研发费加计扣除的常见风险点
研发费加计扣除涉及项目立项、人员配置、费用归集、资料留存等多个环节,贯穿研发的前期、中期和后期。若在执行过程中未能准确识别和应对相关税务风险,可能导致企业无法享受税收优惠,甚至面临补税、滞纳金、罚款,影响高新技术企业资质认定。
以下为研发费加计扣除的主要风险点分析,供企业参考。
研发活动的定性
1. 企业不符合加计扣除政策主体条件
根据财税〔2015〕119号文规定,以下企业不得享受研发费加计扣除:
- 以烟草制造、住宿餐饮、批发零售、房地产、租赁商务服务、娱乐业为主营业务,且当年主营业务收入占收入总额(不含不征税收入和投资收益)50%以上的企业;
- 会计核算不健全、无法准确归集研发费用的企业;
- 企业所得税实行核定征收的企业;
- 非居民企业。
2. 活动内容不属于可加计扣除的研发活动
研发活动指企业为获取科学技术新知识,创造性运用或实质性改进技术、产品、工艺而持续进行的系统性活动。以下情形不构成研发活动,不得加计扣除:
- 对产品或服务进行常规升级;
- 直接应用已有研究成果;
- 对现有技术、材料、工艺进行重复或简单变更;
- 开展市场调查、效率评估或管理研究等非技术性活动。
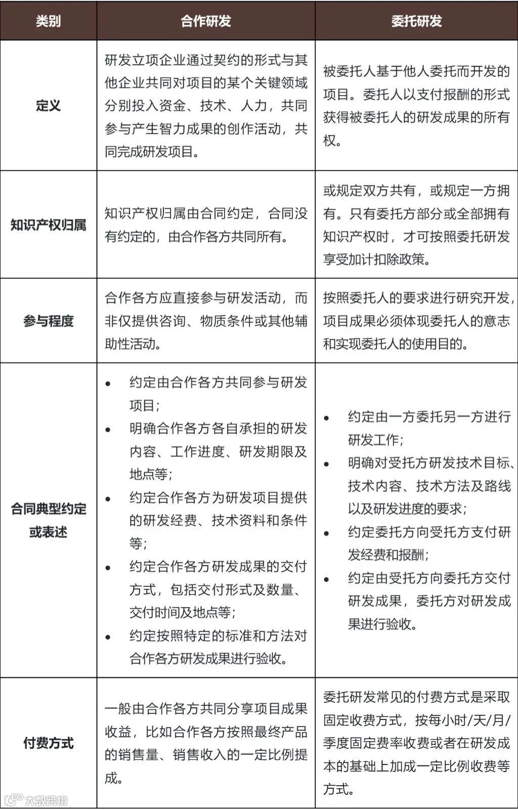
3. 混淆委托研发与合作研发
委托研发与合作研发在税务处理上存在差异:
- 委托研发:委托方按实际支付给受托方的研发费用的80%加计扣除(委托境外机构的,不超过境内符合条件研发费用的三分之二),受托方不得加计扣除;
- 合作研发:各方按各自实际承担的研发费用分别计算加计扣除。
企业应依据业务实质准确区分研发模式,并遵循《技术合同认定规则》及《研发费用加计扣除政策执行指引》进行判断。
研发人员的管理
研发人员是研发费用的重要组成部分,其准确识别与费用归集直接影响加计扣除的合规性。
1. 错误将管理人员归集为研发人员
根据国家税务总局2017年第40号公告,研发人员包括研究人员、技术人员和辅助人员,可为企业职工或外聘人员(含劳务派遣)。但行政、财务、后勤等非直接参与研发的人员,其薪酬不得计入加计扣除范围。
案例一:研发人员界定不当导致无法加计扣除
案例简介:乙公司在2018年申报研发费用158万元,申请加计扣除79万元。税务核查发现其研发人员名单中包含财务经理、主办会计和驾驶员,且项目仅为常规流水线改造,最终被调整加计扣除金额,补缴企业所得税19.75万元并受到处罚。
案例评述:企业应严格界定直接从事研发活动的人员,避免将非研发岗位人员纳入,防止引发税务质疑。
2. 研发费与生产经营费用未分别核算
财税〔2015〕119号文要求企业对研发费用与生产经营费用分别核算,划分不清的不得加计扣除。
案例二:部门设置和费用划分不当导致无法加计扣除
案例简介:A公司未设立独立研发部门,相关部门同时承担研发与生产任务,税务机关认为其无法准确划分费用,不予认可相关研发费用加计扣除。
案例评述:虽法规未强制要求设立“研发部”,但建议企业设立专门研发机构,便于费用归集;对于兼岗人员,应按合理标准(如工时)分摊人工成本,确保核算清晰。
3. 研发费用归集口径混淆
研发费用存在三种归集口径:会计核算、高新技术企业认定、加计扣除政策,三者存在差异:
- 人员人工费用:累计工作时间不足183天的研发人员,其工资可享受加计扣除,但不计入高企认定口径;
- 房屋租赁或折旧:经营租赁用于研发的房屋租金可计入高企口径,但不可加计扣除;自有房屋折旧同理;
- 其他费用比例限制:高企认定为20%,加计扣除为10%。
税务机关可能对不同口径数据进行比对,差异较大时将启动核查,企业需准备合理解释,避免被调整或影响高企资质。
4. 备查资料准备不充分
研发费加计扣除实行备案制,企业应在汇算清缴后及时整理留存备查资料,包括:
- 项目计划书、立项文件;
- 研发合同、费用分摊表;
- 研发成果证明、过程性文档;
- 研发费用辅助账。
建议企业建立规范档案管理制度,确保资料真实、完整、可追溯,防范事后核查风险。
研发费加计扣除合规要点及完善建议
事前准备
(1)深化“业财融合”体系
研发费管理涉及技术与财务双重专业判断,建议由财务牵头成立专项小组,推动业务与财务协同,提升归集准确性。
(2)完善研发合同管理机制
合同是判定研发性质的重要依据。企业在起草合同时应考虑税务影响,明确研发性质、成果归属、费用承担等内容,避免后期争议。
事中控制
(1)及时更新和归档研发项目资料
建立研发文档管理制度,指定责任人,定期归档项目进展记录、测试报告、会议纪要等,确保资料完整性与时效性。
(2)提高会计处理规范程度
规范划分研究阶段与开发阶段,合理确定资本化时点;对共用人员、设备、无形资产采用科学分摊方法;设立研发费用明细账,实现精准核算。
事后管理
(1)准备研发费加计扣除备查资料
年度结束后应及时汇总整理备查资料,发现问题在汇算清缴前完成整改。
(2)积极应对税务机关问询
面对核查,企业应基于完整资料主动说明情况,消除疑虑,避免升级为稽查程序。
研发费加计扣除是一项利好政策,能有效降低企业税负、支持技术创新。但若操作不当,可能带来重大税务风险。企业应加强全流程合规管理,必要时引入专业机构协助评估,确保政策红利安全落地。
附表:研发费归集口径的比较
*表格信息来源于国家税务总局《研发费用加计扣除政策执行指引》

