搜索
首页
大数快讯
大数活动
服务超市
文章专题
出海平台
流量密码
出海蓝图
产业赛道
物流仓储
跨境支付
选品策略
实操手册
报告
跨企查
百科
导航
知识体系
工具箱
更多
找货源
跨境招聘
DeepSeek
首页
>
2025养老机器人行业研究报告
>
0
0
2025养老机器人行业研究报告
行业报告内参
2025-09-22
34
导读:2025年,中国老龄化进程加速,养老护理供需缺口持续扩大,智能养老机器人正成为破解养老困境的关键力量。本报告将深度解析养老机器人的市场格局、技术路径与商业化实践,为政策制定者、企业及投资者提供战略参考,助力抢占银发经济新蓝海。
来源:深企投产业研究院
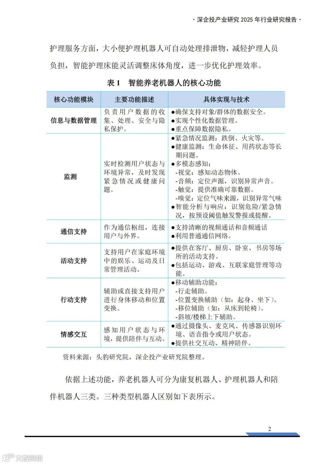
2025年,中国老龄化进程持续加快,养老护理服务供需矛盾日益突出,智能养老机器人正成为应对养老压力的重要技术路径。
本报告深入分析养老机器人的市场现状、核心技术发展与商业化落地实践,为政策制定者、企业及投资者提供战略参考,助力把握银发经济新机遇。
【声明】内容源于网络
0
0
行业报告内参
1234
内容
530
粉丝
0
关注
在线咨询
行业报告内参
1234
总阅读
4.8k
粉丝
0
内容
530
在线咨询
关注