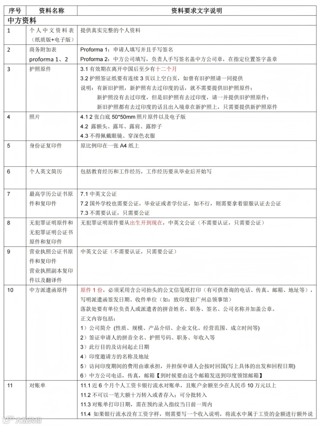
印度商务签证资料清单(广州领区)
北京领区:安徽、甘肃、贵州、河北、黑龙江、河南、湖北、江西、辽宁、青海、山西、山东、陕西、北京、天津、重庆、内蒙古、宁夏、西藏、新疆
上海领区:上海、浙江、江苏
广州领区:广东、广西、福建、海南、湖南、四川、云南
特别提醒:办理签证需本人前往签证中心录入指纹。
印度全年展会一览表
我们可提供的服务
- 展位预定
- 展台搭建
- 境外地接
- 海外社媒引流推广
- 海外市场调研
公司信息
北京叁贰壹零时代国际展览有限公司(简称3210)
联系人:袁会展
手机:13621188469


