近两年来,面对新冠疫情等外部冲击影响和严峻复杂的国际形势,我国正加快构建以国内大循环为主体、国内国际双循环相互促进的新发展格局,积极促进内需和外需、进口和出口、利用外资和对外投资协调发展,极力保持国际收支基本平衡,与此同时,国内迎来了外商投资和“走出去”的大变革,全口径外债跨境融资系数调整,金融业全面放开,取消QFII额度,新增QDLP试点省份,人民币国际化加速等诸多开放政策,这些政策有哪些变化?如何把政策用好,真正落地?成为大家关注的焦点。
跨境业务全体系线上课程从外汇管理和跨境交易的金融监管框架开篇,包含外汇全方面管理与监管政策的分析,帮助学员搭建外汇管理的框架。具体包含九部分:个人外汇管理、经常项目可兑换(货物贸易、离岸转手买卖、贸易新业态、资金存放在境外、服务贸易、利润汇出)、对外直接投资ODI和、外商直接投资FDI、跨境债权债务(外债、跨境担保、各类跨境贷款、双向资金池)、跨境证券和股权投资、自贸区的跨境金融业务创新、跨境金融衍生品、国际金融制裁。
专题二介绍红筹架构返程投资外汇政策,以“37号文”为立足点,从外汇监管角度介绍返程投资的政策要点及投资框架,并对境内个人境外投资登记进行了简要介绍,解释“架构外翻”的管理要点和常见框架。在红筹结构中,除了中方股东、境内机构股东,还存在境内居民和个人。他们若想境外持股,有哪些形式?课程围绕此问题出发,介绍红筹架构中,中方股东的持股形式;以及37号文与7号文外汇登记等相关内容。
专题三是对37号文登记与ODI备案的法规及流程进行实操讲解,通过大量案例对37号文的法律架构(VIE结构)及监管要求进行详细解读,详细介绍ODI备案的前世今生及核准备案要求,并将私募基金与ODI的相关性进行关联,系统的梳理整个流程。
专题四是对境外贷款新规的解读及跨境融资案例进行分享,今年1月29日中国人民银行、国家外汇管理局联合发布了《关于银行业金融机构境外贷款业务有关事宜的通知》(银发 〔2022〕 27号),在27号文出台前,银行国际业务部门经常收到来自合规、评审等部门的“灵魂拷问”:我们直接对境外公司/主权实体提供贷款,是否合规?有哪些限制或要求?有没有监管文件规定?此次课程就对其进行逐条解读。其次是从跨境项目融资的基本模式与操作思路出发,结合亲自经手的大量案例,多角度解析跨境项目融资问题:包括但不限于场景与需求分析、“走出去”工程项目融资、跨境并购、成套设备采购项目融资等。
专题五聚焦跨境投资体系介绍及境外投资基金,介绍跨境投资体系、QDII业务模式、QDII业务常见投向及结构介绍:中资美元债、境外公募基金与私募基金等、RQDII业务介绍和最新监管政策、QDLP最新模式和各地监管政策、主流跨境产品的介绍等。
专题六是对新型离岸国际贸易的概念、银行涉及的要点进行科普,从新型离岸国际贸易与一般国际贸易对比、新型离岸国际贸易的展业技巧、离岸转手买卖的概念、属性及运作模式、离岸转手买卖业务的相关政策等方面系统的讲授。
课程已经在“法询金融”App上线!
相关笔记:

注:目前境内机构境外投资主要涉及三个部门的备案核准,即国家发展改革部门、国家商务主管部门以及国家外汇主管部门,另外,国务院国有资产监督管理委员会在2017年出台了专门针对中央企业的《中央企业境外投资监督管理办法》(国资委【2017】35号),需要说明的是,其所规定的主体不是所有中央企业,而是国务院国资委代表国务院履行出资职能的中央企业。
商务部与发改委对境外投资的概念有所不同:
相同之处:
1.投资主体均为境内企业;对境内个人的直接投资并没有放开限制(个人的间接境外投资按发改委11号令备案核准)
2.都强调最终的业务实体的披露。
不同之处:
1.发改委没有将对境外金融类企业的投资排除在外。
2.商务部规定的被投主体,必须是境外“企业”(无论是新设还是并购),发改委没有强调境外被投的必须是“企业”。
2014年外汇局出台了《国家外汇管理局关于境内居民通过特殊目的公司境外投融资及返程投资外汇管理有关问题的通知》(汇发〔2014〕37号)为境内企业海外融资打开了一扇合规的窗户。即在目前境内个人对外投融资存在外汇管制的情况下,允许境内个人到境外设立以融资为目的特殊目的公司,用于境外融资后返程投资境内。
01
常见的法律架构

02
登记的核心材料
境内居民个人境外投资外汇登记表
书面申请
放弃函
决议文件
融资意向书
特殊目的公司的股东名册、董事名册、股权证书、注册证明文件等
01
定义
QFLP(Qualified Foreign Limited Partner 即合格境外有限合伙人),是指境外机构投资者在通过资格审批和其外汇资金的监管程序后,将境外资本兑换为人民币资金,投资于国内PE、VC市场的合法渠道。其本质是私募股权基金或私募股权基金管理企业,是资本市场尚未完全开放的一种权宜之计,过渡之举。

注:QFLP试点工作领导小组都设在各地金融办,实行属地管理制
02
3种典型模式

最典型的模式,QFLP管理企业和QFLP基金均面向合格境外股东或投资者。

QFLP基金面向合格境内投资者,境外GP可以受托管理面向境内投资者募集资金的私募基金。

QFLP管理企业面向合格境内投资者,意味着境内GP可以受托管理面向境外投资者募集资金的QFLP基金。
中国的QDLP试点始于上海。2012年4月,上海启动QDLP试点项目,允许获得试点资格的海外投资基金管理企业,在中国境内面向合格境内有限合伙人募集资金,设立有限合伙制的海外投资基金企业,进行境外二级市场投资。自2012年上海率先推出QDLP制度之后,其他多个地区陆续开始ODLP试点,包括但不限于天津(2014年)、青岛(2015年)、广东和江苏(2021年)等地。去年上海、北京、深圳三地扩大了QDLP试点规模,获批额度在首期50亿美元基础上扩大到了100亿美元。海南自由贸易港和重庆市等地也在努力推动QDLP/QDIE业务的发展,ODLP作为中国境内投资人投资于海外市场的创新路径,正逐渐被全国各地城市采纳。

5.境外贷款
1月29日,中国人民银行 国家外汇管理局发布《关于银行业金融机构境外贷款业务有关事宜的规定》(银发〔2022〕27号),与此前的征求意见稿相比,做了一些调整,通知自2022年3月1日起实施。
-
一是建立本外币一体化的银行境外贷款政策框架,将银行境外人民币和外汇贷款业务纳入统一管理,拓展银行境外人民币贷款业务范围,便利采用人民币开展境外贷款业务。
-
二是将银行境外贷款相关的跨境资金流动纳入宏观审慎管理政策框架。
-
三是明确银行境外贷款业务办理和相关跨境资金使用要求,切实做好风
1.通知所称境外贷款业务是指具备国际结算业务能力的境内银行在经批准的经营范围内直接向境外企业发放本外币贷款,或通过向境外银行融出资金等方式间接向境外企业发放一年期以上(不含一年期,下同)本外币贷款的行为。
2.境内机构境外贷款用途“三不得”:
-
不得用于证券投资和偿还内保外贷项下境外债务
-
不得用于虚构贸易背景交易或其他形式的投机套利性交易
-
不得通过向境内融出资金、股权投资等方式将资金调回境内使用
主要考虑了境外贷款应用于支持境外企业真实合理的经营需求,防止境内资金以境外贷款名义绕道回到境内,规避其他监管要求。
注:《跨境担保外汇管理操作指引》(汇发〔2014〕29号):内保外贷项下资金未经外汇局批准,债务人不得通过向境内进行借贷、股权投资或证券投资等方式将担保项下资金直接或间接调回境内使用。并没有规定海外直贷的资金不得调回境内使用。
内保海外直贷(内内外)
内保海外直贷业务是境内企业资产抵押给境内银行(或占高风险授信),由境内银行直接放款给境外企业。
3.明确了境内外银行合作开展境外贷款的,不论币种均需建立信贷责任、管理和风险分担机制。
4.进一步明确通过分账核算单元及离岸账户办理境外贷款业务的管理要求
-
一是明确分账核算单元发放的外币贷款与人民币贷款管理逻辑保持一致,使用总行下拨人民币资金发放的贷款须纳入境外贷款余额管理
-
二是明确通过离岸账户发放的境外贷款遵循外来外用原则,按离岸银行业务相关规定办理,不纳入境外贷款余额管理
5.境内银行境外贷款余额(指已提用未偿余额,下同)不得超过上限,即:境外贷款余额≤境外贷款余额上限。
境外贷款余额上限=境内银行一级资本净额(外国银行境内分行按营运资金计)*境外贷款杠杆率*宏观审慎调节参数
境外贷款余额=本外币境外贷款余额+外币境外贷款余额*汇率风险折算因子
一级资本净额或营运资金以最近一期经审计的财务报告为准(采用银行法人口径)。中国人民银行和国家外汇管理局根据宏观经济形势和跨境资金流动情况对境外贷款杠杆率、宏观审慎调节参数、汇率风险折算因子进行动态调整。

一线关境:
海关合作理事会对关境的定义是:全面实施统一海关法令的境域。我们所说的“进入一线关境”是指:货物进入我国港口、保税区、海关特殊监管区域等,并未真正进口,无“进口货物报关单”,可能有“进境货物备案清单”。
二线关境:
货物自港口、保税区、海关特殊监管区域等报关进入我国境内区外地区,已缴纳关税,已报关进口。

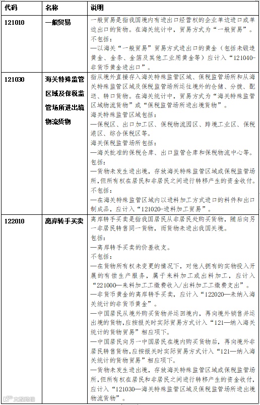
离岸转手买卖业务:离岸转手买卖是指居民从非居民处购买货物,随后向另一非居民转售该货物,但货物始终未实际进出我国关境(含海关特殊监管区域)的交易。
委托境外加工:(1)随着国内生产成本的提高以及国际贸易壁垒等影响,我国部分企业作为委托方,将产品的生产加工环节转移至东南亚,并从海外(或境内)将原材料运至生产国,加工后产品由东南亚直接运至消费国。原材料或产成品不经过我国境内,但资金跨境收付。(2)由于国际分工合作需要,一些半导体芯片设计企业,集成电路芯片需要到境外地区进行委托加工、封测,产品直接销往第三国或地区。原材料或产成品不经过我国境内,但资金跨境收付。
承包工程境外购买货物:承包工程第三国购买货物。我国境外承包工程企业在境外国家或地区建设项目时,部分工程材料或设备需要从欧美发达国家采购,并直接运至海外工程所在地,不进入我国境内,但采购货款从境内支付。
全球采购:全球集中采购是指企业可以从世界上任何地方购买产品、货物或者服务,然后将其部署到每个国际目的地。
涉外收支交易分类与代码:


