大数跨境
0
0

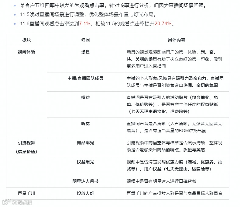
【抖音直播运营策略】直播诊断法“五维四率诊断法”

【抖音直播运营策略】直播诊断法“五维四率诊断法” 跨境电商与创业文摘
2022-08-25
150
导读:来源:抖音电商学习中心
【抖音直播运营策略】直播诊断法“五维四率诊断法”
【抖音直播运营策略】直播诊断法“五维四率诊断法”
【抖音直播运营策略】直播诊断法“五维四率诊断法”
【抖音直播运营策略】直播诊断法“五维四率诊断法”
【抖音直播运营策略】直播诊断法“五维四率诊断法”
【抖音直播运营策略】直播诊断法“五维四率诊断法”
【抖音直播运营策略】直播诊断法“五维四率诊断法”
【抖音直播运营策略】直播诊断法“五维四率诊断法”
【抖音直播运营策略】直播诊断法“五维四率诊断法”

来源:抖音电商学习中心

【声明】内容源于网络
跨境电商与创业文摘
各位朋友好!《跨境电商与创业文摘》是非营利性企业服务网络刊物,内容包括:自贸保税、跨境电商、仓储物流、财务金融和企业产品服务推广等。愿她成为您拓展业务领域,丰富业内信息的好帮手!欢迎大家关注、转发!谢谢!
内容 9039
粉丝 7
跨境电商与创业文摘 各位朋友好!《跨境电商与创业文摘》是非营利性企业服务网络刊物,内容包括:自贸保税、跨境电商、仓储物流、财务金融和企业产品服务推广等。愿她成为您拓展业务领域,丰富业内信息的好帮手!欢迎大家关注、转发!谢谢!
总阅读958.6k
粉丝7
内容9.0k