备课环节
生成教案
打开豆包网页版或APP,输入指令:“我是一名 [具体年级] 的英语教师,正在准备 [教材版本] 第 [X] 单元 [具体课程内容] 的课程。请为我生成一份包含导入、新知识讲解、课堂练习、课堂总结和作业布置等环节的教案,每个环节需说明设计意图和预计时长。在新知识讲解部分,要结合生动的例句和形象的比喻,帮助学生理解重点词汇和语法;课堂练习需设计多样化题型,如填空、选择、造句等。”
豆包将迅速生成完整教案。若内容不符合需求,可直接选中相关段落点击“AI改写”进行调整。
词汇教学素材准备
词汇信息拓展:向豆包输入“请详细列出 [具体单词列表] 的词性变化、常见搭配、近义词、反义词以及在不同语境下的例句”,例如:“请详细列出‘make’‘take’‘get’这几个常用动词的词性变化、常见搭配、近义词、反义词以及在不同语境下的例句”。
词汇记忆游戏设计:通过指令“针对 [具体单元词汇],设计一些有趣的词汇记忆游戏,如单词接龙游戏规则、词汇拼图游戏说明等”,让词汇学习更具趣味性。
课堂教学环节
利用图像生成功能辅助教学
在讲解课文或词汇涉及特定场景时(如旅游景点),可使用豆包的“图像生成”功能,输入指令:“生成4张展现海边旅游景点的图片,图片中要包含沙滩、大海、椰子树、游客等元素”,建议比例设置为16:9以便PPT展示。
生成图片后可用于课堂互动:先引导学生独立用英语描述画面内容,再组织小组讨论,最后推选代表展示,教师适时点评,强化重点词汇与句式运用。
借助豆包智能体打造对话场景
提前创建适用于教学场景的智能体,如“餐厅服务员”,设定名称、形象及对话逻辑。
课堂口语练习时,设定情境(如餐厅用餐),让学生与智能体进行对话,练习点餐相关表达。随后开展角色扮演,巩固所学内容。手机端支持语音通话,实现更自然的实时互动。
语音功能用于听写与口语练习
单词听写:将需听写的单词整理成列表并上传至豆包,发出指令:“按照列表顺序,依次读出这些单词,每个单词之间停顿5秒,方便学生听写,读完一轮后,再重复读一遍。”豆包即可自动完成语音播报。
口语练习辅助:学生可通过输入口语内容,利用豆包语法检查功能识别错误并获取修改建议,提升表达准确性。该功能支持手机端语音通话操作,便于即时反馈。
课后作业批改与辅导环节
作业批改辅助
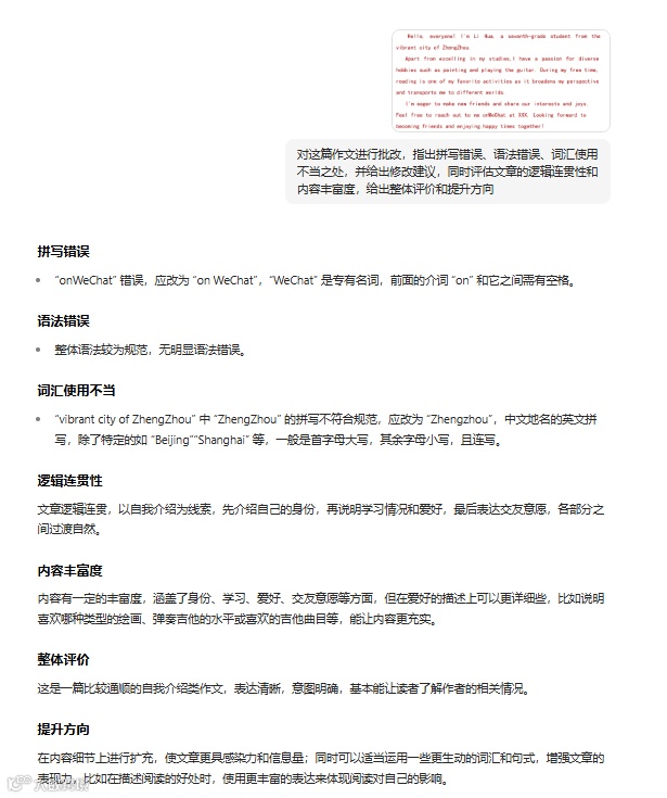
作文批改:学生提交英语作文后,将其内容粘贴给豆包,并发送指令:“对这篇作文进行批改,指出拼写错误、语法错误、词汇使用不当之处,并给出修改建议,同时评估文章的逻辑连贯性和内容丰富度,给出整体评价和提升方向。”
客观题批改:对于选择题、填空题等客观作业,教师可将题目与标准答案输入豆包,同步上传学生答题情况(文本或拍照),利用其对比分析能力快速完成批改。
个性化辅导方案
生成学情分析:收集学生作业与测验中的典型错题,分类整理后反馈给豆包,例如:“学生在一般现在时、现在进行时和一般过去时时态运用上错误较多;部分学生对常见介词的用法混淆不清”。
辅导方案制定:进一步指令:“针对学生在时态运用和介词用法上的错误,为每个知识点分别生成一份10–15分钟的个性化辅导方案,包含知识点回顾、错误原因分析、针对性练习及详细解答。”系统将输出结构化辅导内容,助力精准教学。

