据新华社报道,C919大型客机9月完成全部适航审定工作后获中国民用航空局颁发的型号合格证,将于2022年底交付首架飞机。
C919飞机型号合格证颁证仪式于9月29日在北京首都机场隆重举行。C919大型客机9月完成全部适航审定工作后,获中国民用航空局颁发的型号合格证,将于2022年底交付首架飞机。
C919大型客机研制成功,获得型号合格证,标志着我国具备自主研制世界一流大型客机能力,是我国大飞机事业发展的重要里程碑。
公开资料显示,C919大型客机重点满足国内外大运量和中运量市场需求,适应“点对点”国内航线和短途国际航线。座级158-168座,航程4075-5555公里。
C919累计已获28家客户815架订单,机构估算订单总价值约5567亿元。
全球航空产业尚未大范围停工
截止 3 月 23 日,波音股价累计下跌超过 70%,未来两周关闭华盛顿州普吉湾的所有业务,空客宣布法国和西班牙的生产线短暂停工,意大利和日本的核心工厂也采取了暂时停工和消毒的措施,但目前已陆续开始恢复生产,后续的措施还须视疫情发展灵活应对。
当前大部分国家未采取大范围或长时间的停工措施,封锁仅限于疫情发展严重的地区。随着疫情的进一步发展,情况随时可能发生变化,很多国家和企业正处在紧张状态。全球航空产业在疫情严重的意大利、法国、西班牙和日本布局广泛,一级供应商和中小型制造企业众多,且均负责关键零件或部件。此外,美国和英国的情况也不容乐观,波音总装厂所在地的华盛顿州的疫情发展最为严峻。
图表 5 疫情扩散严重的国家实施的与航空产业相关的举措

以波音公司为例,为了与供应商分担风险,通过协作的方式给予订单,波音已形成了遍布全球的产业配套。例如,波音 737 机型的全球供应商 354 家分布在 23 个国家,其中,多个国家现有确诊超过千人。其中,负责提供发动机零部件的意大利疫情最为严重,已经实施全国封城停工。此外,为 737 机型提供核心零部件的美国、法国、德国和日本疫情也非常严重,如果相关地区或企业长时间停工停产,或将对该机型的生产造成严重影响。
飞机制造行业就更是如此。每架飞机有几十万到600万个零件,每年的采购额达280亿美元,来自5400个工厂,总共7.83亿个零件,要把这么多的零件计划好,采购来,组装好,全球供应链的复杂度可想而知。而波音的竞争优势呢,就在于有效地管理复杂的供应链。
① 由于极高的行业门槛和严格的合格供应商评价体系,可选择的配套供应商数量有限;
② 部分核心技术存在对外封锁的现象,导致相关产品具有不可替代性;
③ 定制化产品较多,部分产品短时间内的可替代性很弱。
考虑到这三个原因,如果疫情持续时间过长、范围广泛,库存清零、周转困难、甚至断供的后果或将更为严峻。
航空运输业是典型的重资产行业,飞机停飞意味着没有收入来源,但是折旧维修、飞机租赁、工资,
乃至于银行利息都是必须支付的固定成本,为了保证现金流健康,航空公司不得不采取一些非常规手段,
包括推迟引进新飞机、暂停机型更新、提前退役旧飞机等等。

随着国产型号市占率逐步提升,预估未来20年国产客机交付数量约3000架,总价值超2万亿人民币,行业复合增速超20%。
从产业链角度来看,大型客机的产业链长度长、复杂度高。
图1:三类产品,复杂度不同,中国企业的竞争力各不相同
在制造领域,最复杂的产品当属商用大飞机。商用大飞机有300万零件左右,是汽车的100倍,手机的10000倍。与手机、汽车相比,飞机的生命周期更长,是几十年,对安全、持久性的要求更高,供应链也更复杂,供应链的整合难度也高出几个数量级。
中国在大型商用飞机起步相当早,比如运-10从上世纪70年代就开始了,到今天的大飞机C919,但还是只能算作起步阶段。技术方面的差距其实没有想象的那么大。是的,中国商飞没有能力造第五代发动机,波音和空客也没有——他们也是得依靠GE、罗尔斯·罗伊斯、普惠等专业的引擎制造巨头。即使是最顶尖的军工技术,凡是美国有的,我们都有,但不够好;真正的差别是管理,对全球供应链的有效管控,这是控制成本、提高质量,让技术能够商业化的关键。大飞机C919的目标不只是能把几百万个零件整到一起,飞到天上不掉下来;真正的挑战是质量好,成本低,安全性能高,在商业上具备全球竞争性。这更多是个供应链管理的挑战。
C919 大飞机实现商用交付之后,其不断增加的订单带来的“量”和“质”的需求,有望延伸至相关产业链,打开众多制造产业供给端的创新空间,从而引领本土高端制造产业的崛起。
(1)新材料:C919机体结构铝合金占比65%、复合材料12%、钛合金9%、高强度钢7%;
(2)零部件:包括锻铸件、机加件、标准件、电子元器件等,产品附加值高;
(3)机体制造:当前本土化程度最高,增长确定性强;
(4)机载系统:整机价值占比约30%。产品利 润率高,本土化过程中增长空间大;
(5)动力装置:整机价值占比约22%,当前由CFM国际公司配套,国产商用航空发动机预计2030年内开启放量。
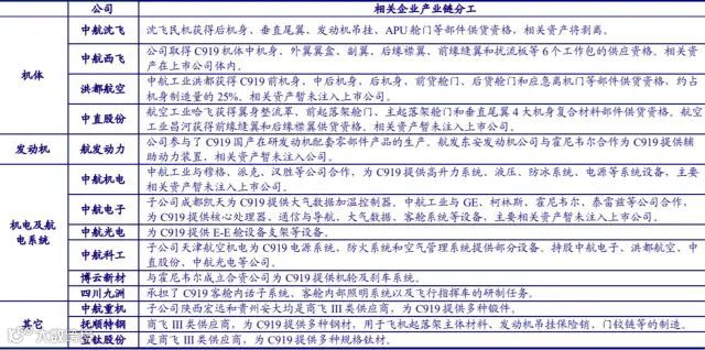
落实到具体标的上,A股中,C919产业链相关公司包括:

科学优化供应链管理,分散供应链风险
供应链的全球化,使得突发疫情危机比较容易演变为全球性事件,最终影响产业整体运营。此处,我们将新冠防控分为三个阶段,第一阶段是全面防控阶段,全国实现严格的防控措施;第二阶段是部分控制阶段,疫情好转的区域逐步放开,对重点区域持续防控;第三是全面放开阶段。由于各区各地防控的政策力度和解禁程序不同,会形成一些供应链上关键配套的瓶颈短板或者缺失,最终对年度生产和科研进度造成影响。
案例一:位于湖北的航宇救生装备公司在疫情期间停产将近一个月,如果下游企业库存不足,我国军用航空飞机的交付可能会被迫推迟一段时间。复工之后,航空工业在鄂企业,生产未来需迎头赶上,确保全年科研生产目标全面完成。
案例二:日本 F-35 战机的配套已经停工,意大利卡梅里组装中心也由于国家封闭而被迫停产,这都会直接影响美国洛马公司的全年生产计划和交付。
供应链的科学管理对产品和项目的影响深远。倘若某些不可抗力因素导致供应商执行分包合同的能力降低,将对整个供应链带来各种不确定性的风险。所以,对产业供应链的科学管理不但在日常直接影响着项目的进度与经营的业绩,更是将在突发情况下决定了产业的延续和生存命运。我国国防科技工业基础比较薄弱, 在坚持自主创新、不断提高关键项目零部件国产化率的同时, 由于技术性能、质量、成本、政治等诸多原因, 还有一部分原材料、零部件以设备依靠国外进口,这些构成了我国国防工业建设的潜在隐患。