关键词:跨境电商、备货模式、小包模式、9610、1210、快件报关
前文已详细解析跨境电商备货模式出口的监管方式选择。相较之下,小包出口因长期以“买单”形式操作,卖家关注度较低。但随着部分物流商及电商平台要求披露委托人信息,近期关于小包合规出口的咨询显著增多。本文聚焦小包模式下的合规出口监管方式——9610、1210与快件报关,系统梳理其适用场景、政策要点与实操难点,帮助卖家厘清合规路径。
小包模式——9610出口监管方式
“9610”全称为“跨境贸易电子商务”,简称“电子商务”,适用于境内个人或电商企业通过电商平台完成交易,并采用“清单核放、汇总申报”方式办理通关手续的零售进出口商品。
9610小包应用场景
- 平台型自发货:适用于亚马逊、TikTok、TEMU、SHEIN、速卖通、Lazada、Shopee、美客多等平台的自发货订单。
- 独立站自发货:适用于自建站、Shopify等独立站产生的国内直发包裹。
- 一件代发商家:中国商家为独立站等平台提供的一件代发业务。
- 其他小批量直发:个人卖家或中小电商通过邮政、专线物流发出的小包裹。
9610小包合规难点
- 采购零散难取发票:小包货物采购量小且分散,常见于1688、线下批发市场等无票采购,导致无法取得进项发票。若合规申报,企业所得税负担加重,故以往多采用买单出口。
- 服务商资质少,流程复杂成本高:9610与快件报关类似,需具备特定资质。目前全国仅有约531家完成海关备案的跨境电商物流企业(主要集中于广东、浙江、山东等地)。此外,9610尚未实现全国一体化通关,仅可在口岸报关放行,非口岸企业需通过转关运输,增加物流成本与时间。若在多个口岸出口,还需分别注册备案,管理成本上升。
- 数据共享难,税务合规风险高:合规申报需系统对接海关与税务,准确传输订单、支付、物流信息,以实现退税或免税。异地报关数据向属地税务部门还原存在技术难度,依赖复杂的数据共享机制。由于服务资源有限且对接成本高,多数卖家仍倾向买单出口。同时,“属地报关、口岸放行”模式下,属地商务与税务部门难以实时掌握通关数据,影响税务核查与统计准确性。此外,未在综试区注册的企业难以享受“无票免税”与“核定征收”政策。
9610关税、外汇、税务相关政策解析
- 关于无票免税:仅限跨境电子商务综合试验区内的零售出口企业可享受增值税“无票免税”政策。非综试区企业需按一般贸易处理增值税(依据财税〔2018〕103号文)。
- 关于核定征收:综试区内跨境电商企业可采用应税所得率4%的方式核定征收企业所得税(依据国家税务总局公告2019年第36号),但该政策落地地区较少,实际执行仍待推进。
9610清单模式与报关单模式差异分析
9610目前有两种通关申报模式:清单模式与报关单模式,二者在注册要求、收汇、税务处理等方面存在显著差异。
提示:当前银行普遍凭报关单办理收汇,清单模式认可度低,导致收汇困难。此外,税务部门通常凭报关单和发票办理免税,清单模式能否免税尚不明确,建议提前与属地税务确认。
小包模式未来物流商及平台披露委托人场景分析
随着《国家税务总局公告2025年第17号》出台,物流商与平台开始要求提供委托人信息。根据规定,委托人应为生产或销售单位,即生产商或贸易商角色。
基于模拟分析,得出以下结论:
- 尽可能取得增值税进项发票(专票或普票),因所得税核定政策落地困难。
- 若无法取得发票,建议保持小规模纳税人身份,避免高额税负。
- 确无进项发票的,可考虑在综试区注册企业,争取享受“无票免税”政策。
- 如有发票,优先选择报关单模式,确保退免税确定性。
- 目前平台与物流商普遍不接受香港公司作为委托人。
- 期待后续地方政策支持无票采购的免税认定与所得税核定征收,缓解合规压力。
9610模式虽已运行多年,但此前多由大型专线或全托管平台操作,仅完成货物出境环节,未处理税务申报。新规实施后,必须明确出口收入主体并履行纳税义务。若无委托人信息,物流商将被迫承担收入确认责任,因此推动了信息披露要求。
然而,若采购无票、销售额高且不在综试区,企业将面临无法免税、成本无法扣除、所得税核定受限等多重挑战。当前趋势是布局9610有票采购:取得普票可尝试免税(清单模式免税存在不确定性);取得专票则可通过报关单模式申请退税。
9610两种申报模式:
- 清单模式
- 报关单模式
报关抬头人可能包括:
- 发货人自行报关出口,自主申报并对接税务数据,申请退税;
- 通过外综服代理出口(发货人为代理方,生产销售单位为真实委托人);
- 直接委托外综服完成采购与出口(实操难度大,因采购零散)。
若为报关单模式,委托人可自行收汇并享受退免税。若平台或物流商仅填报委托人信息而无法提供出口代理证明,则清单模式下税务责任难以划分,免税资格存疑。因此,最稳妥方案为:采用9610报关单模式,持有采购发票,即使通过外综服代理,也应取得出口货代代理证明,确保退免税权益与收汇合规。
相较于备货模式,9610报关手续更复杂:订单、支付单、物流单须在包裹抵达监管场所前完成推送,否则无法生成清单。若需退税,还需将数据传送至税务部门。建议选择具备资质的服务商协同操作。此外,因未实现全国一体化通关,多口岸出货需在各地公共服务平台申请DXPID与数字证书,流程繁琐。外贸综合服务模式可实现单一企业覆盖多口岸服务。
9610模式报关价格申报与架构分析
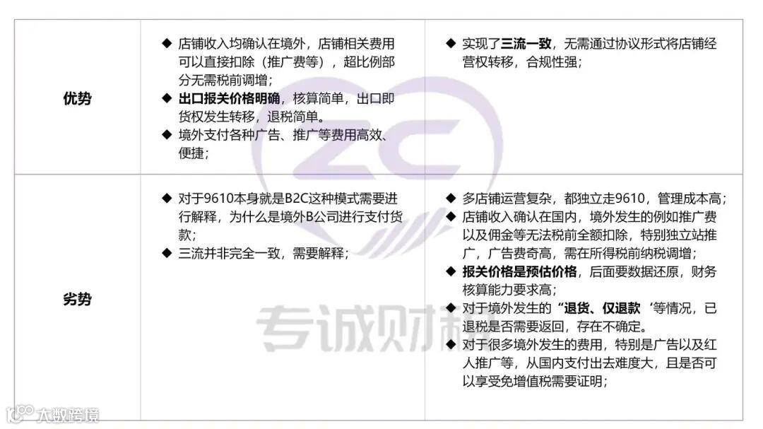
“委托人”在9610模式中扮演关键角色,其三流(信息流、资金流、货物流)安排直接影响合规性与税务处理。
提示:9610报关单成交方式基于清单填写,海关要求申报价格为FOB价,而非平台售价。
- B2C模式:预估FOB价 = 平台售价 - 离境后相关费用及销售环节费用。回款多通过第三方支付,报关单付款人常填“NO”。
- 9610-B2B2C模式:境内委托人A公司与境外B公司通常签订联合运营合同(非购销合同),明确货权、定价与支付方式。报关时,境外收货人一般填报B公司。
以上为实践总结,供参考。建议计划采用9610模式的企业,与具备资质与能力的服务商充分沟通细节,确保全流程合规。
小包模式——1210出口监管方式
“1210”全称“保税跨境贸易电子商务”,简称“保税电商”,适用于经海关认可平台交易并通过特殊监管区域或保税场所进出的商品。
1210原主要用于进口电商,后延伸至出口。操作流程为:货物以0110(一般贸易)申报进入综保区,即可办理出口退税;待海外消费者下单后,再以1210方式申报出区离境,实现“0110入区(退税)→ 区内备货 → 1210出区(完成出口)”。
但该模式需在保税区拥有仓库及运营人员,成本较高,目前使用较少。未来或随规模化发展被更多企业采纳。
小包模式——快件出口
在9610普及前,小包多通过快件报关出口。快件主要分为A、B、C类:
A、B类不适用于跨境电商;C类虽可免税,但不支持收汇与退税,难以满足合规需求。如需收汇或退税,仍需回归0110或9610汇总申报模式。
风险提示
部分卖家将商品通过C类快件报关出口,但C类仅适用于货样、广告品,且不得涉及许可证管理、出口关税、收汇与退税。销售性质的商品不符合C类定义,合规风险高。建议优先选择9610模式报关。
1210与快件报关本文不做深入展开,后续可根据实际应用情况另行详解。以上为小包出口主要合规路径,助您清晰应对出口监管要求。

