根据规定,纳税人确实无法收汇的,分两种情形。若符合《视同收汇原因及举证材料清单》的情况,纳税人留存《出口货物收汇情况表》及举证材料,还是适用退(免)税政策的;不符合视同收汇规定的出口货物,才适用增值税免税政策。
某外贸企业财务
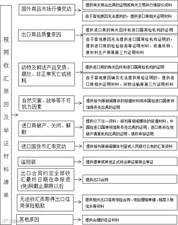
视同收汇有哪些规定,需要什么举证材料呢?
税小夏
别着急,我已经帮大家都列举好啦~
▼点击查看大图▼

特 别 注 意
① 出口退(免)税管理类别为四类的纳税人,在申报出口退(免)税时,应当向税务机关报送收汇材料;
② 纳税人在退(免)税申报期截止之日后申报出口货物退(免)税的,应当在申报退(免)税时报送收汇材料;
③ 纳税人被税务机关发现收汇材料为虚假或冒用的,应自税务机关出具书面通知之日起24个月内,在申报出口退(免)税时报送收汇材料。
除上述情形外,纳税人申报出口退(免)税时,无需报送收汇材料,留存举证材料备查即可。税务机关按规定需要查验收汇情况的,纳税人应当按照税务机关要求报送收汇材料。
以上十种情形都可视同收汇,
其中因无法收汇而取得出口信用保险赔款,
提供相关资料
即可视同收汇为2022年新增加的情形。

某外贸企业财务
太好了,刚好去年我公司因疫情影响,有笔出口业务一直无法收汇,后来取得了出口信用保险赔款,按照新规定能申报退税真是太幸运了。
税小夏
所以外贸企业在实际出口业务中,确实无法收汇的,要做好视同收汇举证材料收集并按规定留存备查或报送,方可适用出口退(免)税政策,否则要适用增值税免税政策哦~

文件依据
《国家税务总局关于进一步便利出口退税办理 促进外贸平稳发展有关事项的公告》(国家税务总局公告2022年第9号)第八条、附件1、附件2。


(图为《出口货物收汇情况表》)

