大数跨境
0
0

泰国对这几十类商品实施进出口管制(附清单)

泰国对这几十类商品实施进出口管制(附清单) 跨境电商与创业文摘
2023-12-09
136
导读:据我国驻泰国大使馆经商处网站,基于公共安全、环境保护等考虑,泰国政府对部分商品实行禁止进出口、许可证、配额等

泰国对这几十类商品实施进出口管制(附清单)

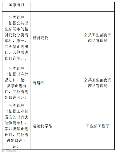
据我国驻泰国大使馆经商处网站,基于公共安全、环境保护等考虑,泰国政府对部分商品实行禁止进出口、许可证、配额等管理措施。为方便广大企业了解相关政策、做好合规经营,经商处将泰海关、泰商业部、世贸组织网站发布的有关内容梳理成清单,供参考。
因管制物品处于动态更新中,清单仅供参考,具体工作中请以泰主管部门的公告和规定为准。
另,整理过程中发现,涉及动植物、药品、食品、化妆品等特殊商品未全部列入清单,但通常亦在受管制之列。对泰出口工业产品在强制认证产品清单范围内的,须从泰国工业标准研究院取得许可。请企业开展相关进出口业务之前务必先了解相关手续规定。
附件:进出口管制物品清单
泰国对这几十类商品实施进出口管制(附清单)
泰国对这几十类商品实施进出口管制(附清单)
泰国对这几十类商品实施进出口管制(附清单)
泰国对这几十类商品实施进出口管制(附清单)
泰国对这几十类商品实施进出口管制(附清单)
泰国对这几十类商品实施进出口管制(附清单)
【声明】内容源于网络
跨境电商与创业文摘
各位朋友好!《跨境电商与创业文摘》是非营利性企业服务网络刊物,内容包括:自贸保税、跨境电商、仓储物流、财务金融和企业产品服务推广等。愿她成为您拓展业务领域,丰富业内信息的好帮手!欢迎大家关注、转发!谢谢!
内容 9039
粉丝 7
跨境电商与创业文摘 各位朋友好!《跨境电商与创业文摘》是非营利性企业服务网络刊物,内容包括:自贸保税、跨境电商、仓储物流、财务金融和企业产品服务推广等。愿她成为您拓展业务领域,丰富业内信息的好帮手!欢迎大家关注、转发!谢谢!
总阅读960.2k
粉丝7
内容9.0k