各位会计朋友,大家好!本文将系统梳理培训费的会计处理方法,帮助财务人员准确进行账务操作。培训费看似常规,但在科目归属、税务处理及合规性方面常存在误区,需特别注意。
培训费会计分录处理规范
一般纳税人支付职工培训费用,通常计入“管理费用—职工教育经费”科目,会计分录如下:
借:管理费用—职工教育经费
贷:银行存款
若取得合规增值税专用发票,相关进项税额可按规定抵扣:
借:应交税费—应交增值税—进项税额
贷:银行存款
企业开办期培训费用处理
企业在筹建期间发生的人员培训支出,应作为开办费处理,计入“管理费用—开办费—人员培训费”:
借:管理费用—开办费—人员培训费
贷:银行存款
注意事项与合规要求
1. 严格遵循《企业会计准则》及相关税收法规,确保账务处理合法合规。
2. 关注培训费用的实际用途,确保支出真实、合理,杜绝虚列成本或不当列支。
3. 对于跨期支付的培训费用,应根据权责发生制原则合理确认时点,必要时进行预提或调整。
4. 做好原始凭证归集,包括培训合同、发票、签到记录等,以备税务核查。
附录:期间费用核算参考资料
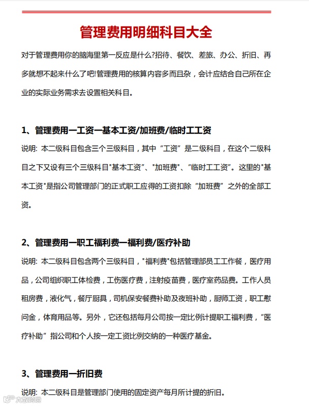
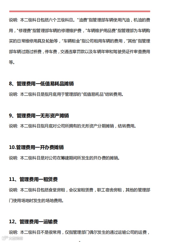
管理费用明细科目大全

END

