该报告聚焦居民供热领域,围绕低碳供热技术与价格机制展开研究,系统分析我国居民供热现状、国际经验、成本水平及现存问题,并提出优化建议,为推动供热领域低碳转型提供参考。
我国居民供热现状与挑战
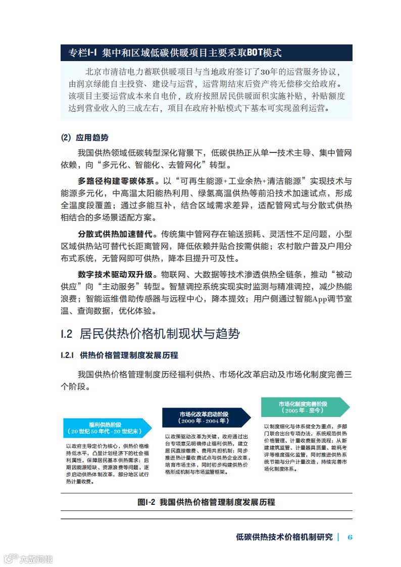
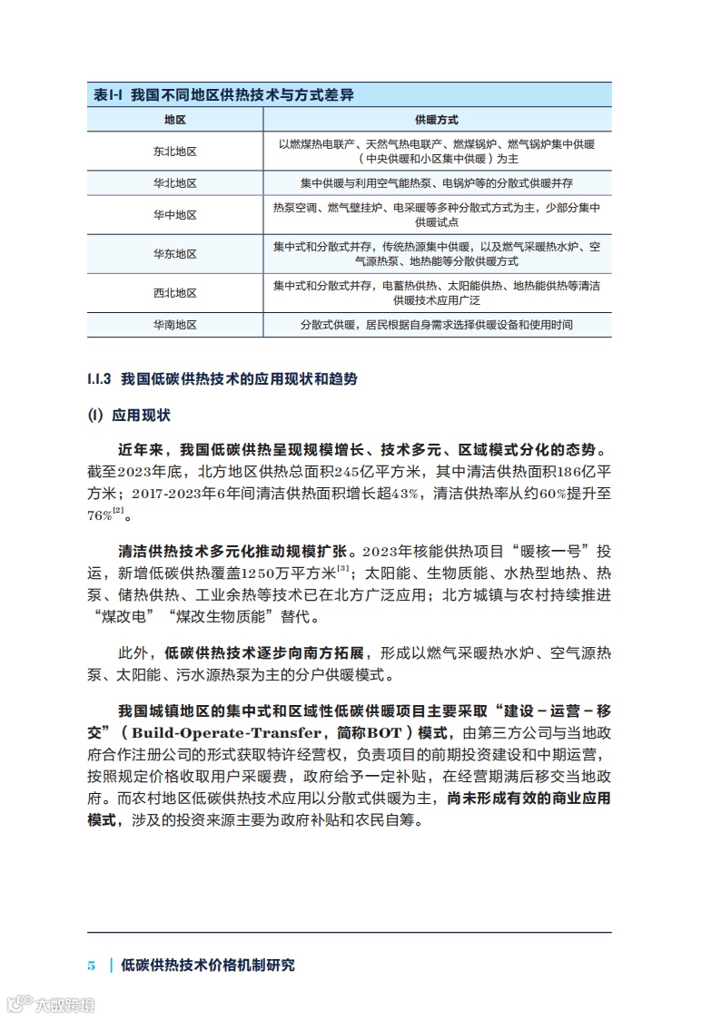
当前,全球建筑供热碳排放问题突出,我国90%以上的供热需求依赖化石能源,推进低碳供热技术应用是实现“双碳”目标的关键路径。我国居民供热技术历经燃煤、燃气到电热泵的发展阶段,呈现规模持续增长、技术多元并存、区域发展分化的特点,正逐步向“多元化、智能化、去管网化”方向转型。
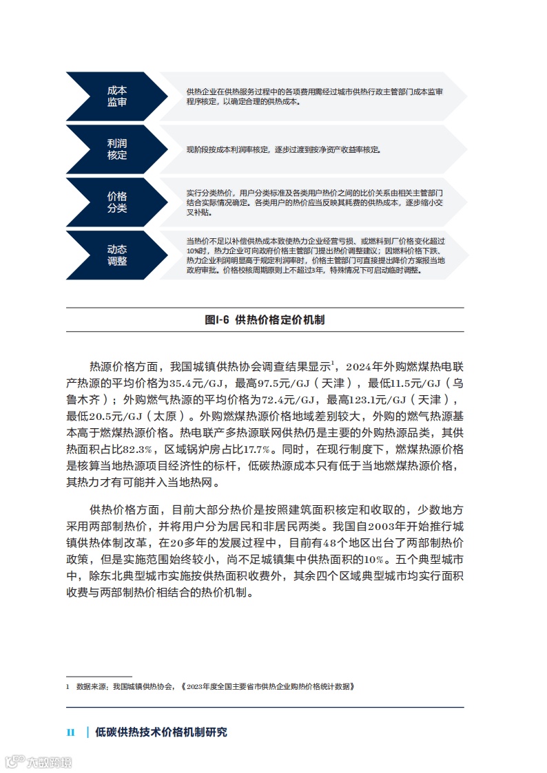
在价格机制方面,我国经历福利供热、市场化改革启动与完善三个阶段,目前以政府定价或指导价为主。现有机制存在与工商业用户交叉补贴、未能充分体现低碳技术成本与环保价值等问题,制约了低碳技术推广。
国际低碳供热经验借鉴
典型欧美国家供热市场化程度较高。例如,德国允许用户自主选择供热方式并参与定价过程;多国采用两部制(基本费+计量费)与阶梯价格相结合的模式;英国设有独立监管机构保障市场公平运行。这些实践为我国提供了四方面启示:完善顶层设计、加强政策激励、强化市场监管、推动市场机制创新。
低碳供热技术成本分析
不同低碳供热技术成本差异显著:核电供暖成本最低,氢能供热成本最高。多数低碳技术的供热成本高于现行市场热价,形成“成本—价格倒挂”现象。敏感性分析显示,燃料价格、初始投资、碳价等因素对成本影响较大。征收排碳成本或增加减排收益可在一定程度上促进低碳供热发展,但当前碳市场价格水平对整体经济性影响仍有限。
主要问题与政策建议
报告指出,我国居民供热领域存在规划政策体系不完善、补贴机制缺乏精准性、监管机制不健全等八大问题。
行政层面建议
加强顶层设计与规划引导,构建精准化、动态化的财政补贴体系,推动标准体系建设与技术创新支持。
市场层面建议
深化供热市场竞争机制,完善基于成本与环保价值的价格形成机制,探索绿色金融与碳交易联动模式,提升用户参与度与价格信号传导效率。
免责声明:以上报告系通过公开、合法渠道获取,版权归原机构所有,如涉侵权,请联系删除;内容仅供参考学习,建议与原发布机构核实信息。

