报告内容
《中国智慧园区发展白皮书(2025)》系统分析了新质生产力背景下智慧园区的发展态势,为行业提供权威参考。
发展现状
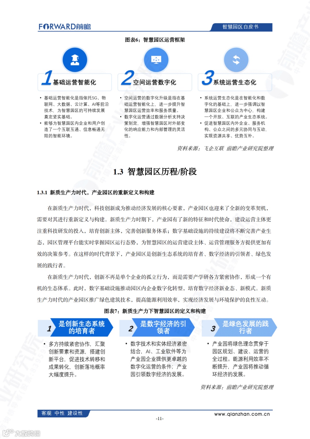
智慧园区深度融合新一代信息技术与产业生态,按运营主体可分为政府、产业地产、大企业及中小微企业主导四类。建设目标聚焦智能化、数字化与生态化,系统架构涵盖基础设施、数字平台与园区应用三大层级,运营框架包括基础服务、空间运营与生态运营。
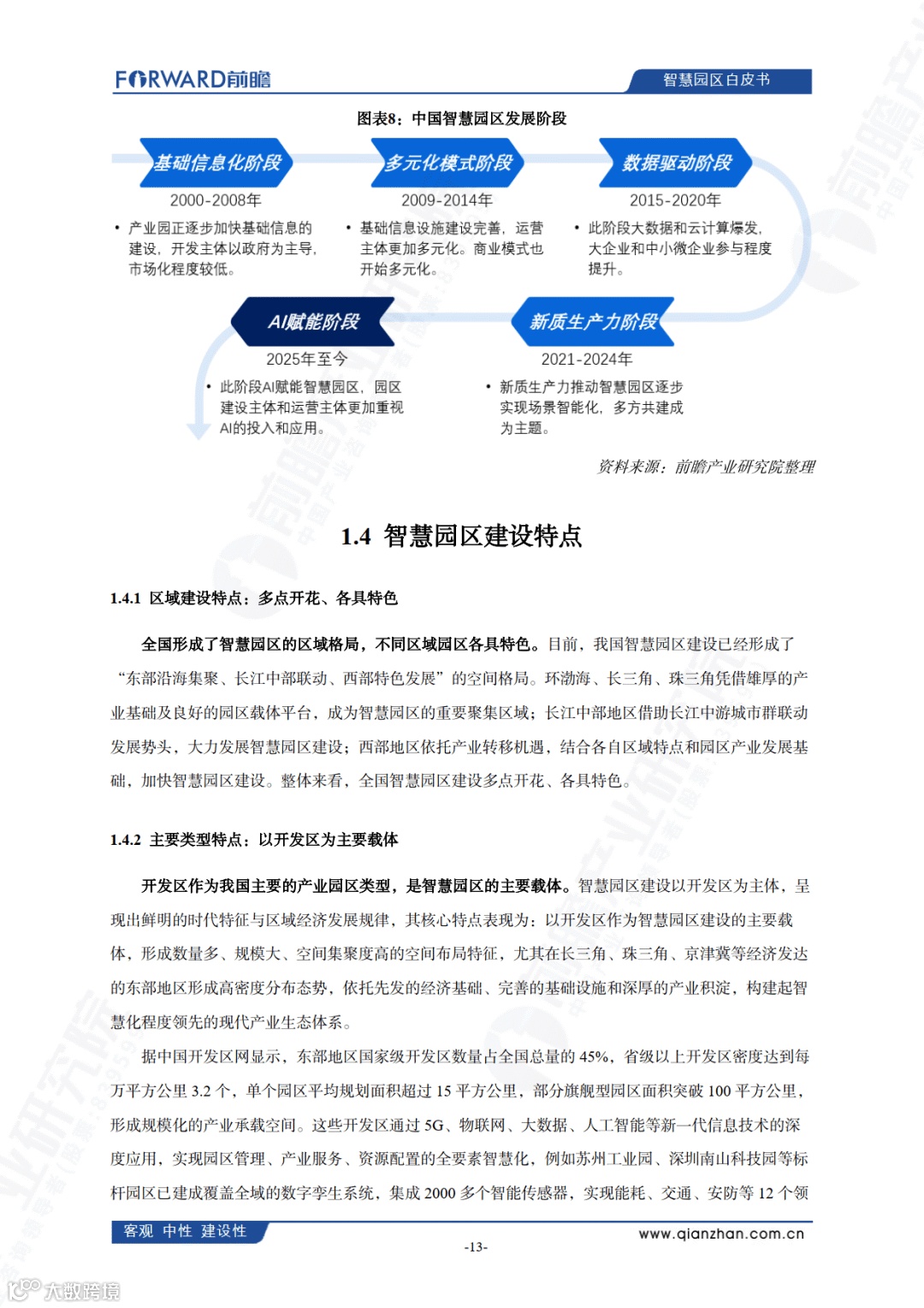
历经五个发展阶段,当前已进入AI赋能的5.0时代。2024年全国智慧园区建设投资规模突破1700亿元,其中国家级经开区和高新区贡献突出,GDP占全国总量的26.2%。区域布局呈现“东部集聚、中部联动、西部特色”的发展格局,运营服务日趋个性化与差异化。
竞争格局
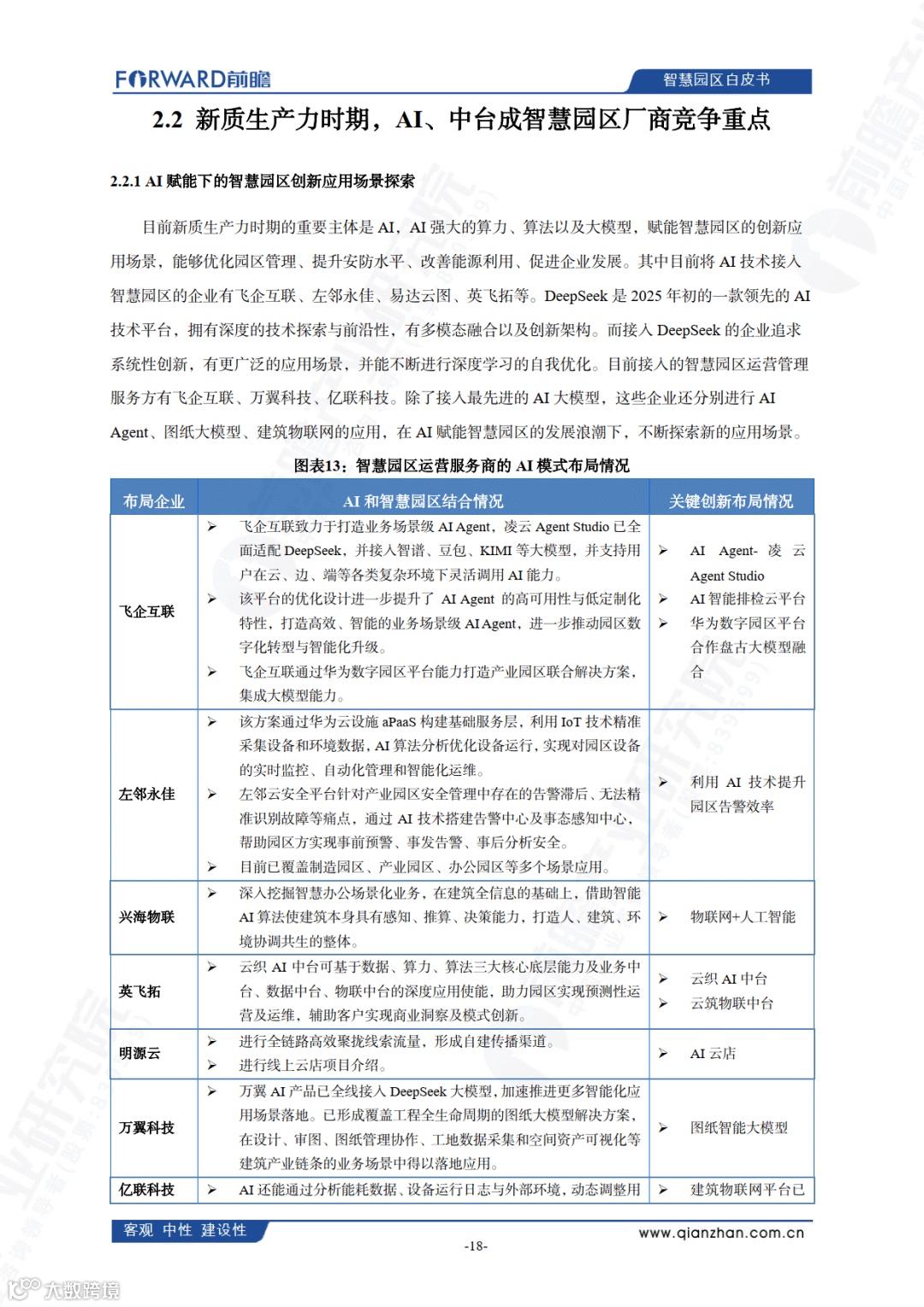
产业链参与者众多,AI技术与中台能力成为核心竞争点。飞企互联连续位居运营管理服务商榜首,其“凌云中台”获权威认证。TOP5企业各具优势,梯队分化明显,市场竞争格局初步形成。
主体运营模式分析
政府主导型
分为国家级与省级两类,主要痛点集中在管理效率与配套服务,发展目标为提升治理能力与公共服务水平。
产业地产主导型
轻资产运营趋势显著,面临招商压力与成本控制挑战,需强化资源整合与服务能力。
大企业主导型
分为自用型与产业集聚型,普遍存在资金投入大、盈利周期长等问题,亟需优化商业模式。
中小微企业主导型
作为创新孵化加速器,面临政策支持不足与市场竞争激烈等难题,需提供精准化、专业化服务。
发展趋势与愿景
未来智慧园区将朝着数智化、融合化、生态化方向发展:数智化助力新质生产力培育,融合化打破物理边界,生态化推动职能升级。政府统筹规划、国企主导落地将成为主流模式。中长期目标实现100%智慧化率,协调产业、生态与社会关系,引领产业升级。
机遇与挑战
政策支持、市场需求和技术进步带来发展机遇,但在服务精细化、绿色低碳、数据安全及要素配置等方面仍面临挑战。
智慧园区肩负培育新质生产力、促进“产学研用金”融合、支撑“双碳”目标的重要使命。AI大模型等新技术将持续推动园区智能化升级。
案例与评估体系
附录展示了不同类型园区的实践案例,为行业发展提供可复制经验。同时构建科学的服务商评级指标体系,助力行业规范化、高质量发展。
更多详情请查阅完整报告。
免责声明:我们尊重知识产权与数据隐私,报告内容来源于公开合法渠道,版权归原发布机构所有。如涉及侵权,请及时联系我们删除;对内容有疑问者,请与原始撰写机构联系。

