加入行业报告之家,每日更新行业报告

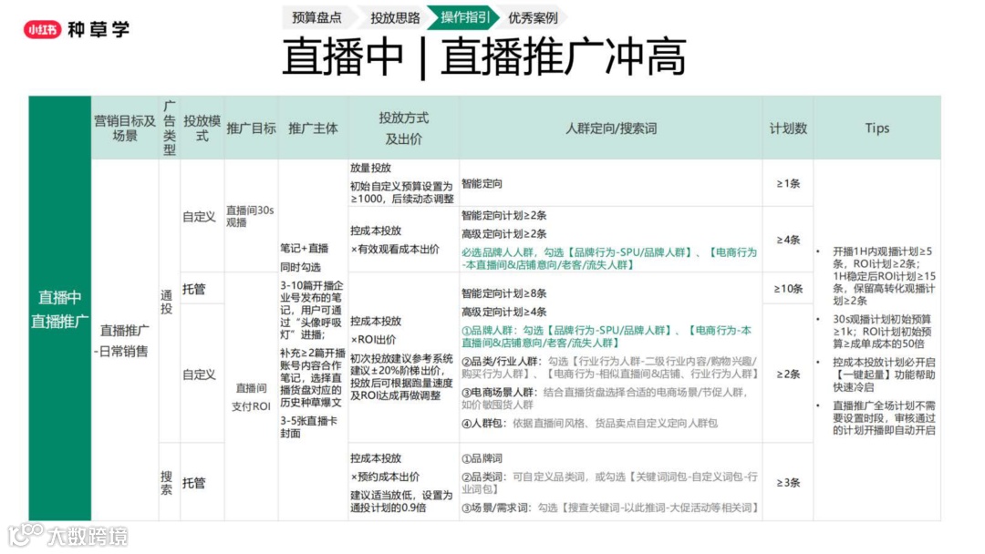
导读:报告指南涵盖三大直播推广场景:店播、买手/主理人直播。店播分为日播销售与大场冲高,前者适合长线日播商家,后者助力销量突破。买手/主理人直播则通过品牌代投,放大合作效果。针对不同场景,指南提出详细预算盘点、投放思路与操作指引。在投放策略上,强调分阶段操作。直播间冷启阶段,建议采用托管先行、观播计划加速策略;稳定开播后,转为人群探索与搜索拦截。投放组合建议多样,如控成本投放、放量投放等,结合智能定向与高级定向,精准触达目标受众。操作指引细致入微,从电脑版到移动版,从投放前准备到投放后优化,全程指导。优秀案例分享环节,更是让商家直观感受成功经验,如店播冷启案例,通过精准选品、勤奋基建与直播快投,实现月销百万突破;大场冲高案例则展示前置预热、直播中冲高与直播后承接的完整流程,助力品牌首播GMV破20万。
来源:互联网
免责声明:本平台仅提供内容收集与分享,报告版权归原撰写发布机构所有。内容通过公开合法渠道获取,如涉及侵权,请联系删除。对报告内容有疑问的,建议直接与原撰写或发布机构联系。



