-
报告名称:2025企业级智能体产业落地研究报告-从场景试点到规模化应用实践(105页) -
出品方:腾讯云
《腾讯云2025企业级智能体产业落地研究报告》聚焦智能体技术在企业场景中的演进路径与规模化落地关键要素,系统性提出能力模型、场景分类与实施保障体系。
智能体能力五级模型:从工具到伙伴的演进坐标
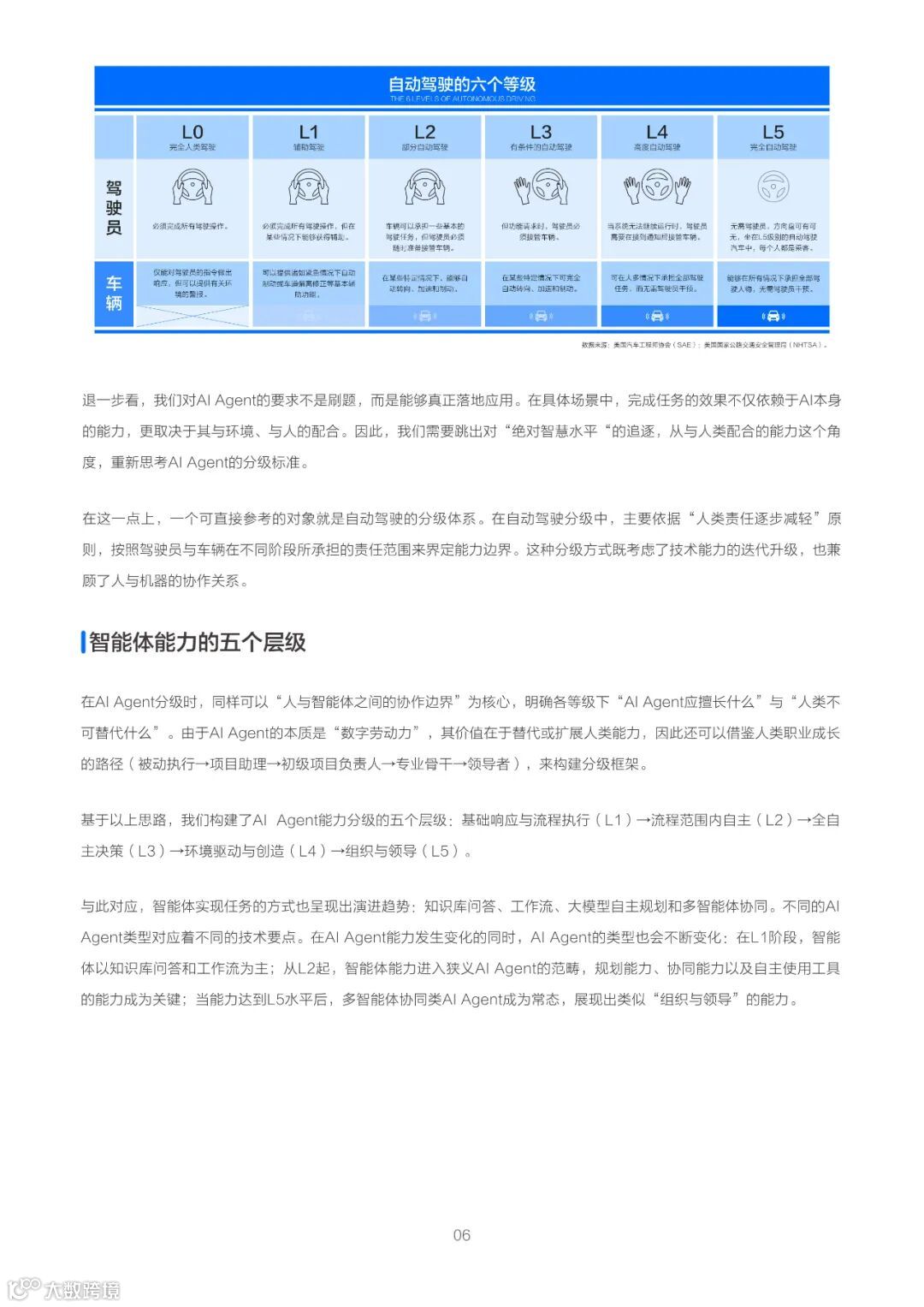
报告构建L1-L5智能体能力分级体系,技术路径对标自动驾驶分级。当前市场90%产品处于L1-L2阶段(被动执行/项目助理),仅少数达L2+;L3需具备自主规划与任务验收能力,L4可主动识别业务需求,L5实现多智能体协同指挥。该模型为企业评估智能体成熟度提供量化依据,支持“先工具后伙伴”的渐进式发展策略。
场景罗盘四象限:按价值优先级推进落地
基于任务复杂度与自主依赖度两个维度,报告将应用场景划分为四个象限:高效助手、执行专家、决策专家与全能专家。行政问答、会议预定等低复杂度场景成熟度超80%,已具备高ROI;端到端营销、跨部门协同等高阶场景成熟度不足20%。建议企业优先切入ROI超300%的单点场景,再逐步向高价值流程延伸。
规模化三大关键支撑:成本、安全与数据
降低推理成本
复杂任务Token消耗为问答型任务的20倍。腾讯云通过“Prefill/Decode分离+多Token预测”技术,实现推理成本下降50%,提升大规模应用经济可行性。
强化安全防护
采用LLM-WAF与AI-SPM双层防御机制,提示注入攻击检出率超99%,保障智能体交互安全性。
统一数据语义
构建统一语义层,推动Text-to-SQL升级为Text-to-Metric,实现指标口径一致性达100%,破解“有数无洞察”难题,为智能体提供可靠决策基础。

