搜索
首页
大数快讯
大数活动
服务超市
文章专题
出海平台
流量密码
出海蓝图
产业赛道
物流仓储
跨境支付
选品策略
实操手册
报告
跨企查
百科
导航
知识体系
工具箱
更多
找货源
跨境招聘
DeepSeek
首页
>
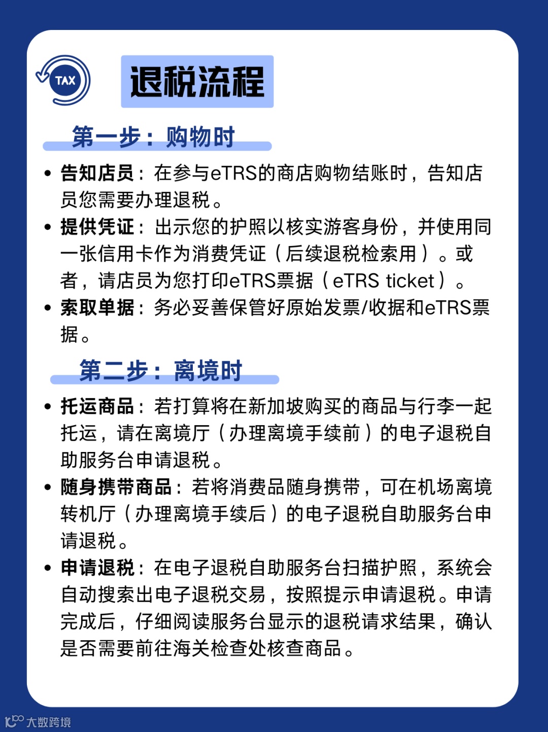
新加坡退税两步走!一分钟看懂
>
0
0
新加坡退税两步走!一分钟看懂
惠立达国际集运
2025-09-16
25
寄国际快递,请点击
惠立达国际集运
【声明】内容源于网络
0
0
惠立达国际集运
各类跨境出海行业相关资讯
内容
74
粉丝
0
关注
在线咨询
惠立达国际集运
各类跨境出海行业相关资讯
总阅读
7.5k
粉丝
0
内容
74
在线咨询
关注