苹果最新发布的 AirPods(含 Pro 3)已支持 Live Translation 实时翻译功能,用户佩戴耳机即可实现跨语言对话,并在 iPhone 横屏时查看对方语种字幕。该功能依赖 Apple Intelligence 及最新系统/固件支持。本文聚焦此类智能耳机需遵循的欧盟网络安全标准 EN 18031 认证要求。
为何涉及 EN 18031 法规?
实时翻译功能包含语音采集、文本转写、译文播报与显示等环节,涉及无线传输和个人数据处理,触发欧盟无线电设备指令(RED)中的网络安全条款:
- 3(3)(d):防止网络与服务被滥用或降级(如蓝牙/BLE/LE Audio 通道安全、抗拒绝服务攻击能力);
- 3(3)(e):保护个人数据与隐私(包括原始语音、转写内容、翻译结果、语言偏好等);
- 3(3)(f):若涉及支付或账户绑定,需满足金融交易安全与防欺诈要求。
EN 18031 系列标准正是上述 RED 条款的协调标准,自 2025 年 8 月 1 日起成为进入欧盟市场的强制性合规依据。
RED — baseline duties
“Category-based” requirements — Article 3 (3)
哪些耳机需符合 EN 18031?
判断是否受 EN 18031 约束的核心标准为两点:
- 具备无线连接能力(如蓝牙、Wi-Fi);
- 处理个人数据(如麦克风录音、位置信息、佩戴状态、用户账号偏好等)。
符合范围包括但不限于:
- TWS 耳机、头戴式蓝牙耳机(支持通话、语音助手、佩戴检测等功能);
- 运动耳机、骨传导耳机、通勤耳机(只要连接手机 App 即可能涉及数据处理);
- 儿童或玩具类耳机(需额外关注隐私保护与家长控制机制);
- 翻译耳机/同声传译耳机(语音+云端交互,为重点监管对象);
- 助听器或听力增强设备(若具备联网功能,仍需满足网络安全与隐私要求)。
简言之:凡具备“无线连接 + 数据处理”能力的耳机产品,均属于 EN 18031 的适用范畴。
EN 18031 核心要求四要素
1. 连得放心
设备连接须具备访问控制与身份验证机制,明确谁可连接、如何连接及连接时长。例如:蓝牙配对限时开启(如 5 分钟),且需用户确认 PIN 码或通过近场触发完成配对。
2. 传得安全
所有空中传输的数据必须加密,采用安全通信协议。例如:蓝牙连接使用 AES 加密,禁止明文传输语音或配置信息。
3. 存得安全
数据存储应最小化并加密处理。不应存储的原始语音数据不得保留;确需存储的译文、日志等必须加密,并提供清晰的隐私政策说明。涉及语音采集的产品还需符合 GDPR 要求,不得默认上传用户数据至云端。
4. 更得可靠
固件更新需具备安全机制,确保升级过程可验证、防篡改。建议采用安全启动(Secure Boot)技术,配合数字签名(如 RSA2048)和加密固件包,防止非法刷机或植入恶意代码。
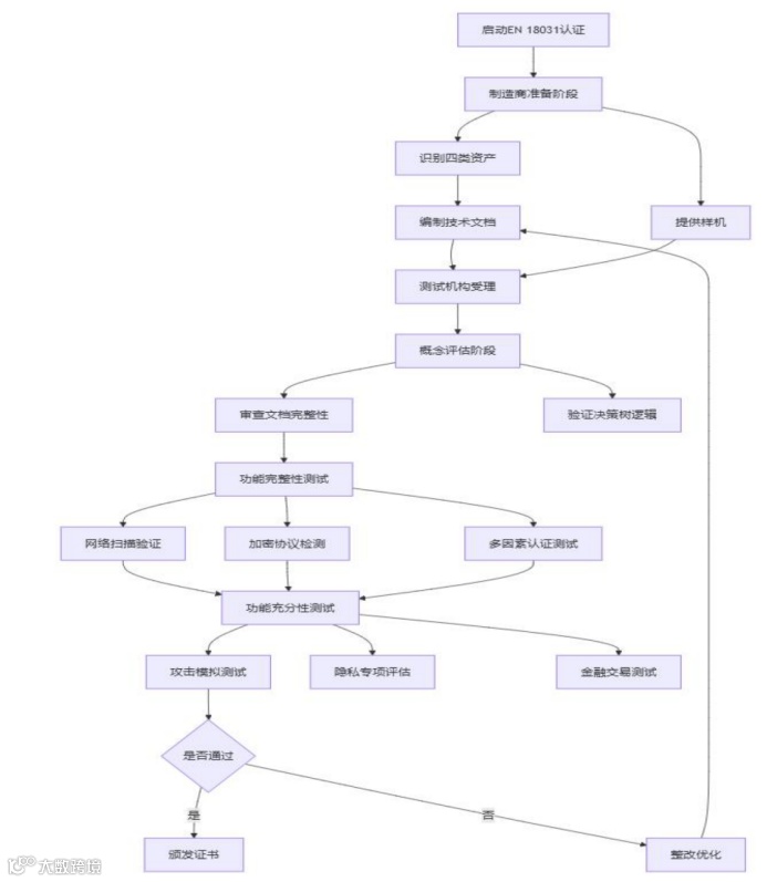
EN 18031 认证实施路径
一、企业合规策略
1. 产品设计阶段融入安全要求
- 选用支持 AES-128 或更高强度加密的蓝牙 MCU,具备安全启动功能;
- 采用安全连接协议(蓝牙 5.0+、Wi-Fi WPA2/WPA3、HTTPS TLS 1.2+);
- 建立安全固件更新机制,使用 AES 加密与 RSA 数字签名验证。
2. 供应链管理
- 确保采购的蓝牙/Wi-Fi 模块符合 EN 18031 要求;
- 监督软件开发商按标准进行开发与测试。
3. 持续合规维护
- 建立漏洞反馈与修复机制,定期发布安全补丁;
- 对产品生命周期内的更新进行持续安全评估。
Mechanisms by standard
二、认证流程
- 产品分类确认:根据功能选择适用标准——联网设备适用 EN 18031-1;处理个人/位置/行为数据或可穿戴设备适用 EN 18031-2;涉及支付或虚拟货币功能则需满足 EN 18031-3。
- 技术文件准备:包括风险评估报告、产品说明书、EN 18031 技术文档表格、固件版本包等。
- 实验室测试:由具备资质的检测机构(如 BCTC)依据 EN 18031 标准执行测试并出具报告。
EN 18031–1: Figure A.4 — Example: Decision Tree Evidence
Applicability (inspired by a presentation from Cetecom, featured on the Website of Würth Elektronik)
常见问题解答
1. 耳机必须做 EN 18031 吗?
是的。凡具备无线连接并处理个人数据的智能耳机(如支持 App 配置、账号绑定、定位查找等功能),基本需符合 EN 18031-1 和 EN 18031-2 标准,尤其是计划进入欧盟市场的产品。
2. 如何选择测试实验室?
应选择具备 CNAS 认可资质且拥有 EN 18031 测试能力的实验室。测试报告可用于申请 VOC 自我声明或由公告机构(NB)签发 NB 证书,满足不同市场需求。
欧盟已于2025年8月1日起强制实施网络安全法案,建议相关企业尽快完成 EN 18031 认证,确保产品顺利进入欧洲市场。

