墨西哥现金贷市场持续扩张,信贷占GDP比重达35.4%
2024年3月至2025年3月,墨西哥信贷总额同比增长7.7%,2025年第一季度信贷占GDP比重提升至35.4%。这一数据表明墨西哥信贷市场保持稳健增长,个人信贷需求旺盛,市场仍具拓展空间。
▲《墨西哥2025年金融储蓄报告》
本文系统梳理墨西哥现金贷牌照类型、申请流程及监管政策动向,助力企业合规开拓市场。
牌照类型
墨西哥非银行金融机构(NBFLS)主要包括多元金融机构(SOFOM)、小型私营信贷机构(SOFIPO/SOFINCO/SOCAP)及金融科技机构(IFPE/IFC)。其中,SOFOM、SOFIPO与SOCAP为小额贷款业务的主流选择,各类机构在服务范围、资本要求和目标客群方面各有侧重。
1. 多元金融机构(SOFOM)
2. 小型私营信贷机构(SOFIPO/SOCAP)
牌照申请流程
1. SOFOM牌照
SOFOM分为E.N.R.(事后备案制)和E.R.(事前审批制)。E.N.R.可先注册公司再完成金融备案;E.R.需事先获得CNBV批准方可运营。
运营后,E.N.R.机构须向SAT提交年报、更新CONDUSEF信息并落实反洗钱措施;E.R.机构则需按季度报告、接受CNBV认可的外部审计,并建立内部控制与记录制度。
此外,也可通过收购现有SOFOM牌照进入市场,当前市场价格约为100万比索(约合38万元人民币)。
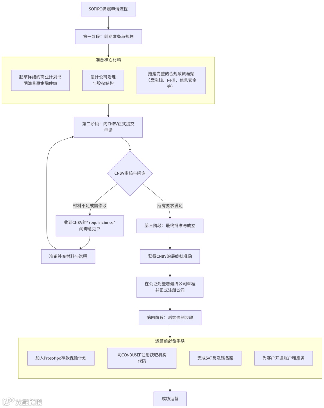
2. SOFIPO牌照
SOFIPO审批流程更为严格,因其具备吸收公众存款资质,并参与Prosofipo存款保险计划。持牌后需定期提交季度财报、年度外审报告及反洗钱备案。
加入Prosofipo保险后,可为客户存款提供最高2.5万UDI(约21.1万比索)的保障。
现存机构数量
截至2024年7月,墨西哥共有1968家SOFOM E.N.R.机构和39家SOFOM E.R.机构。需注意,SOFOM虽可开展借贷业务,但不得开设储蓄账户或向公众融资。
同期,墨西哥有37家SOFIPO和152家SOCAP机构。此类机构主要服务于低收入群体,通过政策性银行获得低成本转贷资金。多数已推出数字应用,提供信用卡、汇款及代理银行等综合金融服务。
相关法规与政策新动向
1. 资本要求
SOFIPO需满足最低资本要求,且资本充足率(Nicap)不得低于131%。根据机构级别(I至IV级)实施差异化监管:
级别 I 和 II:适用简化监管要求
级别 III 和 IV:执行更严格的资本与风险管理标准
SOFOM E.R.机构则需维持ICAP(资本充足率)不低于10.5%。
2. 反洗钱与反恐融资(PLD/FT)认证
所有机构必须配备至少一名经认证的PLD/FT合规官,并与另一名合规官共同履职。
2024年,CNBV组织了两轮认证考试,共1941人通过,其中1719人完成续期。各机构类型认证率分别为:SOFIPO 83.3%、SOCAP 61.3%、SOFOM E.N.R. 32.4%。
▲机构认证合规率
3. 监管趋严
CNBV持续加强对信贷质量、资本充足率和信息披露透明度的监管,对违规机构采取整改、处罚乃至吊销牌照等措施。
截至2024年,CNBV针对包括SOFOM E.N.R.在内的机构共规划40项常规检查,开展60次突击检查和2次专项核查,并依据监管指标及时出具意见书、整改建议及纠正措施。
墨西哥现金贷市场机遇与风险并存。企业应结合自身业务模式与资金实力,选择合适的牌照路径,确保合规稳健发展。

