外贸干货|2024年,为什么建议你做外贸?如何进入外贸行业?
2024年外贸独立站为什么成刚需了?适合做独立站的国家有哪些?
2024年企业做外贸获客,必须要了解的五大趋势:谷歌推广+独立站+社媒营销+主动开发/海外展会+外贸矩阵营销

阿里巴巴国际站(Alibaba.com)是阿里巴巴集团旗下的一个全球贸易平台,旨在连接全球买家和供应商,并促进国际贸易。它是目前世界上最大的B2B(企业对企业)在线交易市场之一。
阿里巴巴国际站提供了广泛的产品类别,包括工业设备、电子元器件、服装、家居用品、汽车配件、化妆品、食品等等。买家可以在平台上浏览和搜索来自世界各地的供应商和产品,并与供应商直接进行询价、交流和交易。
该平台为买家和供应商提供了许多功能和工具,帮助他们在交易过程中进行沟通和协商。这些功能包括即时聊天、在线询价、样品订单、支付和物流服务等。
阿里巴巴国际站注重交易安全和信誉度。它提供了供应商认证系统和买家保护计划,以确保交易的安全和可靠性。此外,平台上的用户还可以通过评价和评级系统,分享他们对供应商和产品的评价和意见,帮助其他用户做出更好的选择。
总而言之,阿里巴巴国际站为全球买家和供应商提供了一个便捷、安全和高效的平台,促进了国际贸易的发展和合作。
注册链接
1平台特点
1、B2B贸易平台:Alibaba国际站主要面向企业之间的商业交易,以B2B(企业对企业)模式运作。它连接全球买家和供应商,提供了一个便捷的平台进行国际贸易和采购。
2、全球供应商网络:Alibaba国际站汇集了全球各地的供应商和制造商,涵盖了广泛的产业领域。这使得买家可以在平台上找到大量的商品选择,并直接与供应商进行交流和采购。
3、多语言支持:Alibaba国际站提供多语言支持,包括英语、西班牙语、法语、德语、俄语等。这使得来自不同国家和地区的买家能够使用自己熟悉的语言进行交流和搜索。
4、定制化采购需求:Alibaba国际站允许买家发布定制化的采购需求,可以根据具体要求寻找符合需求的供应商和产品。这使得买家可以更精确地寻找所需的商品或服务。
5、贸易保障服务:Alibaba国际站提供贸易保障服务,包括支付保障、货物质量保障和发货保障等。这为买家和卖家提供了一定的保障,确保交易的安全和可靠性。
6、供应链服务:Alibaba国际站还提供一系列供应链服务,包括供应链金融、物流服务、报关清关等。这些服务有助于简化贸易流程,提高交易效率。
7、数据分析和市场洞察:通过Alibaba国际站,用户可以获得有关市场趋势、买家行为和竞争情报的数据分析和市场洞察。这有助于用户做出明智的业务决策和市场推广策略。
2平台优势
1、大规模的供应商网络:Alibaba国际站拥有广泛的供应商网络,涵盖了全球各个产业和领域。这意味着买家可以在一个平台上找到大量的供应商和商品选择,满足各种采购需求。
2、多语言和多国家支持:Alibaba国际站提供多语言界面和服务支持,使全球各地的买家和卖家能够方便地进行交流和合作。无论是语言沟通、文化差异还是法律规定,Alibaba国际站都为跨国贸易提供了便利和支持。
3、贸易保障服务:Alibaba国际站提供贸易保障服务,包括支付保障、货物质量保障和发货保障等。这为买家提供了一定的保障,确保交易的安全性和可靠性。此外,如果出现纠纷,平台也提供争议解决机制来解决纠纷。
4、定制化采购需求:Alibaba国际站允许买家发布定制化的采购需求,可以根据具体要求寻找符合需求的供应商和产品。这有助于买家找到满足特定要求的商品,并促进定制化生产和合作。
5、供应链服务:Alibaba国际站提供一系列的供应链服务,如供应链金融、物流服务、报关清关等。这些服务有助于简化贸易流程、提高交易效率,并为买家和卖家提供更便捷的供应链解决方案。
6、数据分析和市场洞察:通过Alibaba国际站,用户可以获得有关市场趋势、买家行为和竞争情报的数据分析和市场洞察。这有助于用户了解市场需求、制定营销策略,并做出明智的业务决策。
7、全球化业务机会:通过Alibaba国际站,买家和卖家可以进行全球贸易和合作,探索新的市场机会。这为企业拓展国际业务、寻找全球合作伙伴提供了便利,促进了全球贸易的发展。
3主要适合产品
1、机械设备和工业用品:包括机械设备、工具、五金配件、工业制品等。
2、电子产品和电器设备:包括电脑、手机、家电、通信设备、电子元器件等。
3、纺织品和服装:包括纺织面料、服装、鞋子、袋子、配饰等。
4、家居用品和家居装饰:包括家具、厨具、家纺、装饰品、灯具等。
5、汽车和摩托车配件:包括汽车零部件、车载设备、摩托车配件等。
6、化工产品和原材料:包括化工原料、涂料、塑料制品、橡胶制品等。
7、医疗保健和医疗设备:包括医疗器械、医药产品、保健品等。
8、食品和农产品:包括食品、饮料、农产品、海鲜等。
9、玩具和娱乐产品:包括玩具、游戏用品、户外用品等。
10、美妆和个人护理:包括化妆品、护肤品、个人护理产品等。
4主要适合地区
1.中国:作为阿里巴巴总部所在地,中国是Alibaba国际站的重要市场,拥有众多供应商和买家。
2.美国:作为全球最大的消费市场之一,美国是Alibaba国际站的重要目标地区。
3.欧洲国家:包括英国、德国、法国、意大利、西班牙等欧洲国家,这些地区拥有庞大的消费市场和采购需求。
4.东南亚国家:包括新加坡、马来西亚、印度尼西亚、泰国等,这些国家拥有快速增长的经济和消费市场。
5、中东地区:包括阿拉伯联合酋长国、沙特阿拉伯、以色列等,这些地区有较高的采购需求和商业机会。
6、拉美地区:包括巴西、墨西哥、阿根廷等,这些地区拥有庞大的消费人口和增长潜力。
5入驻流程
1、访问Alibaba国际站网站:访问Alibaba国际站的官方网站(https://www.alibaba.com/),点击页面上方的"Join Free"或"免费加入"按钮。
2、注册账户:选择"Join Free"后,您将被引导到注册页面。填写必要的信息,包括电子邮件地址、密码和所在国家/地区等。完成后,点击"Create Account"或"创建账户"。
3、完善公司资料:注册成功后,您需要完善您的公司资料,包括公司名称、所属行业、公司地址、联系电话等。确保提供准确的信息,以便其他用户能够了解您的公司和产品。
4、选择会员类型:根据您的需求和预算,选择适合的会员类型。Alibaba国际站提供免费会员和付费会员两种类型。付费会员可以享受更多的特权和服务。
5、创建店铺:完成注册和会员选择后,您可以创建自己的店铺。根据指引填写店铺名称、描述、主营产品等信息。还可以上传店铺的标志和照片,以增加店铺的专业性和吸引力。
6、发布商品:在您的店铺中发布商品。提供商品的详细描述、价格、规格、包装等信息,并上传相关的产品图片。确保您提供准确、清晰的商品信息,以吸引买家的关注。
7、建立信誉和推广:通过积极的交流和良好的客户服务,与买家建立信任和良好的合作关系。此外,您还可以通过优化商品信息、参与展会和活动等方式来推广您的店铺和产品。
6开户成本
开户费用
入驻费用(即会员费用)。会员费用每年都需要交,不交的话到期就会断约掉线。会员主要分两种会员。
(1)基础会员(叫“出口通”),2.98万元/年。条件:有法人身份证、营业执照即可办理。
(2)高级会员(叫“金品诚企”),8万元/年,除了法人身份证、营业执照还需要达到一定实力门槛条件。
(3)高级会员区别于基础会员:流量更多(橱窗更多、优先展示、场景流量更多)客户质量更高(能进入百万美金俱乐部、高质量商机直达)权益更丰富(可以报名更多国际站场景活动专区、有第三方认证背书认证等)
运营费用
广告和推广费用:如果您希望提高店铺和产品的曝光度,吸引更多的买家,您可以选择在Alibaba国际站上进行广告投放和推广。根据广告形式、投放范围和持续时间等因素,可能需要支付一定的广告费用。
付费会员费用:Alibaba国际站提供付费会员服务,付费会员可以享受更多的特权和服务,如更高的曝光度、优先展示、增强的信誉等。根据不同的会员级别和服务内容,付费会员可能需要支付一定的会员费用。
交易佣金:作为卖家,在Alibaba国际站上完成交易可能会收取一定的佣金或手续费。具体的佣金费率和计算方式可能因商品类型、交易金额等因素而有所不同。
物流和运输费用:在与买家达成交易后,您需要考虑商品的包装、运输和配送等费用。具体的物流和运输费用取决于商品的重量、尺寸、运送距离和目的地等因素。
租金
有两个档次的,一个是29800元,一个是69800元,这是在阿里巴巴上建外贸网站的租金,一年一交。另外如果请别人装修旺铺大约在5000左右。
商标、品牌认证
商标授权、品牌授权。
7引流方法
1. 优化产品描述和图片:在阿里国际站上,产品描述和图片是吸引买家的关键。因此,卖家需要确保产品描述准确详细,图片高清清晰,并符合阿里国际站的标准。卖家可以考虑使用关键词优化产品描述,以便更容易被搜索引擎找到。卖家还可以添加产品视频,以增强产品的吸引力和可信度。
2. 利用SEO技术
3. 提供优质客户服务:提供优质客户服务是吸引买家的关键。卖家可以通过及时回复买家的问题、提供详细的产品信息和快速的发货服务来提高客户满意度。卖家还可以提供售后服务和退换货政策,以增强客户信任和忠诚度。
4. 利用社交媒体和电子邮件营销:社交媒体和电子邮件营销是吸引潜在买家的有效方式。卖家可以在社交媒体上分享产品信息、优惠活动和新闻,以吸引更多的关注和流量。卖家还可以使用电子邮件营销来向潜在客户发送定期更新和促销信息。
8配置人手
1、设计:负责阿里巴巴国际站装修和产品信息页面模板的编辑,将产品优势和企业实力结合起来展现给客户
2、运营:负责网站的诊断分析报告,橱窗的及时调整,后台的分析及及店铺问题的及时跟进;发布高质量的商品信息和优化产品信息,帮您发布3000有效产品提高曝光技术
3、文案:主要负责相关产品信息的整理,同时进行文本信息文案的编辑,突现产品优势
4、数据分析:前几个方面做好之后,后面要对这些进行数据的跟踪分析,从数据里面分析查找问题,及时和运营沟通,给予方案解决,主要是网站的日常维护.
9注意事项
1、慎选阿里的客户经理
2、注意开通的时间
3、开通前了解好同行
4、开通前了解下你所在行业的搜索热度
5、做好长远投资的准备
6、开通前找做过的朋友问问
7、准备好公司相关设备、生产线、质控、证书等资料
8、准备好产品图片、视频资料
9、评估你的供应链
10、做好财务预算
10备注
1、商品描述:在发布商品时,可以在商品描述中添加相关的备注信息。这些备注可以包括商品的特征、注意事项、规格等。
2、与买家的沟通:如果有买家对商品或订单有特定的要求或需要补充说明,您可以通过与买家的沟通来提供相关的备注。在与买家的交流中,确保清晰地传达信息并记录相关内容。
3、订单备注:虽然阿里巴巴国际站上没有特定的订单备注功能,但您可以在与订单相关的内部系统或文件中记录备注信息。这有助于您在处理订单时记住重要的细节或需求。




5、产品分析及爆款跟踪与改进
产品的数据性能对整个店铺的运营效果有很大的影响。需要运营人员分析产品并进行有效的调整。一般来说,每周或每月进行分析。先点击询盘降次排序,对于有询盘的词可以加入到直通车或记录在关键词库中,根据关键词的的竞争力做推广直通车或做自然排名优化。
阿里国际站必备运营工具
1.Ahrefs
可分析alibaba.com的站外流量来源构成,页面访问数据,关键词来源等,对运营阿里国际站和理解推广策略有很大帮助。
2.Alexa
可以查询网站的排名、流量,比如查询阿里国际站整站的流量情况。
3.AdsPower
一款指纹浏览器,不仅可以帮助运营人员保障阿里国际账号之间的隔离和独立性,防止账号之间的关联。允许商家在多个浏览器指纹间切换,从而能够更加高效地管理多个账号。
并且其应用中心内含丰富的应用插件,应用中心是一个可以自定义添加第三方插件的地方。你可以从推荐应用中添加插件,然后在账号管理页面启动浏览器环境,就可以使用已安装的插件了,在阿里国际站运营方面帮上大忙。
4.P4P助理
准备开通或已开通直通车的小伙伴,可以关注一下 P4P 助理这款工具,用户只需设置关键词出价上限。P4P 助理自动判断上限之内前五名哪个位置更加具备性价比,同时兼顾成本和排名。比较智能,又很省心。
5.Fatkun
一款批量下载图片、视频的免费工具,可在谷歌浏览器上添加插件非常的方便。
6.Instant Data Scraper
一款爬虫的小工具,可用于导出后台关键词,而且直接能输出为Excel格式。非常的高效、方便。
7.Google Trends
可用来了解行业或某个产品的趋势、周期。


第一,流量来源


第二,流量助手
这次我们要重点关注流量助手,可能很多人并没有注意到它,或者即使注意到了也没有深入研究过。从下方的图示中可以清晰地看到,流量助手分为三个主要部分。
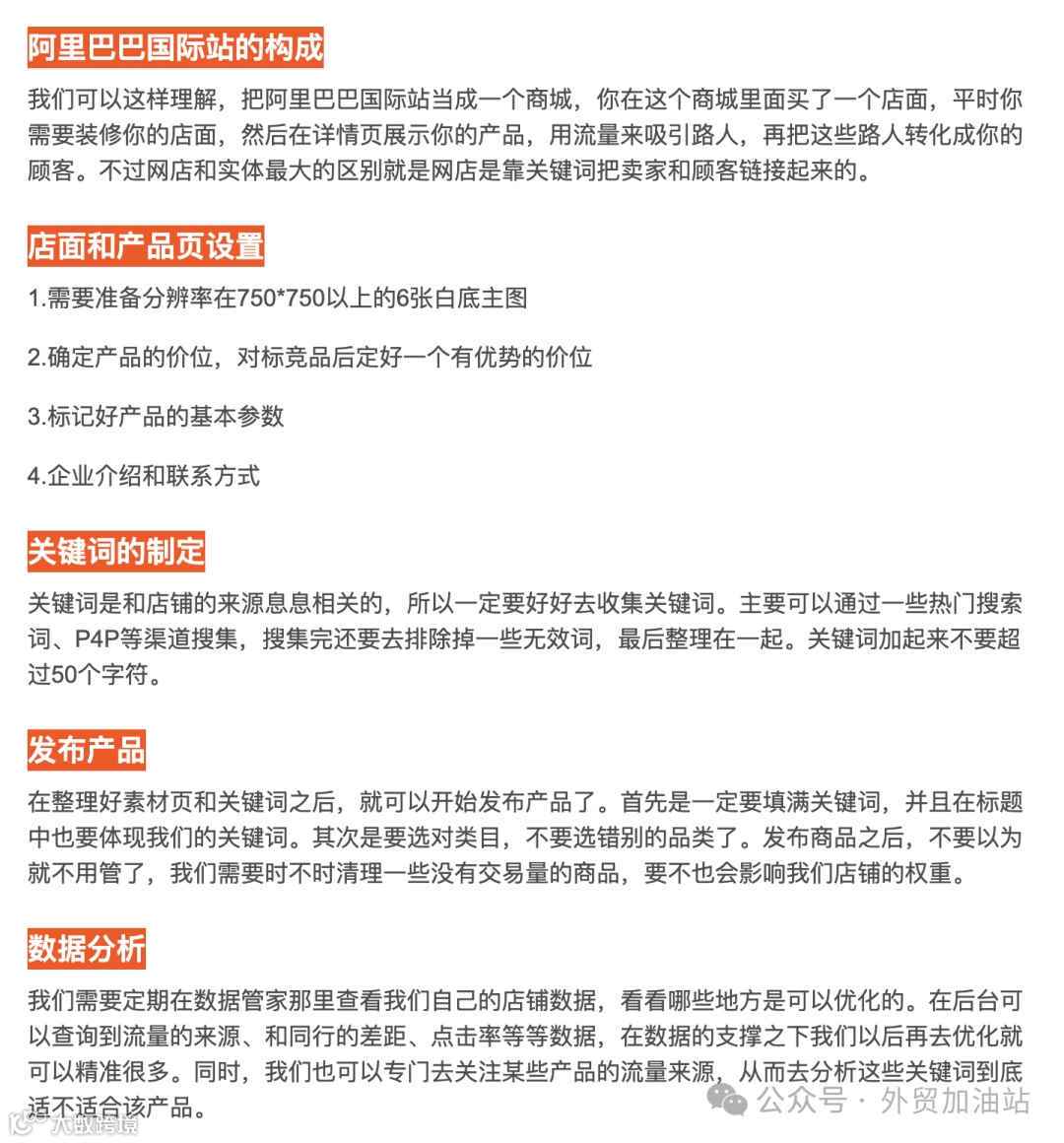
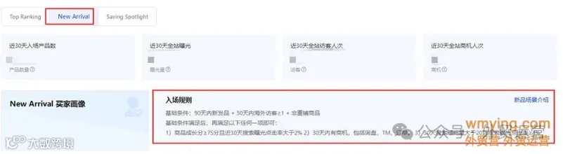
1 Top Ranking,
2 New Arrival
3 Saving Spotlight
每个小块你都可以点击看下自己的数据,以及各小块的入场规则
Top Ranking 入场规则:
热销榜(Hot-selling):RTS品,且90天内产生过销售量(有支付)。排序规则:近90天订单量TOP20
热门榜(Most popular):90天内询盘数量>=1。排序规则:近90天询盘数量TOP20


New Arrival入场规则:
基础条件满足后,再满足以下任何一项即可:
1)商品成长分≥75分且近30天搜索曝光点击率大于2% 2)30天内有商机,包括询盘,TM,订单。3)30天搜索曝光量大于20且搜索曝光点击率≥4%

Saving Spotlight入场规则:
圈品需同时满足条件:RTS品、商品近180天最低价、商品成长分大于60 分。


流量助手内容总结
第三,流量承接及去向

阿里巴巴流量来源
什么?阿里巴巴的流量也是从别处引流过来的么?我以为她是自带流量的呢。是的,最早阿里巴巴的流量也是通过下面更大的鱼塘——全球互联网媒体中,通过付费推广,收购控股的网媒投放推广等方式不断吸引客户和商家。随着客户、商家的不断积累,和平台又形成了稳定的贸易生态,因此,他现在又自带流量。?

全球Top 50网站


阿里巴巴流量概览






阿里巴巴流量画像
所有的流量经过汇总分析之后,阿里巴巴会根据流量的特性打上标签,商家最熟悉的OEM和RTS双赛道,就是根据流量的特性去做划分的。随着贸易格局的变化,阿里根据RTS标签的客户群体的新需求,又划分了RTS小单快定,DDP,一件代发等新的小赛道。除了OEM和RTS这2个大标签外,阿里还对客户打了更多的标签,比如在数据参谋中买家分析,访客画像和直通车推广的人群标签,地域标签等。有效地定位自己市场群体的客户画像,才能提高转化的效率,这也是阿里巴巴数字化运营必须要掌握的能力。

阿里巴巴流量分层
阿里流量匹配逻辑
要做好阿里巴巴流量运营,最重要的就是先搞清楚阿里流量分配的规则。阿里流量匹配的核心逻辑总体上就是让配对标签的买家和商家相互匹配,兼顾公平和效率,俗话来讲就是门当户对。不管是搜索排名匹配的逻辑也好,还是智能推荐。总体上星级越高的商家,能获取更加优质的流量,这就是为什么阿里一直在透传的一定要努力成为4、5星的商家。如果有运营新店铺和老店铺的同学,就能体会到不同星级平台获取流量的差异。


阿里巴巴流量阵地

1)搜索流量
包含自然搜索和付费推广的搜索(直通车),来自于搜索(文字搜索、图片搜索、类目导航)的访问。主要的特点就是占比高,流量平稳,可控性高。

2)场景流量
包含系统推荐、导购会场、Top-Ranking Suppliers、New Arrival、Top-Ranking products、Weakl Deals等。主要特点就是不同场景的流量特性区别大,流量大小差别大,部分场景爆发性强。

3)互动流量
包含站内互动、信保订单、询盘&TM、RFQ。除了RFQ,这部分流量都是通过买家与商家的互动产生的存量数据,对引流这块基本无参考的作用。
4)自增流量
包含站外、店内、客户通EDM、客户通IM、粉丝通、直接访问、其它。用户通过自运营的方式为店铺引流的渠道方式,其实主要还是用于后期私域流量运营。特别适合快消品行业自养客户群,不定期营销。
这边我就不再详细展开,具体的每个入口流量的获取规则,可以回复关键词“流量”,获取「金品总裁班·5天老板训练营」懂流量 课件了解。

流量运营是所有电商永恒的话题,可以从3个维度来制定目标,体量上-获取更加多的流量;成本上-获取更便宜的流量;质量上-获取更优质的流量。对应的阿里巴巴平台流量运营的目标就是:体量-覆盖4大流量渠道;成本上-从付费到免费;质量上-获取精准客户;一句来说就是获取更多,更便宜,更高质量的流量。但是这本身是一个充满悖论的目标,流量大导致质量不高,流量质量高注定不便宜,便宜也买不到大的流量,这就需要我们根据整个流量运营的阶段去制定重点的目标,最后达到3个维度的平衡。
全球社交媒体平台汇总(3)-Instagram(ins或IG)
1、市场概况:
•东南亚地区包括印度尼西亚、马来西亚、泰国、菲律宾、新加坡和越南等国家,总人口超过6亿。
•经济增长稳健,中产阶级不断扩大,带动消费升级和消费转变。
•数字化和互联网普及率高,电子商务蓬勃发展,成为重要的购物渠道。
2、市场需求与消费习惯:
•国家消费者对品质、创新和时尚性敏感,偏好多样化的产品。
•移动互联网的普及和电子商务的兴起使得线上购物成为主流趋势,同时线下零售市场依然相当活跃。
3、市场机遇:
•大量年轻且数字化意识强的人口,为新技术和创新产品提供了缓冲市场。
•城市化和中产阶级增长,推动高品质消费和服务需求。
•地理位置优势,全球供应链和物流的重要节点,有利于进出口贸易。
4、市场挑战:
•维生素的文化和语言,需要本土化的产品定位和策略营销。
•法规和准入门槛不尽相同,需要处理不同国家的市场准入和贸易壁垒。
•市场竞争激烈,需要精准的品牌定位和产品差异化。
5、竞争格局:
•东南亚市场存在激烈的竞争,本土企业和国际企业均在争夺市场份额。
•涉及不同行业的竞争者多样性,从本土小型企业到全球跨国公司。

每天十分钟,询盘来得很轻松!
END
海外推广技巧|外贸企业为什么要做谷歌推广?一文告诉你谷歌海外推广的重要性!
TikTok运营干货|2024年想要TikTok视频火起来,这五点一定要做!
如何在Google Ads中设置广告投放时间?丨Google官方合作伙伴
Google Ads发现广告使用手册丨Google官方合作伙伴
外贸网站谷歌Ads竞价推广账户开户:自己开户 VS 代理商开户
谷歌推广效果好吗?如果外贸企业不做谷歌推广会怎么样?丨Google官方合作伙伴
Google Ads | 6大Google推广技巧,教你节省50%的广告费!
2024年,外贸企业是时候借助AI工具来出圈了(ChatGPT、Mokker、 Midjourney等,最后一个......)

