
★ 出口许可证件有效期为1年,逾期自行失效,特殊情况跨年度使用,有效期最长不超过次年3月31日。
★ 出口许可证件实行“一证一关”“一批一证”管理,即出口许可证件只能在一个直属海关报关,每证只能报关使用1次。
★ 出口许可证件备注栏内不允许手工签注,如有涂改或手写内容,视为无效许可证件;出口许可证件一经签发,不得擅自更改证面内容;证面的出口商、发货人应与出口货物报关单的经营单位、发货单位一致;报关单上的贸易方式为海关的监管方式,监管方式按海关有关规定认定。
出口管制不是禁止出口,只要用于合法民事用途,在履行相关程序后,都可以正常出口。
无人机出口管制政策梳理
2023年7月31日,商务部、海关总署、国家国防科工局、中央军委装备发展部联合发布了关于无人机出口管制的两个公告,决定对特定无人驾驶航空飞行器或无人驾驶飞艇相关物项实施出口管制、对特定无人驾驶航空飞行器实施临时出口管制,上述政策将于2023年9月1日起正式施行。
高性能无人机具有一定军用属性,对其实施出口管制是国际惯例,为维护全球安全和地区稳定,涉及无人机相关法规如下:
自2002年起,我国先后发布了
《关于对军民两用无人驾驶航空飞行器实施临时出口管制的公告》(商务部 海关总署 国家国防科工局 中央军委装备发展部公告2015年第20号)
《关于加强部分两用物项出口管制的公告》(商务部 海关总署公告2015年第31号)
《关于对无人机相关物项实施出口管制的公告》(商务部 海关总署 国家国防科工局 中央军委装备发展部公告2023年第27号)
《关于对部分无人机实施临时出口管制的公告》(商务部 海关总署 国家国防科工局 中央军委装备发展部公告 2023年第28号)等政策,逐步对无人机实施出口管制。

哪些无人机实施口管制?
01 三类军民两用无人驾驶航空飞行器系统
★ 射/航程大于或等于300Km;
★ 具备自主飞行控制和导航能力,①包含容量>20L以上的气雾剂布散系统/装置,或②经设计或改进后能配备容量大于20L以上的气雾剂布散系统/装置;
★ 具备操作员从视距外控制飞行能力,①包含容量大于20L以上的气雾剂布散系统/装置,或②经设计或改进后能配备容量大于20L以上的气雾剂布散系统/装置。
注:为娱乐或竞赛专门设计的模型飞机不属于上述三类的管制范围。
02部分军民两用无人驾驶航空飞行器或无人驾驶飞艇及其相关物项
★ 在操作人员自然视距以外,能够可控飞行,①最大续航时间大于等于30分钟小于1小时,且在大于等于46.3千米/小时(25节)的阵风条件下,具有起飞能力和稳定可控飞行能力,或②最大续航时间大于等于1小时的无人驾驶航空飞行器或无人驾驶飞艇;(以下简称“特定无人驾驶航空飞行器或无人驾驶飞艇”)
★ 专门设计的用于将有人飞行器、有人驾驶飞艇改装成特定无人驾驶航空飞行器或无人驾驶飞艇的设备或部件;
★ 设计或改型后用于在15420米(50000英尺)以上高空飞行的无人驾驶航空飞行器或无人驾驶飞艇的吸气活塞式或转子式内燃发动机。
注:模型飞机或模型飞艇不属于上述管制范围。
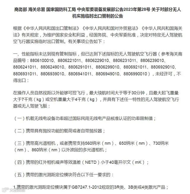
03部分无人驾驶航空飞行器或无人驾驶飞艇
在操作人员自然视距以外,能够可控飞行,最大续航时间大于等于30分钟小于1小时,最大起飞重量大于7Kg或空机重量大于4Kg且具有下述任意特性的无人驾驶航空飞行器或无人驾驶飞艇。
★ 机载无线电设备功率>国际民用无线电产品核准认证的功率限值;
★ 携带具有抛投功能的载荷或者自带抛投器;
★ 携带高光谱相机或携带支持560nm、650nm、730nm、860nm以外波段的多光谱相机;
★ 携带的红外相机噪声等效温差(NETD)小于40mK;
★ ①携带的激光测距定位模块属于GB7247.1-2012规定的3R类、3B类、4类激光产品,或②携带的激光测距定位模块属于GB7247.1-2012规定的1类激光产品,且发射极限(AEL)大于或等于263.86nJ,参考口径大于22mm,在5纳秒的时间内激光脉冲最大发射功率大于52.78W,或③携带的激光测距定位模块属于GB7247.1-2012规定的1M类激光产品,且发射极限(AEL)大于或等于339.03nJ,参考口径大于19mm,在5纳秒的时间内激光脉冲最大发射功率大于67.81W;
★ 可支持非认证载荷。
04特定无人驾驶航空飞行器或无人驾驶飞艇相关物项
★ 最大持续功率超过16kW的专门用于特定无人驾驶航空飞行器或无人驾驶飞艇的航空发动机;
★ ①波长范围在780nm至30000nm之间,或②顺势视场角(IFOV)小于2.5mrad的专门用于特定无人驾驶航空飞行器或无人驾驶飞艇的红外成像设备;
★ 作用距离大于5km,且①条带模式分辨率优于0.3m,或②聚束模式分辨率优于0.1m的专门用于特定无人驾驶航空飞行器或无人驾驶飞艇的合成孔径雷达(SAR);
★ 可在高于55℃环境中稳定工作,且①免温控性,或②能量大于80mJ,或③稳定度优于15%,或④光束发散角小于0.3毫弧度(mrad)的专门用于特定无人驾驶航空飞行器或无人驾驶飞艇的用于目标指示的激光器;
★ ①无线电视距传输距离大于50km,或②一站控多机能力大于10架的专门用于特定无人驾驶航空飞行器或无人驾驶飞艇的无线电通信设备;
★ ①干扰范围大于5km的反无人机电子干扰设备,或②专门用于反无人机系统的输出功率大于1.5kW的高功率激光器。
出口管制商品海关监管要求?
以任何贸易方式出口及过境、转运、通运《两用物项和技术进、出口许可证管理目录》中的管制商品,企业均应持《两用物项和技术出口许可证》向海关办理通关手续。
《两用物项和技术出口许可证》(以下简称“出口许可证件”)是指商务部授权法证机关准予两用物项和技术出口签发的许可证件,监管证件代码为“3”。
★ 海关对出口经营者出口的商品是否属于相关出口管制商品提出质疑时,出口经营者应按规定向商务主管部门申请办理出口许可证件或不属于管制范围的相关证明,否则,海关不予办理相关手续。
★ 相关出口管制商品从海关特殊监管区域、保税场所运往境外的,企业持出口许可证件向海关办理通关手续。相关出口管制商品从境内运进海关特殊监管区域、保税场所,无需办理出口许可证件。
★ 用于民用航空用途的民用航空零部件出口按《民用航空零部件出口分类管理办法》实行许可证件分类管理制度。
出口许可证件使用须知?
出口许可证件申领和通关时,出口经营者可自行选择无纸作业或有纸作业方式,向商务部或受商务部委托的机构申请取得出口许可证件,并向海关办理出口通关验放手续。
★ 出口许可证件有效期为1年,逾期自行失效,特殊情况跨年度使用,有效期最长不超过次年3月31日。
★ 出口许可证件实行“一证一关”“一批一证”管理,即出口许可证件只能在一个直属海关报关,每证只能报关使用1次。
★ 出口许可证件备注栏内不允许手工签注,如有涂改或手写内容,视为无效许可证件;出口许可证件一经签发,不得擅自更改证面内容;证面的出口商、发货人应与出口货物报关单的经营单位、发货单位一致;报关单上的贸易方式为海关的监管方式,监管方式按海关有关规定认定。
违法置事项?
出口经营者未经许可出口、超出许可范围出口或有其他违法情形的,由商务部或者海关等部门依照有关法律法规的规定给予行政处罚。构成犯罪的,依法追究刑事责任。
★此外,出口经营者明知或者应当知道出口将用于大规模杀伤性武器扩散、恐怖主义活动或者军事目的的,不得出口。
★海关提醒:出口管制不是禁止出口,只要用于合法民事用途,在履行相关程序后,都可以正常出口。无人驾驶航空飞行器或无人驾驶飞艇出口企业应及时关注出口管制要求,并做好相关准备,避免该政策于2023年9月1日正式实施后,因未附出口许可证件而导致贸易受阻。

