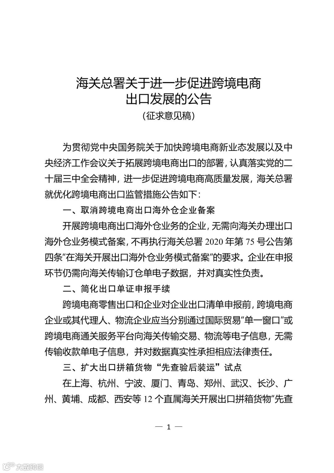
海关总署
关于进一步促进跨境电商出口发展的公告(征求意见稿)
信息来源:海关总署


海关总署关于《海关总署关于进一步促进跨境电商出口发展的公告(征求意见稿)》 公开征求意见的通知
为进一步促进跨境电商高质量发展,海关总署起草了《海关总署关于进一步促进跨境电商出口发展的公告(征求意见稿)》(以下简称《征求意见稿》)。现就《征求意见稿》是否存在影响公平竞争事项面向社会公开征求意见。
社会公众可通过以下途径和方式提出意见:
一、登录海关总署网站,进入“首页>互动交流>意见征集”系统提出意见。
二、电子邮件。
三、通信地址:北京市建国门内大街6号海关总署口岸监管司,邮政编码为:100730,信封表面请注明“《海关总署关于进一步促进跨境电商出口发展的公告(征求意见稿)》意见”字样。
意见反馈截止时间为2024年11月15日。
附件:《海关总署关于进一步促进跨境电商出口发展的公告(征求意见稿)》
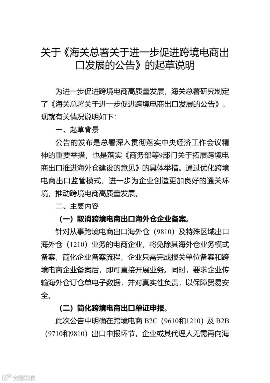
《海关总署关于进一步促进跨境电商出口发展的公告(征求意见稿)》的起草说明
附件:《海关总署关于进一步促进跨境电商出口发展的公告(征求意见稿)》


附件:《海关总署关于进一步促进跨境电商出口发展的公告(征求意见稿)》的起草说明


