前言
一直没花时间整理OMS/WMS相关的库存变化示意图,然后最近跟大家讲这一块业务的时候发现,还是要自己动手画个图,来的更加清晰明了,于是就有了下面的这两张图。
不同的业务场景,不同的系统都会有不同的解决方案,以下两张图是我参考了市面上主流的一些系统而做出来的,适用的场景也有限,仅供参考哈。
入库:OMS推送到WMS,WMS收货,WMS上架,最后回传OMS状态和数据; 出库:OMS推送到WMS,WMS分波,拣货,复核,称重,出库,最后回传OMS状态和数据;
入库
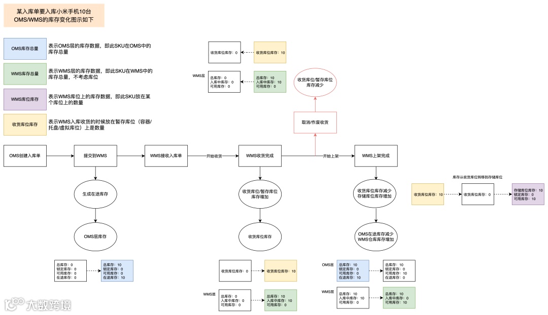
OMS创建了入库单之后,主要核心要关注的就是在途库存的一些逻辑判定,我们之前一般都是默认入库单推送到了WMS之后就会生成在途库存。在途库存是否算作总库存?这个需要自己和业务沟通,如果算作总库存,则在库存查询页的Tips上说明计算公式即可。
WMS接收到了入库单之后,一般会先收货,然后再上架,收货的时候可能还会有质检的业务,但是海外仓一般用的很少,我就没有体现了。
国内的WMS一般会认为收货的时候就增加库存,只不过这部分的库存是属于不可用的库存,所以会称之为“收货暂存库存”或者是“入库已分配库存”。既然收货的时候就增加了库存,那么“上架”这个动作就变成了将货物从收货暂存库位转移到实际的存储库位,所以库存的变化就是从收货库位移位到存储库位。上架完成之后,也就是货物移位之后,WMS的库位库存和可用库存就会增加,对应的OMS的在途库存也要转为可用库存。

出库
OMS创建了出库单之后,主要核心要关注的就是在什么状态下锁定库存,什么时候时候释放/扣减库存。对于海外仓OMS来说,不同的客户,不同的产品,不同的接口/平台进来的订单,要求的锁库节点都不太一样,所以这一块最好是做成可配置化的。但是一般来说,出库单推送到WMS之前肯定是要锁库的,这样才能确保WMS作业的时候是有库存的。
WMS接收到了出库单之后,有一些系统是不需要在WMS的总库存层面锁定库存的,因为上游ERP或者OMS已经锁定过了;但是也有一些系统是需要锁定的,因为上游可能有多个,同时上下游的库存可能会有差异,所以WMS自己锁一遍会更加靠谱。我个人倾向于的就是WMS再锁定一遍库存,双重保险。
进单的时候校验了库存,锁定了总库存的数量之后,就表示进单完成了。接着就要去分波,分波的时候会有拣货推荐,所以会根据推荐的库位去锁定库位上的库存,这个时候就是库位层面的锁定。
等到具体拣货的时候,从锁定的库位上拣货下架,货物会放在拣货车或者拣货筐中,这些都统称为“拣货容器”。所以,也可以理解为货物从货架的库位转移到了容器中,则库位的锁定库存要扣减,容器的库存要增加。
最后复核、打包、称重、出库之后,WMS需要扣减容器中的库存,同时也要扣减进单的时候锁定的库存,达到账实相符。这一块的逻辑基本上和国内的WMS是一样的,大家可以自行参考一些资料去对比看看。

最后
由于公众号发文比较繁琐,所以后续的一些精华知识摘录或者短平快的内容都会放到知识星球上进行更新,还没有上车星球的朋友们可以考虑一下。支持试用3天,3天内无理由退款,先享后付,绝不吃亏。
加入星球之后,也可以加入星球专享交流群,享受更多的精华知识,这是普通读者群没有的内容。
目前知识星球已经恢复到了原价159元/年,如果是微信V我,只需要150元就可以加入,你省我也省。
这还不快冲!


