我在2021年11月份的时候写过一篇文章“”,这篇文章在人人都是产品经理,公众号平台,语雀等平台上都有很高的浏览量和好评度。
一眨眼时间过去了2年多,这个期间我陆续接触过不少产品经理的简历,也指导过很多人怎么去修改简历,关于简历撰写这一块也有了一些更深刻的理解和沉淀。恰逢2024年的金三银四,有很多产品朋友目前正在准备或已经在找工作了,所以我决定抽出个时间来更新一下这篇文章,帮助大家更好地优化自己的简历,提升面试的通过率。
写在前面
简历这个东西听起来很简单的,但是写起来却很难。一方面是大家都不太擅长去夸赞自己,去“吹嘘”自己,而且过往的经历很多都模糊、忘记了,一下子要调度起来挺困难的;另一方面是写简历的方式方法有很多,总感觉怎么写都可以,怎么写都感觉差点意思,所以就会陷入一种纠结的状态。
本文是我个人对B端产品经理简历怎么写而作出的一个总结,其中很多看法都比较带个人感情色彩和偏好,所以大家如果有不同意见的可以自行调整。它只是参考模板,并不是标准答案。
此文章主要是适用于B端社招型的产品经理阅读、借鉴学习,不太适用于校招型的产品新人们,因为校招可能要表达和体现的东西会有点不太一样如果是校招型的产品新人,可以考虑看看我语雀的另一篇文章。
简历结构
我个人最喜欢的简历结构是下面这样的,基本上和市面上主流的简历结构都是类似的,主要是分成“基本信息”,“自我评价”,“工作经历”,“项目经历”,“教育经历&证书”,“其他模块”这几个板块:

很多人会纠结要不要写自我评价,我的建议是要写,而且一定要重点关注。因为自我评价是简历中很关键的一个模块,短短几句话就可以总结概述自己的过往经历,以及个人的优势亮点是什么。在实际面试官看简历的时候,往往重点看的就是这个部分,所以要特别重视。
也有人会将这个模块放在最后,我的建议是放在前面,这和《金字塔原理》中的“要话先说”原则如出一辙,有些时候“先出王炸”往往也是一种好操作。
也会有人有疑问,觉得工作经历和项目经历可以合并在一起。我个人觉得,如果针对产品经理这个岗位而已,工作经历和项目经历还是分开写比较好。工作经历突出的是你在什么时间段,在什么公司,担任什么岗位,主要负责什么东西,有什么成绩;而项目经历则是你做过什么项目,负责过什么系统,什么业务,什么领域,然后你做了什么功能,什么方案,取得了什么效果和成果。这两者是不一样的,工作经历可以简单一笔带过,但是项目经历往往会深挖细问,同时也会在面试过程中占很大的一个比重,所以要用不同的篇幅比重去呈现。
接下来我分别拆解一下简历中的每个版块要怎么写,要考虑哪些因素,帮助大家“知其然,更知其所以然”。
1.基本信息

基本信息这一块基本不太会翻车,不过就是一些细节需要注意,图中我都有标记了,例如性别,年龄,工作年限,求职岗位这些需要仔细检查。
接下来给大家看看我写的虚拟简历里的基本信息,这份简历是用Markdown写的,所以针对这种零碎的信息我采用了表格方式来呈现,减少版面的占用。
2.自我评价

自我评价算是一波王炸牌,千万别在上面写一些“活泼开朗,乐观向上,勤奋踏实,自觉性高,执行能力强,勇于接受新挑战”之类的话,这种是扣分项。自我评价一定要重点突出自己的优势和亮点,多采用一些结构化的表达方式,同时也要呈现出一些有理有据的东西,而不是陈述一些空话或者是放之皆准的套话。
对于B端产品经理来说,我建议采用从大到小的结构来写。也就是先从行业/公司,然后项目/部门,最后再到个人的层次来写,这样能让HR或者面试官阅读起来的时候更加有递进感,也符合MECE原则,更加具有结构性。
实际上简历中的自我评价大概写3-4个点就够了,图中我特意写的很长,很多个点,是为了启发大家。让大家更好地理解并运用,知道可以从哪些方面去挖掘自己的优势和特长,同时也知道应该怎么去输出一些“描述性的自我评价”。所以在自己写简历的时候,一定要记得删减,重新组织一波。
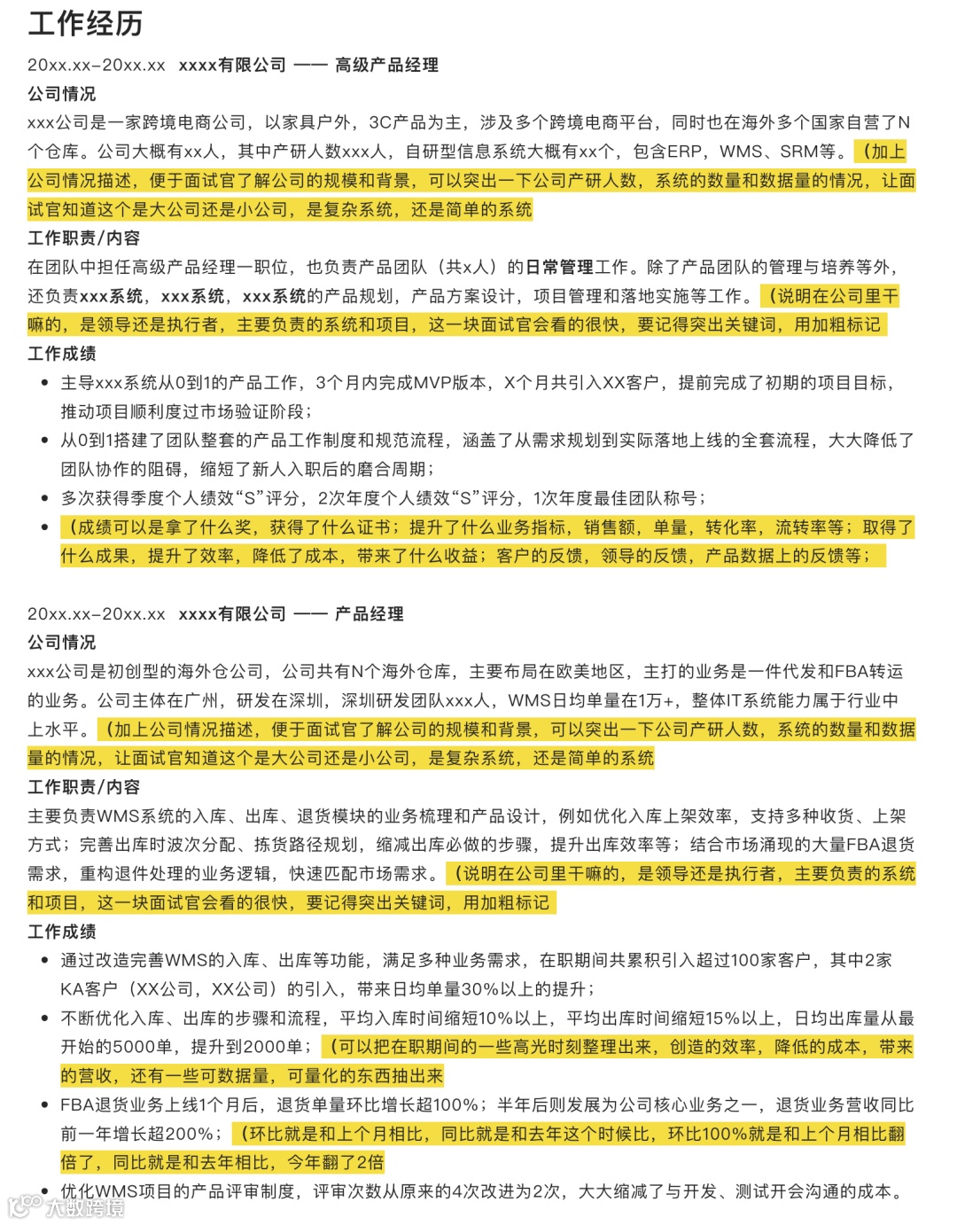
3.工作经历

工作经历重点要突出,自己主要是做什么的,独立负责,还是协助负责,然后负责了什么项目、什么系统,是从0到1还是从1到N,还是重构优化,最后就是做出了什么成就。如果觉得有些内容不太好写,那就提炼一些关键词,用来匹配招聘信息里的职位描述,尽量让HR看到你是做过这一块内容的。
在工作经历模块中,是否要加“公司介绍”,我问了好些个朋友,大家对此看法都不太一样,我个人还是建议要写。因为大多数人所待的公司都是中小型公司,如果涉及到了跨行业,跨方向什么的,基本上面试官都是没听过这家公司的,不知道这家公司的具体情况,研发实力,然后业务模式等。在这个部分加上一些公司的介绍,可以帮助面试官快速知道公司是干嘛的,然后公司有多少人,研发有多少人,业务系统是复杂的还是简单的,我做的东西是有难度有挑战的,还是比较简单基础的。
有一些人朋友在写职责和成绩的时候会有点迷茫,不知道怎么样的东西才算是成绩,感觉自己好像就是表现平平,没什么可讲的。如果实在是没什么奖项,没什么成绩来写,那就只写自己在公司主要负责的事项,例如说全权负责某个系统的、某个模块的产品设计,业务需求的满足,一些有挑战,有价值的工作事项等。
4.项目经历

项目经历是简历中第二重要的内容,第一我认为是“自我评价”。项目经历要写好也很难,因为项目这个东西太吃垂直经验了,而且很多人在项目经历中会写一些数据增加真实感,但是这样也容易在面试的时候被抓小辫子,如果对数据不熟悉或者瞎造的,对面试的影响还是挺大的。
项目经历一般都是采用STAR法则来写的,这个道理知易行难,我自己有些时候也不太好把握。因为有些项目可能没有结果,或者有些项目的成就压根不好表达。所以在这个部分需要重点花费时间精力去打磨,建议采用“先增后减”的方式来写。先把你做过什么项目,这些项目的背景是什么,你负责什么内容,你的行动是什么,最后取得了什么结果,这些内容都可以多写一些,最后交给AI工具去做润色、修改、总结。
这里可以推荐使用Kimi Chat,去做相关的润色修改。https://kimi.moonshot.cn/
关于项目经历是STAR法则写法,也有很多变种,所以我也写了两种模板,大家可以对比一下,看看到底哪种更加合适。如果要看完整的项目经历案例,可以点击阅读原文,跳转到语雀中查看。
关于项目经历这一块,很多人在写的时候会发现不知道怎么动笔,怎么行文,如果实在是灵感枯竭了,也不知道该怎么写了,可以适当的补充一些产品经理工作事项的“套话”。这些内容细读没什么核心信息,但是粗略一看还是能起到一定的点缀作用。文末我也会放一些我收集的套话和术语,有些时候简历没啥写的,或者实在没有啥灵感的时候,可以借鉴一下,但是不能占太多的篇幅,不然就会喧宾夺主。
5.教育经历&证书

鉴于篇幅的原因,我建议教育经历和证书可以合并在一起写,如果你的教育经历很多,证书也很多,那再拆分成两个模块也是可以的。
这一块的内容基本上不太会翻车,主要点就在于学历的问题,有些时候公司会对第一学历比较看重,所以最好在简历上标明自己是全日制还是非全日制。
6.其他模块

坦白说,在早些年的时候,产品经理的面试其实相对来说比较简单,原因有两个点:一方面是市场缺口大,用人方需求大,所以对于求职者来说面试机会多,拿到的Offer也多,整体面试的标准也要求也会低一些;另一方面是市场上专业的产品经理少,很多公司负责人/面试官自己也拿捏不好到底是什么优秀的产品经理,什么是一般的产品经理,所以相对来说就会更加倾向于找一些背景好看,履历好看,或者是有相关垂直经验的那种候选人,所以从名校,名企出来的人会发现换工作相对来说简单很多。
但是现在的时代变了,产品经理行业已经发展的比较成熟了,领域也足够的细分了,每个赛道有积累的,有成就的人也多了起来,所以也一同拔高了这个行业的筛选标准和评判准则。现在对产品经理要求越来越严格,越来越高,除了背景和履历之外,对业务的理解,对市场的理解,对岗位的认知,对基本功的掌握等,都有非常高的要求。再加上市场上招聘的空缺很少,待岗求职的人非常多,一下子就形成了“拥挤现象”,以前70分左右的简历就也可以获得面试机会,现在可能要达到85分以上才会有机会。
基于上述的分析,我个人建议3年以下的产品经理或者是转行、换赛道、换方向的产品经理等,在简历后面都附上一些个人作品集或者是能证明自己实力的东西。面试官可能不会详细去看这些内容,但是你这样的操作可以提升自己简历的分数,让面试官看到你的准备、你的态度,你对产品经理岗位更用心的一面,也就更多了一分胜算。
产品经理的作品,不仅仅只有需求文档(PRD),原型,流程图等,也可以放自己的语雀、飞书、Notion等知识库,可以证明你的沉淀,你的输出,你对产品经理的一些认知和理解的东西,都是可以算是加分项。
对于一些更高年限或者更高级岗位的求职者来说,放自己的项目作品集等可能加分力度不是那么大,更多的可能还是要体现在产品成果,市场理解,岗位认知,还有其他更有稀缺性的方面。例如说深度的行业分析报告,竞品的深度拆解分析,过往的产品架构设计蓝图,针对某个领域/赛道的有深度的内容输出物等,这些才会有加分项。
补充内容
一、工作经历和项目经历的套话
套话虽好,但是还是要注意把控节奏,别写太多假大空的内容。以下内容部分摘录自网络,部分是我自己整理的。
-
负责需求收集与分析,功能设计与优化迭代并输出相应文档,推进团队开发测试上线。 -
负责0~1产品调研、竞品分析、产品架构及功能设计。 -
整合前后台业务流程及产品功能设计,根据业务调整做产品规划。 -
负责0~1需求调研、流程、功能设计、协调资源、推动产品开发上线、获取需求方反馈,跟进产品后续优化。 -
管理项目闭环,梳理项目需求,协调业务部门资源,推动项目按时上线,并追踪用户使用反馈,结合业务场景定制和有优化产品策略,保证产品质量与效果。 -
负责xx新功能设计,已有功能更新迭代。熟练使用Axure、Xmind等产品设计工具输出项目的原型、PRD、组织需求评审。 -
跨部门协调和沟通,推动UI、开发、运营等人员紧密合作,按时保质达成需求落地上线,并跟进后续优化迭代工作。 -
负责xx产品用户调研,对接相关业务人员,梳理应用场景、业务流程以及用户需求,建立需求池,产出流程图及脑图,完成需求循环,不断优化产品用户体验。 -
对竞品进行分析总结,日常关注竞品发展状况及行业动态,进行产品规划和产品定位。 -
持续关注新上线的功能数据并进行分析,根据业务需求及数据表现进行持续建设和优化,从而改进产品策略。 -
跟踪上线数据,具备一定数据分析能力,了解AB测试设计流程,并总结效果。 -
组织头脑风暴和评审,产出AB测试设计方案,跟踪、分析、总结上线后新老版本数据,挖掘数据背后用户行为特征,择优上线。 -
负责电商平台整体的产品规划、功能设计和研发团队协同,推动项目实现落地。 -
负责核心业务(xxx模块,xxx模块等)产品的业务流程梳理、逻辑规则整理,实现方案的制定及项目迭代等。 -
负责产品需求分析和管理,梳理业务流程,设计和规划相应产品功能,撰写需求文档,协调组织内外部资源达成产品目标并对项目进行管理。 -
负责收集用户反馈,监控业务模块的(xxx模块,xxx模块) 动态,分析用户数据,跟踪产品效果及进度反馈,及时调整产品策略。 -
主要负责xxx供应链相关产品的整体规划和版本迭代规划,包括:产品市场分析、竞品分析、产品原型和PRD整理,并和研发团队进行协作,完成产品版本研发上线。 -
负责产品全生命周期管理,包括产品上线后的内部宣传、推广和培训,保障业务人员能熟悉产品功能和特性,协助解决业务问题。 -
分析订单运营数据,提出改进方案,提高系统易用性,提升订单系统的用户体验。 -
确定开发计划,协调项目资源,跟踪项目进度,以顺利完成项目并达成目标。 -
主要负责公司订单OMS系统、仓储WMS系统的产品需求分析和系统设计工作,参与上下游相关系统的集成方案制定和多项目间联调协作的项目管理工作。 -
负责与各业务部门进行日常需求沟通并整理相关文档,提供产品侧解决方案。负责与各区域信息部及业务部门沟通需求实现情况,跟进项目计划和进展等。
二、行动+结果相关的话术
数据类的东西需要门清,到时候面试的一问被卡住就不好了 ,对于B端产品来说,这一块要谨慎,别乱写自己无法自圆其说的数据。
-
通过对产品/xx功能的优化迭代,提升了产品的易用性,提高了成单率,使公司成单量提升,成单转化提升了xx%。 -
通过优化xx功能/推出xx功能之后,提升了DAU,从xx%提升至xx% -
通过xx举措,使复购率从xx%提升至xx%。 -
通过xx举措,使得xx页面触达率提升至xx%。 -
负责跨境电商平台的商品和订单信息的对接,xx天内完成了xx平台的对接,共包含xxx个接口和功能模块;xxx月内完成xxx个平台的对接,包含a平台,b平台,c平台……;
三、详细的项目经历描述
介绍项目的业务背景,我承担的角色,什么样的人群,什么目的,是做什么产品,包含哪几个模块,主要的功能有哪些,用户可以通过什么样的方式接触到你的产品,具体怎么样去使用。如果产品的用户量级很大,可以在简历上体现出产品的用户量级和一些很好看的数据也写上。
关于这一块的简历套话参考如下,此内容基本上都是我自己整理的:
-
从0到1参与该项目的各项工作,包括业务调研、可行性分析、需求分析,输出项目调研报告、形成整体产品侧方案,仓库现场测试验收,对一线人员培训、考核、实操,上线质量跟踪等。 -
优化仓库作业的各项流程,包括采购入库、供应商退货出库、客退入库、仓间调拨、库内盘点、库存调整、库存对账等流程。 -
从0到1参与该项目的各项工作,包括项目前期业务需求调研、业务流程梳理,系统方案整理、需求文档整理、系统原型设计。 -
跟进系统开发进度、协调资源,保证产品项目按时完成并高质量交付。系统上线前进行产品功能测试、业务人员培训,内部产品宣讲等。 -
从0到1参与该项目的各项工作,负责采购业务调研,输出项目调研报告,形成产品整体解决方案,上线功能测试、 业务人员培训,上线功能优化迭代等。 -
统筹优化采购流程,包括采购申请、采购订货、采购退货、采购货源管理、采购退料等流程。 -
优化财务管理部分流程,包括应收单、应付单、存货核算,多业务数据对账等流程。 -
负责专线小包业务全流程的产品规划和设计,包括:供应商对接,轨迹平台对接,ERP对接等上下游链路的打通。 -
结合业务部门需求,引入更多的国际物流,对接物流商接口,获取面单,跟踪号与轨迹信息等。 -
完善物流订单与物流状态的流转关系,制作可视化报表呈现物流轨迹及其妥投时效。 -
对接主流跨境电商平台的抓单、查询、取消、退款等接口,整合订单基础信息与状态映射。 -
完善订单分仓、最优物流方式匹配、智能审单规则配置,提高订单履约效率,节省人员操作成本。 -
优化订单履约业务流与状态流转,完善订单利润核算规则与拆合单等功能操作。 -
优化订单退款退货流程,打通订单售后与客服、仓库、财务各角色完整业务交互链条。 -
负责OMS、 WMS、 运营平台的需求分析,系统产品方案规划,功能设计,需求、迭代管理,外部客户、内部团队及系统对接组织协调。 -
负责平台从0到1的需求分析、方案规划、功能设计、迭代管理。完成基于平台的xxxx对接项目、xxx对接项目。17.负责WMS和App系统方案规划、需求调研分析,系统设计,需求管理。
写在最后
市面上有很多教产品经理写简历的文章,内容多到让人感觉要找一个好的信息,有用的信息反而是一件困难的事情。
所以为了避免下一次再找类似的教程的时候还要再痛苦一次,我决定自己来写一个教程,一方面满足自己未来换工作的需求,另外一方面也可以提前跟大家沟通交流,打开自己的思路。
通过写作这个慢思考的过程来对这一块的知识做一个总结,对我个人的帮助是非常大的,同时也是希望我的一点贡献能给有需要的朋友带来一些帮助,因为我对自己公众号的定位就是比较的垂直和接地气,如果你也是供应链相关的产品,那么上面的一些案例你基本上就可以拿走就用。


