近日,阿里巴巴国际站新增《销往德国一次性塑料制品的生产者责任延伸(EPR)合规要求》公告,公告如下:


“一次性塑料制品”是指全部或部分由塑料制成的商品,其设计、开发和投放市场的目的不是为了在其生命周期内通过多次产品循环,将其退还给制造商或分销商重新填充,或重新用于其原本的制造用途。
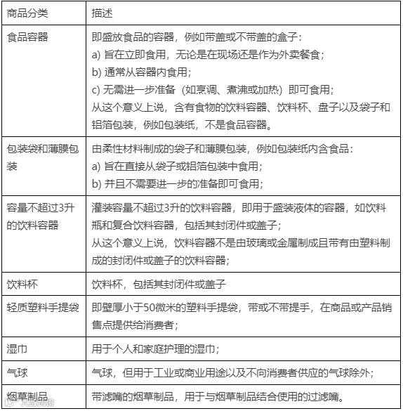
一次性塑料涵盖范围内的商品:

生产者是指具有以下法律行为能力的任何自然人、法人或合伙企业:
a )在德国成立,作为生产商、填充商、销售商或进口商,无论销售方式如何,包括通过远程销售,在本法适用范围内首次在市场上以商业方式销售的一次性塑料制品;
b )或未在德国成立,通过远程通信方式直接向私人家庭或其他用户商业销售一次性塑料制品
1、在DIVID平台线上注册
-
在德国环境署一次性塑料基金平台DIVID进行注册,并提供商品类型和品牌名称,若在市场上提供无品牌的一次性塑料产品,请在“品牌名称”下输入公司名称。
-
完成注册后,将会收到DIVID颁发的注册号。
如果在德国没有分支机构的生产者,必须指定一名“授权代表”履行规定的义务(注册和申报数量除外),并按注册流程进行操作。
2、向国际站提供EPR注册号
-
如在国际站上销售一次性塑料制品到德国市场,需向国际站提交品牌和商品类型组合的注册号。
-
一次性塑料制品注册号提交入口:商家MA后台->认证中心->证书管控->认证检测->监管许可证->生产者责任延伸EPR-德国-一次性塑料制品EPR号
3、定期报告一次性塑料制品数量并支付生态贡献费(EPR费)
-
自2025年开始,需要每年的5月15日之前向德国环境署报告,申报上一年在德国市场投入或销售的一次性塑料制品的类型和数量。
-
德国环境署将通过电子邮件发送生态贡献费(EPR费)通知单,或也可以在DIVID平台查看。
请商家确保销往德国的一次性塑料制品符合一次性塑料基金法规要求,尽快按流程完成注册,并在2025年1月1日之前向阿里巴巴国际站提供一次性塑料制品的注册号。自2025年1日1日起,阿里巴巴国际站将对不符合要求的商品进行管控措施,包括但不限于交易拦截。若商家销售到德国的一次性塑料制品不合规,可能会面临相关欧盟国家/地区的执法措施,包括但不限于罚款,货物被扣关、销毁等措施。
以上内容来源阿里巴巴国际站。


