11月5日晚,据中国证监会官网发布的信息显示,博纳影业集团股份有限公司首发获得通过。接下来博纳影业只需经历定价、发行等常规流程后即可登陆A股市场。
作为国内头部影视公司,博纳于2016年从纳斯达克退市,2017年正式提交招股书冲击A股。但在这之后博纳的IPO之路始终不顺,2018年先是经历影视行业的整体大整改,2019年又因会计师事务所被调查而受牵连,而到了2020年又遇上了疫情这一意外,全行业上半年的营业状况均受到影响。
但博纳的顺利过会并不令人意外。从今年8月更新的招股书来看,博纳在近三年的业务发展称得上稳健。
据招股书显示,2017年至2019年博纳的营业收入分别为19.97亿元、27.8亿元、31.1亿元,净利润分别为1.99亿元、2.64亿元和3.1亿元。虽然2019年增速有所放缓,但相比巨亏的万达电影、华谊兄弟等一众同行来说,博纳能保持持续盈利就已非常难得。

在今年影视行业受疫情巨大影响、影院上半年全部停业的状态下,博纳依然实现了盈利。据招股书信息,今年上半年博纳的营业收入为7.55亿元,营业利润为5836.31万元,净利润为2680.06万元,扣除非经常性损益后归属于母公司股东的净利润为793.11万元。
博纳近三年来营收、净利润数据的稳健,最直接的原因在于其形成了主旋律题材电影商业化运作这一优势。
以2014年的《智取威虎山》为开端,博纳开始将以真实事件改编的主旋律电影作为重点项目,例如《湄公河行动》《红海行动》与《智取威虎山》共同组成的“山河海三部曲”,其中《红海行动》就是2017-2019这三年来博纳主投影片中票房最高的一部。2019 年,博纳又推出了“中国骄傲三部曲”《中国机长》《烈火英雄》及《决胜时刻》,三部影片合计实现票房收入 47.43 亿元。与此同时,《红海行动》和《中国机长》也是目前国产电影史上票房收入排名第四位和第九位的影片。

据招股书显示,2017年至2019年期间博纳影业投资并上映的影片共有37 部,累计实现票房收入262.02 亿元。其中,票房超10 亿元的影片8 部,占全国票房超过十亿元的国产影片总量的30.77%,实现票房占比34.92%;票房过亿元的影片21 部,占全国票房过亿元的国产影片总量的14.09%,实现票房占比25.86%。
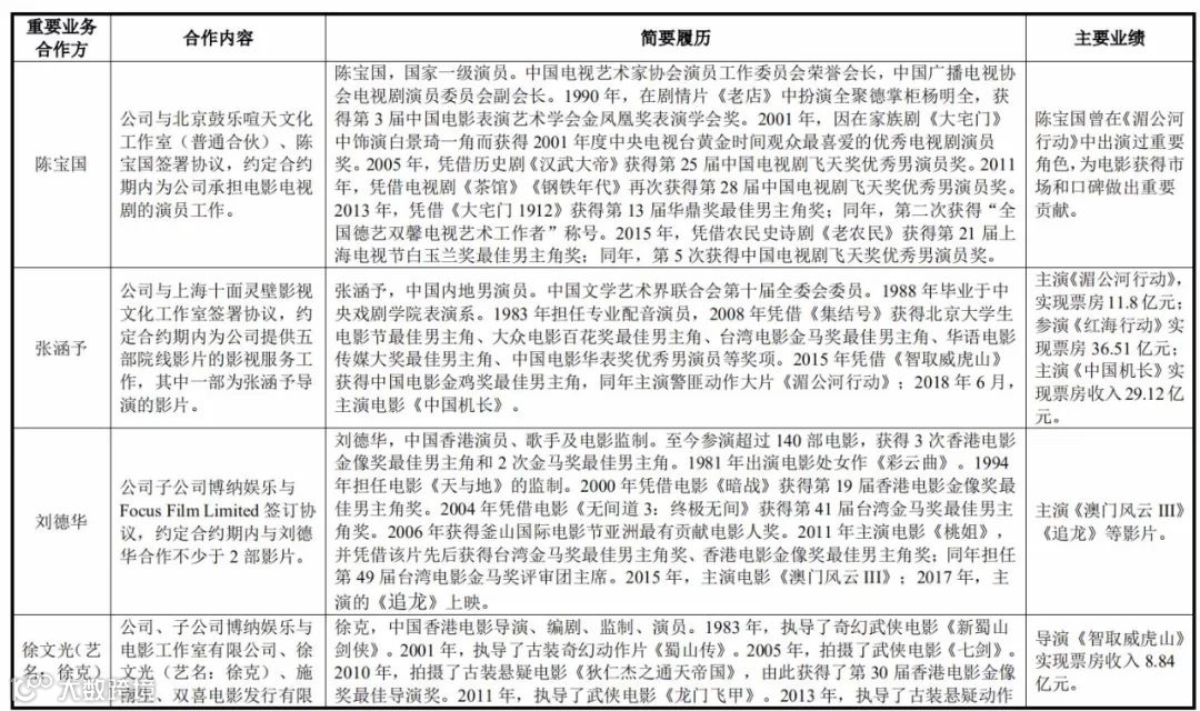
另外,博纳也将与一线电影人的绑定作为其特别强调的优势之一。
早在2017年博纳进行第三轮融资时,张涵予、章子怡、陈宝国、黄晓明、黄建新、韩寒等多位明星就已经成为公司股东,其中张涵予和黄晓明持股比例最高为0.31%。

从最新的招股书来看,虽然近三年来明星股东并未发生变化,但博纳却是以签署协议的方式绑定了更多电影人。例如《湄公河行动》《红海行动》的导演林超贤和编剧梁凤英将在合约期内提供5部影片的编剧、导演、监制及制片管理服务,导演尔冬升将担任4部院线电影的导演工作和12部院线电影的监制工作,陈凯歌、徐克、陈国辉等导演也都与博纳签订了合作协议。
在演员方面,博纳首先是与张涵予、章子怡、陈宝国这三位股东签约合作,其中张涵予除了要承担演员工作,还将推出一部自己导演的影片;其次,博纳也与刘德华签署了协议,约定未来博纳与刘德华将合作不少于两部影片。
与此同时,博纳也在2017年投资了韩寒的亭东影业和路金波、韩寒一同创立的公司果麦文化,这两家公司均有涉及电影投资、制作等业务。

在招股书中罗列的几大优势中,值得关注的还有博纳在近几年积累的IP版权资源。
2017年至2019年,博纳累计实现版权销售金额9.57亿元,持续版权盈利的方式主要包括售卖电影版权,对优质电影IP进行电视剧、网剧改编或投拍其续集、系列电影,以及对主题公园、消费商品、游戏等周边衍生领域进行IP授权。

事实上,博纳影业创始人、CEO于冬在2018年才正式宣布涉足影视剧领域,之后便透露《红海行动》将拍摄电视剧版,共40集,电视剧内容会对电影的前史和没有展开的诸多细节进行呈现。
另外,据媒体报道,博纳目前已购买了曾创作出《太子妃升职记》的作家鲜橙的多部IP影视化版权,例如《掌中之物》《阿麦从军》《淑女本色》《江北女匪》《未来-因你而在》等等。其中人气极高的《掌中之物》已在去年4月完成拍摄,目前虽未上线但已经凭借预告片形成“未播先火”之势。

现阶段,电影行业已进入全面复苏阶段,8月华谊兄弟已带着《八佰》率先回归电影市场,紧随其后的十一国庆档期以39.5亿元票房成绩收官,成为了史上第二高票房的国庆档。
虽然博纳未参与今年国庆档,但其手里有原春节档电影《紧急救援》已确定将再战今年春节档,同时在筹备的项目还有以抗疫为主题、以钟南山院士为原

