越来越多的投资人正在把环境(Environmental)、社会(Social)和公司治理(Governance)作为对企业可持续发展性的衡量指标,融入投资决策之中。在疫情与碳中和的大背景下,所谓ESG投资俨然已成为资本市场的关键词。
各类资管机构发行的ESG产品在今年激增。Wind统计数据显示,2020年全年仅发行了3只以ESG为名的公募基金,而今年上半年这一数目就增长至八只;此外,根据证券日报,今年以来境内商业银行发行的相关产品规模已近百亿元。人才缺口的扩大也侧面印证了潮水的方向,上海证券报报道称,多家外资机构正在大力招聘ESG投资方面的研究人才。
同时,企业家们越来越经常地把ESG挂在嘴边。六月万物新生(爱回收)在美上市,顶着的正是“中概股ESG第一股”的名头。富士康科技集团董事长特助洪荣聪更是在采访中直言:“ESG不是一道选择题,而是必做题。”
阿里巴巴2021财年年报中,“减碳”“乡村振兴”“促就业”成为关键词,其提到截至2021年3月底,阿里云数据中心购买超2.8亿度可再生能源,减少碳排放30万吨。腾讯2020年业绩报告中则写道:“可持续性对于本公司的战略及运营发展至关重要,我们一直将社会责任融入公司的产品及服务中。”其中,近期引发热议的游戏防沉迷举措,就是衡量腾讯ESG绩效的重要维度。
但硬币的另一面,是ESG基础设施建设的不足,以及对其“作秀”的质疑。
就目前的市场表现来看,国内公众对ESG的认知欠缺,导致ESG理财产品的销量表现不佳,根据证券日报的走访调查,多家银行的理财经理都不建议客户购买ESG理财产品。
在ESG投资理念更成熟的欧美,争议也从未停止。今年4月,Scientific Beta发布研究报告称,没有确凿的证据能说明ESG投资策略能产生更好的收益,ESG投资策略也不能提供更明显的风险保护。北欧研究院金融、技术和可持续发展董事总经理Sony Kapoor直接将ESG投资称为一种诡计,“最大限度地提高费用并减轻内疚感”。
还有人提起十多年前的清洁技术能源投资泡沫,警醒市场理性审视今天的ESG投资热潮。
ESG投资热潮之下需要探讨的问题太多了——投资热是否有足够的逻辑支撑?投ESG到底是在投什么?资本向善、义利并举,是虚幻的泡沫还是可以追求的目标?还有投资者们最关心的问题,当下真的是ESG投资的好时机吗?
要责任,还是要利润?
对ESG投资的质疑,大多来自这样一个观点:如果对环境、社会、公司治理的投入,是建立在对公司股东利益的伤害之上,那这样的“社会责任投资”是不是另一种“不负责”。
本质上这是一场关于到底什么是企业责任的辩论。传统上强调企业是股东所有的,企业的目标就是股东利益最大化;但在“利益相关者(stakeholder)”的理念里,企业应该为受组织决策和行动影响的任何相关者负责,包括企业股东、内部员工、债权人、供应商、零售商、消费者或者竞争者等。
这也正是ESG投资的核心理念,基于环境、社会和公司治理三项指标,将商业原则与社会原则进行融合,找到那些将公共利益、员工等企业利益相关方、股东利益放在同等重要位置的企业。
愿景当然很美好,但要落实并不容易。或许有不少人都相信这只是在自欺欺人,贝莱德(BlackRock)前主管Tariq Fancy在《今日美国》中对此表达了担忧,他担心投资组合经理利用ESG投资中的“E”,声称对环境负责是有利可图的,但推进环境的真正变化根本不会产生相同的回报。
北京大学光华管理学院院长、经济学教授张维迎在2010年写《市场的逻辑》时,正赶上上一波清洁能源投资热潮,其在里面的诸多论述放在今天依然适用:“很多人在谈论企业社会责任的时候,说教和煽情的成分很多,理性分析很少,这会产生一些误导。这种误导可能使我们的商业环境变得更糟,而不是更好。”
企业的“社会责任”不被相信,本质上是因为大家默认,社会责任是与企业利益矛盾、与资本的逐利性相悖的。但是,在张维迎的论述中,在一个健全的市场制度下,企业追求利润和承担社会责任之间,不仅不矛盾,而且是基本一致的。
他认为,在一个接近完美的制度下,赚钱几乎等同于为社会做贡献,利润可以引导资源的有效分配。最简单的例子是,创造新能源就是靠利润机制——资源越稀缺,价格越高,企业就越得想办法开发代替能源。从这一角度看,当下新能源的投资风口,就是利润与责任一致性的体现。
当然,张维迎的所有分析都基于一个前提,也就是“健全的市场制度”。他强调责任只能由可考核性保证,这也恰恰是当下ESG投资最紧要的命题。
基础设施尚待建设
18世纪开始,最初的宗教信仰者的伦理道德投资逐渐过渡到社会责任投资。2004年,联合国发布一份名为《Who Cares Wins》(《有心者胜》)的报告,首次提出了ESG的术语。2006年,联合国责任投资原则组织发布责任投资原则((Principles for Responsible Investment,PRI),推动投资机构将ESG指标纳入投资决策。
从责任投资的历史沿革来看,ESG投资的进步性正在于其将“责任”拆分成了E、S、G三个衡量维度。基于这三个大方向,企业与投资者、分析机构有条件建立起统一的标准,以可量化的指标来为企业的“责任”评分。
具体到国内市场,ESG起步晚但发展迅速,且监管态度明确,陆续出台了多项政策以推动企业披露ESG相关信息。根据《2020中国ESG发展白皮书》,全球已有3451家机构加入PRI,国内签约机构51家,签约总数比2019年底增加约50%。
但是,国内ESG投资的基础设施建设仍有许多尚待完善之处。
一方面,自愿披露ESG信息的公司尚属少数。今年7月,中国普惠金融研究院发布了《社会责任投资的实践与前景——从边缘到主流》的报告,《报告》发现当前中国A股上市公司的企业社会责任报告披露情况仍显不足,2020年占比不到25%。
更重要的是,国内ESG披露和评分标准参差不齐,制约了投资机构跟踪、对比企业发展情况。
《2020中国ESG发展白皮书》中,公众环境研究中心撰文分析了国内企业ESG披露质量,其提到,MSCI、晨星等海外机构在底层数据选择上重点参考了第三方机构发布的数据,而国内大部分ESG数据来源是企业年报、半年报告或可持续发展报告,ESG信息披露以定性描述为主,辅以定量数据的展示,因此存在非机构化的特征。
根据上文提到的《报告》,近十年来,我国发布社会责任报告的上市公司数量翻倍,但经第三方机构审验的社会责任报告数量并未相应增长。企业ESG信息披露的质量仍有极大的可提升空间。
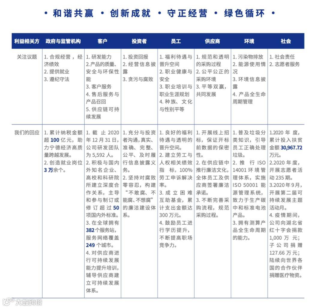
以ESG投资的宠儿宁德时代为例,其信息披露在国内已经相对成熟,但在其《2020年企业社会责任报告》对利益相关方的责任板块,也依然可见“鼓励员工进行学历提升”、“普及垃圾分类知识”等定性描述。

宁德时代《2020年企业社会责任报告》
总的来看,随着ESG投资逐渐升温,市场对ESG的认知加深,企业对ESG信息披露的意识也有了增强,但衡量标准的不统一、量化指标的不足、动态数据的不足还是为ESG投资埋下了一些陷阱。
这都是构建ESG投资基础设施的关键所在。正如中国金融学会会长周小川在一个论坛上指出,“国际ESG评级已经开展40多年, 数据问题是责任投资的根源问题。”
时机到了吗?
时机似乎已经到了,疫情让国内市场对ESG的关注度有了明显提升,“碳中和”更是让ESG投资走向爆发点。
明显的表现是,市场上ESG相关的资管产品越来越多,且不再局限于“广义ESG”概念,而是在名称中明确带有“ESG”字样。根据《报告》数据,2019年、2020年以及2021年截至5月初,分别有18、50、21只名称中带有“ESG”的产品成功发行。89只产品中,69只为银行理财产品(其中9只为私募产品),11只为公募基金,其余9只产品分别来自证券公司、私募基金、基金专户和保险资管。
无论是VC/PE,还是二级市场,对ESG都已经有了一定程度的认知。麦星投资高级合伙人邬炜曾举过这样一个例子:“几年前系统性的有一波电子烟的机会,对我们来说这个行业的需求增长和趋势都是很清晰的,但是基于我们对ESG的要求,最终还是没有继续跟进。”
此外,令人心动之处还在于,直接从二级市场数据来看,ESG产品的收益似乎更高于市场平均。
平安数字经济研究中心的报告显示,2020年以来,纯ESG基金年化收益率达47.07%,环境主题70.02%,公司治理主题47.91%,泛ESG概念56.4%,各主题ESG基金均取得了超越股票型基金市场平均水平42.22%的年化收益。
表面看起来确实红火,但其实还有许多值得仔细推敲之处。
纵观目前的ESG主题基金,大部分关注的其实都是“E”,而对“E”的投资又基本都流向了新能源。以年内业绩位居同主题榜首的创金合信气候变化股票A为例,其持仓前五分别为杉杉股份、宁德时代、华友钴业、容百科技、诺德股份——全是动力电池产业链企业。
当然,ESG投资对新能源的偏爱, 部分是因为环境方面的数据,相比社会、治理更容易度量。但基于这一点来看ESG主题基金所表现出的高收益,就掺杂着名人效应、风口效应、大盘行情等更多复杂的因素,这也就是为何有批评者认为,ESG基金的高收益可能跟ESG投资理念并没那么大的关系,也不一定有着可持续性。
光大证券的研报也提到了这一点,其认为2019年以来国内泛ESG指数及基金产品明显扩容,主要受益于新能源、光伏、低碳相关主题型基金的发行热度,真正将ESG投资理念运用到选公司层面的产品相对较少。
此外,ESG概念的普及在国内还具有局限性,业内人声鼎沸,但大众对ESG缺乏认知。在散户化特征明显的A股,个人投资者对ESG认知的不足将制约ESG投资的发展。
ESG投资环境的成熟还有待时日,但潮水的方向是明确的。
碳中和的大背景下,国内监管机构给予了ESG投资充分的支持,ESG投资有利可图,就能进一步倒闭基础设施的建设。尤其是在教育、文娱、消费行业都动荡不安人心惶惶的当下,ESG投资至少是一个相对安全的选择。
更高屋建瓴一点来看,市场经济发展至今,不断发生着碰撞、反思、修正,最核心的规则正是追求环境、社会、经济的一致性。资本向善、义利并举,这些词汇也并不空泛,无论是为了在不确定中明哲保身、还是为了在风口下追求利润,至少我们能看到愿意扛起“责任”的企业家与投资者更多了。

