很多人觉得 “靠 AI 写文赚钱” 是门槛很高的事,其实核心逻辑特别简单。哪怕是新手,只要选对领域、用对方法,靠着AI也可以高效出爆文赚钱变现。接下来 AdsPower 就一步步拆解,教你怎么从 “不会写” 到 “靠 AI 写出赚钱爆文”。
AI 爆文赚钱变现的核心逻辑
AI 爆文赚钱变现的方法主要有两种,一种就是大家都知道的赚阅读量收益,另外一种是能赚国外联盟营销的钱。
先说说阅读量收益,国外很多平台的 AI 爆文千次阅读可能就有几美金,还能参加平台的排行榜活动拿额外收益。更关键的是,写爆文的平台大部分允许加外链,这就意味着除了阅读收益,你还能叠加广告、联盟佣金,变现机会很多样。
另外一个很好的变现机会就是联盟营销,其实就是帮国外商家推产品赚佣金。因为能加外链,写文的时候顺便插个产品链接,用户点了、注册了、买了,都能赚钱。
如何利用AI创作出爆款文章?
第一步:找海外用户关注的热门领域
每个海外平台都有热门版块和主推方向,写文要顺应这些趋势,顺势而为才能多造爆款、多赚阅读收益。像 Vocal Media 平台可以进入“社区 / 频道” 分类去看哪些热门文章,上面每个版块有多少个作者,有多少篇内容都写的清清楚楚。还可以看平台的主页会放哪些主题文章吸引眼球,一般这种都是热门爆文。
如果你是新手入门,实在不知道选什么领域,也可以从健康/运动/减肥等开始尝试,这三个一直以来都是热门领域。

第二步:用 AI 写海外用户适配的爆文
行业领域选好了,接下来就是学会用AI写出匹配的文章。
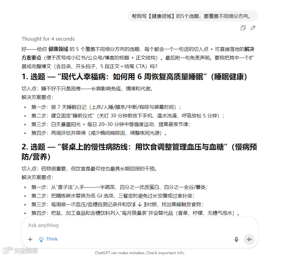
1.要是对领域陌生,直接让 AI 帮你拆细分方向,指令要包含 “领域 + 用户痛点”,模板参考:
指令:帮我写【减肥领域】的5个选题,要覆盖不同细分方向。

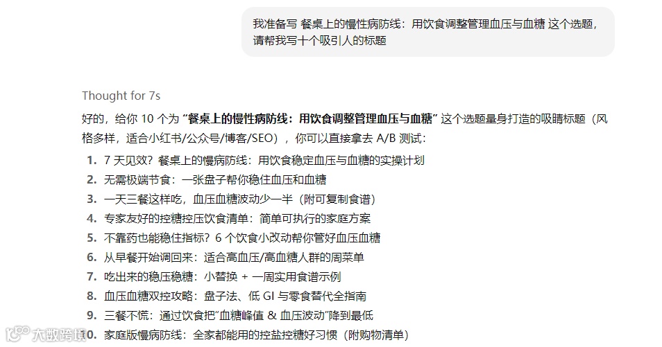
2.用 AI 拟吸引人的标题
指令:我准备写 XXXXXX 这个选题,请帮我起十个吸引人的标题

从 AI 给的标题里挑 “最有争议 / 最戳痛点” 的,比如“家庭版慢病防线:全家都能用的控盐控糖好习惯(附购物清单)”
3.写大纲的时候要让 AI 知道 “文章写给谁看、要包含什么”,指令里一定要加 “目标受众” 、“案例要求”和适合XX平台的内容风格。
指令:我想要用《家庭版慢病防线:全家都能用的控盐控糖好习惯(附购物清单)》这个标题,请帮我写一篇吸引人的文章,目标受众群体是需要减肥的人,文章需要有一个清晰的大纲,带有真实的案例或示例,适合 Vocal Media 平台的内容风格,先帮我写一个文章大纲。

4.到写全文这一步,指令不需要复杂,简单即可,重点要符合XX地区用户的阅读习惯,还可以让AI给你“配图提示”。
指令:这个大纲我很满意,按照这个大纲,写一篇带有人情味,符合美国用户阅读习惯的英文文章,到哪个段落需要配图,配什么图片,请在段落中有加粗文字显示。

5.给文章配图不用自己费心想,直接按 AI 标注的【加粗提示】找图即可,用 Pexels、Unsplash 这类免费无版权平台,搜对应关键词就能找到合适的图,注意选清晰且和内容相关的实物图或者场景图。

完成以上步骤就可以拿着我们生成好的文章去对应的平台发布就行了。
有哪些国外平台可以去发AI文章赚钱?
Vocal Media
作为故事创作入门首选平台,Vocal Media 的核心吸引力在于 “零粉丝也能变现”—— 新账号只要内容过审,每 1000 次有效阅读就能赚$3−$5,远超同类平台的新手限制,2025年月活创作者已达80万。它的变现路径很灵活,除了基础流量分成,还有主题创作挑战奖金,粉丝打赏也无手续费,邀请新创作者还能拿推广奖励。

HubPages
这个运营 15 年的老牌平台,核心优势是 “广告 + 联盟” 双变现:基础广告 60% 归创作者,亚马逊联盟佣金全拿,referral 流量还能多赚 10%。尤其垂直领域收益惊人,比如家居装修类内容 CPM 达8−12,是综合类的 2 倍多。 
NewsBreak 国际版
这个平台 2025 年加速国际化,东南亚、拉美用户增速超 300%,但优质内容少,形成红利。和国内版不同,它是 “阅读收益 + 区域补贴”,特定地区优质内容多拿 30%。

Substack
Substack 以 “邮件通讯” 为特色,2025 年 Substack Go 计划降低新人门槛,最吸引人的是 90% 的订阅分成(远高于 Medium 的 50%),适合打造个人 IP,科技、财经类,订阅转化率最高。

AI 爆文写作及发布核心注意事项
1、平台规则适配:别用 “一套内容” 通发所有平台
各平台算法偏好差异大,比如 HubPages 重 SEO 关键词、Substack 重订阅者互动,强行一稿多投会拉低收益。正确做法是:用 AI 生成 “内容母版” 后,按平台特性调细节 。
2、多账号运营与风险控制
很多新人会通过 “多账号测试不同领域” 提升成功率(比如同时运营 Vocal 的故事号和 HubPages 的家居号),但海外平台对 “账号关联” 打击极严,同一设备 / IP 登录多账号容易被封。
这时候,AdsPower 指纹浏览器就是核心解决方案:
-
为每个账号独立配置浏览器指纹、IP ,无论是 Vocal / HubPages 等小说平台、ChatGPT 等AI写作工具、亚马逊/ Awin 等联盟营销平台、PayPal / Payoneer 这类支付工具,都能实现 “一账号一隔离环境” ,从根源杜绝关联风险。既能专注不同领域测试,也能降低账号风险,尤其适合长期规模化运营。

-
支持全平台账号统一管理 ,文章发布、收益提现、推广运营、联盟营销… 一个后台就能批量操作,不用反复切换设备和账号,效率直接拉满。
3、注重本地化细节
针对 NewsBreak 国际版、HubPages 这类有区域流量的平台,AI 生成内容后要做 “文化适配”:给欧美写减肥内容,不说 “米饭减量”(主食多为面包),改说 “控制精制碳水”;给东南亚写理财,让 AI 补 “本地银行利率”“小额贷 款政策”。可用 LocalizeAI 初步适配,再人工核对细节,避开宗教禁忌等低级问题。
总结
AI 爆文海外赚钱不难,核心是抓准 “双变现模式 + 平台适配 + 风险控制”。只要你跟着文章教程选对热门领域,用 AI 高效出文,再利用 AdsPower 保障多账号安全,做好本地化细节。相信你也能快速上手,从出文到赚钱少走弯路。
*本文内容仅为 AI 爆文海外变现的经验分享与思路参考,不构成专业投资、运营或法律建议。海外平台规则具有动态性,具体操作需以平台官方最新条款为准,AdsPower 指纹浏览器不对因平台规则变更导致的操作风险或收益波动承担责任。


