
近日,住建部发布国家标准《建设工程造价鉴定规范》,对工程造价鉴定活动的基本规则、鉴定依据、鉴定步骤及方法等方面做出了详细规范,该规范自3月1日起施行。
小包子
众所周知,结算扯皮是甲乙双方发生合同纠纷的常见原因。这次住建部发布《建设工程造价鉴定规范》,想必能够为此类问题的解决提供有效支撑。
对于合同争议的鉴定,委托人认定鉴定项目合同有效的,鉴定人应根据合同约定进行鉴定。
当事人就总价合同计量发生争议的,没有约定的,仅就工程变更部分进行鉴定。
当事人因材料价格发生争议时的,鉴定人应提请委托人决定并按其决定进行鉴定。
承包人近以发包人口头指令完成某项零星工作或工程,要求费用支付,而发包人由不认可,且无物证,鉴定人应以法律证据缺失为由,作出否定性鉴定。
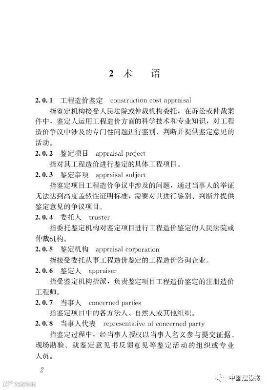
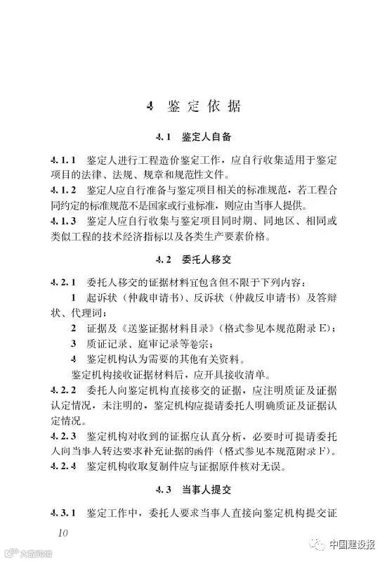
全文如下:




























































注:以上信息来源于中国建设报微信公众号,点击下方原文阅读,了解更多信息。

