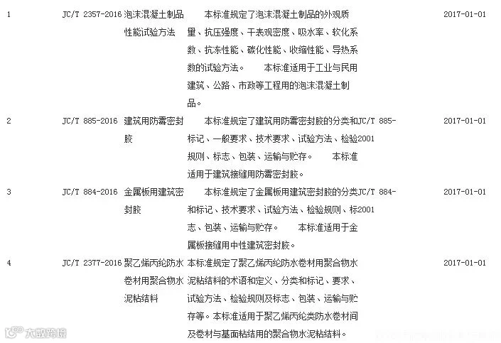
近日,工信部发布2016年第37号公告,批准了425项行业标准。《聚乙烯丙纶防水卷材用聚合物水泥粘结料》、《建筑用防霉密封胶》等多项跟建筑防水与密封、保温等相关的标准在列,实施日期均为2017年1月1日。详情见下表:


----------------------------------------------------------------------------------------------------------
您可以通过以下两种方式关注“广州吉必盛”:
1、点击右上角按钮,直接“进入公众号”;
2、也可以长按下面二维码,点击识别二维码即可。

———————————————————————————————
查看历史新闻
戳戳右上角,再点击“查看历史消息”
分享朋友
戳戳右上角,在弹出菜单中选择“发送给朋友”或“分享到朋友圈“
———————————————————————————————




