发布智慧物流1+N解决方案、与DHL联合开发工业物流解决方案、携手快递物流巨头打造智慧园区……华为作为全球科技领域的领军企业,近年来,正深入布局物流领域。这不仅展示了其在物流供应链领域的技术实力,更彰显了其在推动全球物流行业智能化升级方面的野心和决心。
▍二十余年沉淀,华为的物流“野心”
在笔者看来,华为在物流领域的布局与合作是其全球化战略的重要组成部分,可以分为以下五个重要阶段。通过不断的合作和技术创新,华为不仅优化了自身的供应链管理,也推动了物流行业的发展。
早期内部供应链布局阶段:
从1999年起,华为开始与IBM合作,进行集成供应链变革,构建起基础的供应链管理组织、流程和IT系统,这为后续的物流管理奠定了基础。到2005年至2007年,华为通过三年的努力,初步实现了海外业务管理的信息化,并启动了全球供应链管理和全球化供应网络管理。
全球化与数字化转型阶段:
华为在全球范围内逐步开展了全球供应链和供应网络的变革项目,完成了全球供应中心网络布局,构建了面向全球市场的全球计划管理、订单管理和物流管理体系。在2019年,华为正式发布智慧物流解决方案,旨在帮助企业在运输、配送及仓储等环节全面提升效率,实现物流管理的数字化、信息化和智能化。
与顶尖物流企业合作阶段:
2017年,华为与DHL签署合作备忘录,双方将通过工业级物联网硬件和基础设施为客户提供一系列供应链解决方案。同时,华为还与国家电力投资集团有限公司签署全面合作协议,围绕工业互联网平台、智能园区等领域开展合作。
绿色物流与可持续发展阶段:
2019年,中国邮政与华为签署战略合作协议。中国邮政和华为公司将在分布式架构、咨询规划、智慧物流、智慧园区、云计算、大数据、SDN敏捷网络、智慧网点转型、绿色节能数据中心和敏捷分支等领域加强合作。2020年,据媒体报道,随着华为与中邮物流合作共建的华为贵安IHUB、S-ihub两大仓库项目在新区落地投用,华为内外部零配件全国物流时间将压缩到4小时,在新区内部完成整个物流闭环。
智慧物流与人工智能引入阶段:
华为积极将人工智能引入物流领域,开发了基于人工智能的物流优化和决策系统,提高了物流空间利用率和决策准确性。2024年,华为在全联接大会上发布了智慧物流1+N解决方案,以人工智能、大数据、云计算和物联网等技术为支撑,解决物流业务和物流园区运营难题。
▍五大核心解决方案,赋能智慧物流
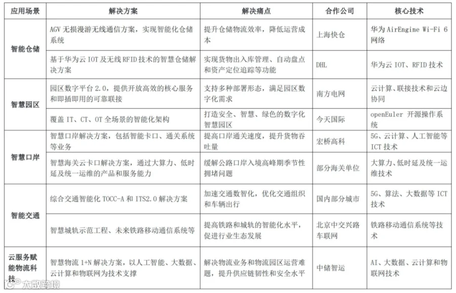
华为在智能仓储、智慧园区、智慧口岸、智能交通和云服务赋能物流科技五个方面提出了多种解决方案,并与多家公司合作,以应对行业和场景中的痛点。具体的应用场景如下:
案例分析一:1+N智慧园区解决方案
华为的1+N智慧物流解决方案通过多个实际应用案例展示了其在提升物流效率和降低成本方面的成功实践。
华为的智慧物流解决方案主要应用于全球范围内的多个物流园区,包括松山湖供应链物流中心等。这些园区通常涉及复杂的物流操作,如货物的入库、存储、出库和运输等环节。通过引入先进的ICT技术,如5G、AI、物联网等,华为致力于打造一个全面数字化的物流环境,实现资源信息的实时可视化和动态调配。
传统物流园区面临的主要痛点包括三方面:一是信息孤岛。各部门和系统的信息无法完全共享和互通,导致数据不互通,业务难以融合。二是安全与效率问题。园区需要管理大量连接对象,但过去的安全事件处理效率低,且缺乏有效的感知和分析手段。三是高运营成本。封闭园区内的物流运营成本高,司机招募困难等问题也日益突出。
基于此,华为打造数据集成平台、智能调度与管理、自动化设备、AI优化工具四大产品方案。
数据集成平台:基于ROMA构建多系统、设备的数据集成平台,实现物流数字化,资源信息实时可视。
智能调度与管理:利用车联网、AI算法、车牌识别、大数据等技术,实现园区内车辆的智能调度、人员考勤及定位、周界安防以及园区运营集中展示。
自动化设备:通过窄带物联网络广泛地联接到托盘和叉车等资产,实现自动进出库、自动盘点以及资产精准定位跟踪等功能。
AI优化工具:开发基于人工智能的物流优化工具,通过对物流数据的分析,实现物流资源的智能调度,提高物流效率。
根据目前公开的数据分析,智慧物流解决方案在实际应用中取得了显著的成本效益。如在提升效率方面,通过统筹调度系统(WOMS)对自动化设备、库位、叉车等资源进行统一调度,实现低成本、高效率的智慧仓储模式。在节省成本方面,物流通过智能化手段减少仓内及外场工作人员23%以上。
案例分析二:智能仓储拣货与分拣
传统物流和仓储管理面临的主要痛点包括低效的分拣作业、高成本的物流路径规划以及不准确的发货和报价阶段。例如,发货阶段的准确率较低,导致物流成本增加。此外,物流碎片化特征显现,小包装、多频次的包裹需求增加,导致物流成本高昂。
针对以上痛点,华为云服务通过引入先进的AI技术和物联网平台,打造WMS仓储管理以及TMS运输等解决方案,帮助企业提升运营效率。
如,2024年10月,华为云与公牛集团牵手。在双方长期就集团战略规划进行咨询交流和深入解剖后,确立了以“1-3-6-X”为指引的数字化战略愿景,即以1张蓝图为愿景,实现“重构决策模式、优化用户体验、提高运营效率”3大目标,落实产品研发标准化、供应采购敏捷化、仓储物流一体化、营销服务平台化、人才供应数字化、经营管理智能化6项举措。
更早一些时候,阿帕数字基于华为云AI等技术的深度融合,联合打造WMS仓储管理以及TMS运输等解决方案,实现供应链持续稳定发展。同时,通过采用华为云AI技术的文字识别套件,单据识别率和信息采集效率提升90%以上;在装箱环节,基于华为云天筹AI求解器,智能化配载生成大型集装箱装载方案,效率提升10倍以上,空间利用率达90%。
▍华为智慧物流的未来发展趋势
华为在智慧物流技术的发展中,注重技术融合和数字化转型,同时通过平台和生态战略推动整个行业的智慧化升级。
一是技术融合与数智化升级。华为发布的智慧物流1+N解决方案,以人工智能、大数据、云计算和物联网等技术为支撑,旨在解决物流业务和物流园区运营难题,帮助企业完成供应链的数智化升级,提升产业链供应链的韧性和安全水平,降低社会物流成本。
二是自动化与智能化仓储。华为研发了Wi-Fi 6无缝漫游技术,解决了AGV物流机器人在不同Wi-Fi基站之间运动时可能失去网络信号的问题,提高了自动化仓储与物流配送的效率。华为还与嘉腾联合发布了物流机器人通用接口协议,这将有助于标准化物流机器人的使用,提高物流自动化水平。
三是平台+生态战略。华为坚持“平台+生态”战略,通过打造涵盖枢纽园区、路网通道及大物流体系的行业解决方案,使能交通行业智慧化发展。
四是跨界合作与创新应用。华为通过与其他企业和高校的合作,共同研究智慧物流技术和智能物流装备,推动物流行业的创新应用和发展。
同时,华为在未来发展过程中仍然需要克服网络连接、算力、数据安全、标准制定以及市场环境等方面的挑战。
一是网络连接问题。当前物流园区和仓库主要依赖Wi-Fi进行通信,但Wi-Fi易受干扰,特别是在仓库和工厂环境中,金属货架等障碍物会导致信号衰减,影响通信的可靠性,造成延时大、丢包率高甚至掉线。此外,单一的AP无法覆盖整个仓库范围,需要架设多个AP,这增加了漫游可靠性及业务中断的风险。
二是算力与智能化限制。比如在视觉和激光导航场景下,为了提高安全性,需要360°激光雷达以及多个摄像头,这对智能移动机器人本体的算力提出了很大挑战。在有限空间内提升算力已经成为制约智能化的一个瓶颈。
三是数据安全与隐私。随着连接设备的增加,数据安全和隐私问题变得更加突出。物流过程中交换的大量个人信息、产品信息和企业信息需要得到更好的保护。
四是标准滞后。物流信息化的标准滞后已成为制约物流行业发展的瓶颈。我国在物联网标准体系建立方面还没有突破性的进展,大量的工作还处于学术层面,同时还存在着政出多门,互不支持与协调的局面。
五是市场环境与竞争。智慧物流行业的发展受到外部环境变化的影响,如经济政策、地区冲突和商品价格波动等。这些因素可能未来会对华为的业务运营带来不确定性。

