
政策历程图
第一阶段:2014年以前为政策放任期间,行业尚处于起步阶段,监管体系尚未形成,国家政策以鼓励支持为主。
第二阶段:2015年起,由于安全事故频出,国家及各地政府开始采取现有规制手段对网约车行业进行监管,各地开展了大量专项整治行动,行业受到严格限制。
第三阶段:2016年,国家政策《网络预约出租汽车经营服务管理暂行办法》及《关于深化改革推进出租汽车行业健康发展的指导意见》出台,大大放宽了对网约车行业发展的限制。2016-2019年行业处于谨慎规制期。
第四阶段:2019年以来,行业迎来规范发展期,国家政策通过不断更新继续引导行业健康发展。

国家层面政策汇总及解读
——国家层面网约车行业发展目标解读:
“十四五”期间,我国网约车行业发展的重点主要是继续规范行业发展,防止无序扩张。《“十四五”市场监管现代化规划》和《“十四五”现代综合交通运输体系发展规划》均提及要完善行业监管规则和标准,具体包括引导平台提升服务水平、加强非现场监管、实现监管系统全国联网运行等。
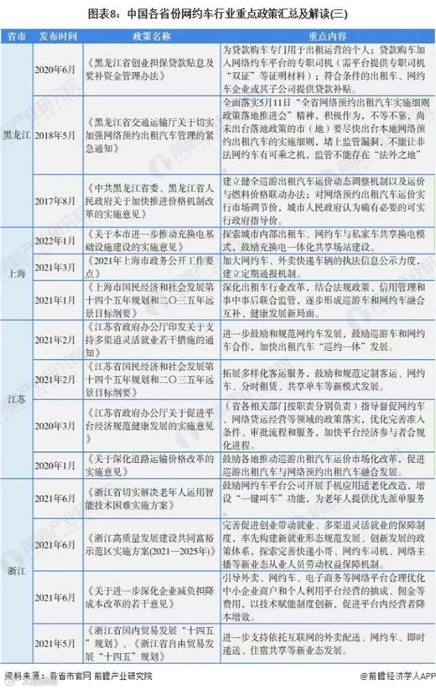
各省市重点政策汇总及解读
公司与社会各界广泛开展商务合作,包括全国范围内的平台运营、车辆销售与租赁业务,欢迎大家踊跃联系合作,联系方式:400-829-9266。

