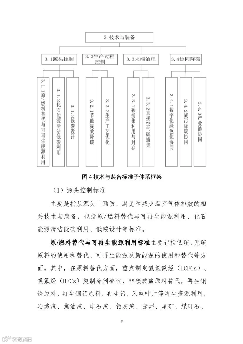
2023年5月22日,工业和信息化部科技司公开征求对《工业领域碳达峰碳中和标准体系建设指南(2023版)》(征求意见稿)的意见,提出工业领域碳达峰碳中和标准体系框架,明确了碳达峰碳中和标准制定重点领域,提出到2025年,工业领域碳达峰碳中和标准体系基本建立。针对低碳技术发展现状、未来发展趋势以及工业领域行业发展需求,制定200项以上碳达峰急需标准。

公开征求对《工业领域碳达峰碳中和标准体系建设指南(2023版)》(征求意见稿)的意见
为充分发挥标准在推进工业领域碳达峰碳中和工作中的支撑和引领作用,我们组织编制完成了《工业领域碳达峰碳中和标准体系建设指南(2023版)》(征求意见稿)(见附件1)。
现公开征求社会各界意见,如有意见或建议,请填写《征求意见反馈信息表》(见附件2)发送至 KJBZ@miit.gov.cn (邮件主题注明:工业领域碳达峰碳中和标准体系建设指南征求意见反馈)。
公示时间:2023年5月22日——2023年6月22日
联系电话:010-68205261
附件:1.《工业领域碳达峰碳中和标准体系建设指南(2023版)》(征求意见稿)
2.征求意见反馈信息表下载
工业和信息化部科技司
2023年5月22日



































文章来源:工业和信息化部
仅作分享使用,版权归其所有,侵删
END

