2022年12月22日下午,正誉智能财务产业学院于线上开展了年度理事会会议。
本次参会人员由以正誉企业管理广东集团股份有限公司董事长鲁银花为代表的13位理事会成员,以及广州番禺职业技术学院财经学院院长杨则文教授为代表的7位理事会成员及其他三位老师一同出席。
本次会议对产业学院未来建设发展有重要意义,这也是财务产业学院成立以来非常正式的一次会议!
接下来让我们一起回顾本次会议的重要议程。

首先由主持人介绍出席本次会议的人员,并对此表示热烈的欢迎。
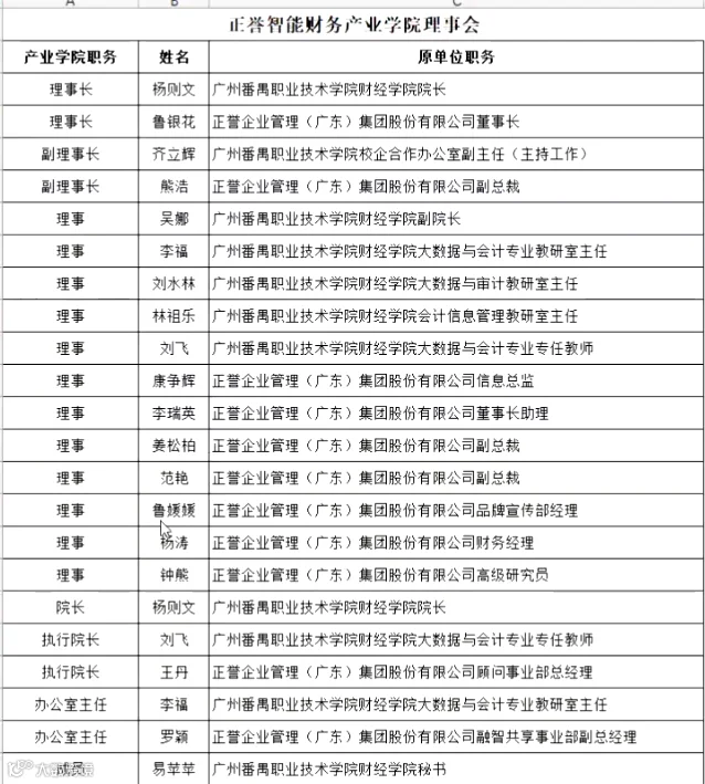
紧接着由杨院长宣布新一届产业学院理事会成员名单。


会议来到第三项:简要介绍省级产业学院建设任务。
1、创新管理体制机制
2、加强水平专业建设
3、打造高素质“双师型”教师队伍
4、校企共建实习实训基地与创新创业教育中心
5、搭建产学研服务平台
接着由广州番禺职业学院李福就《大数据与会计专业现代学徒制协议》进行简要说明。以及刘飞就《大数据与会计专业现代学徒制人才培养方案》进行说明。
学校与企业联合招生,联合培养,一体化育人。由职业院校承担系统的专业知识学习和技术技能训练;企业通过师傅带徒形式,依据培养方案进行岗位技术技能训练,由学校教师和企业共同承担,形成双导师制。
会议第四项由杨院长对 产业学院未来工作指导与展望 进行讲话。
杨院长表示:我们在做的事情对全国来说是个先例,对全国来说也是有价值的探索,我有信心我们能一起把这个事情做好,把这条探索路走好。
紧接着由董事长鲁银花对产业学院未来工作指导与展望 进行讲话。
鲁总表示:我们将全力配合培养出综合素养高的人才。我们很有信心,在杨院长的带领下,打响全国第一枪!未来我们能一起做的事情也会有更多。
最后校企双方就未来校企合作交流与探讨。
本次理事会会议的圆满结束,对财务产业学院以及正誉集团来说是具有重大意义的。不仅明确了未来两年的目标建设任务,还清晰了发展方向。做实事,做长远,为学校人才培养和企业人才招收奠定基础。





