搜索
首页
大数快讯
大数活动
服务超市
文章专题
出海平台
流量密码
出海蓝图
产业赛道
物流仓储
跨境支付
选品策略
实操手册
报告
跨企查
百科
导航
知识体系
工具箱
更多
找货源
跨境招聘
DeepSeek
首页
>
广东省不锈钢材料与制品协会关于批准发布 《装饰用不锈钢焊管》团体标准的通告
>
广东省不锈钢材料与制品协会关于批准发布 《装饰用不锈钢焊管》团体标准的通告
长城不锈钢
2018-01-03
2
导读:广东省不锈钢材料与制品协会关于批准发布《装饰用不锈钢焊管》团体标准的通告按照《广东省不锈钢材料与制品协会团体
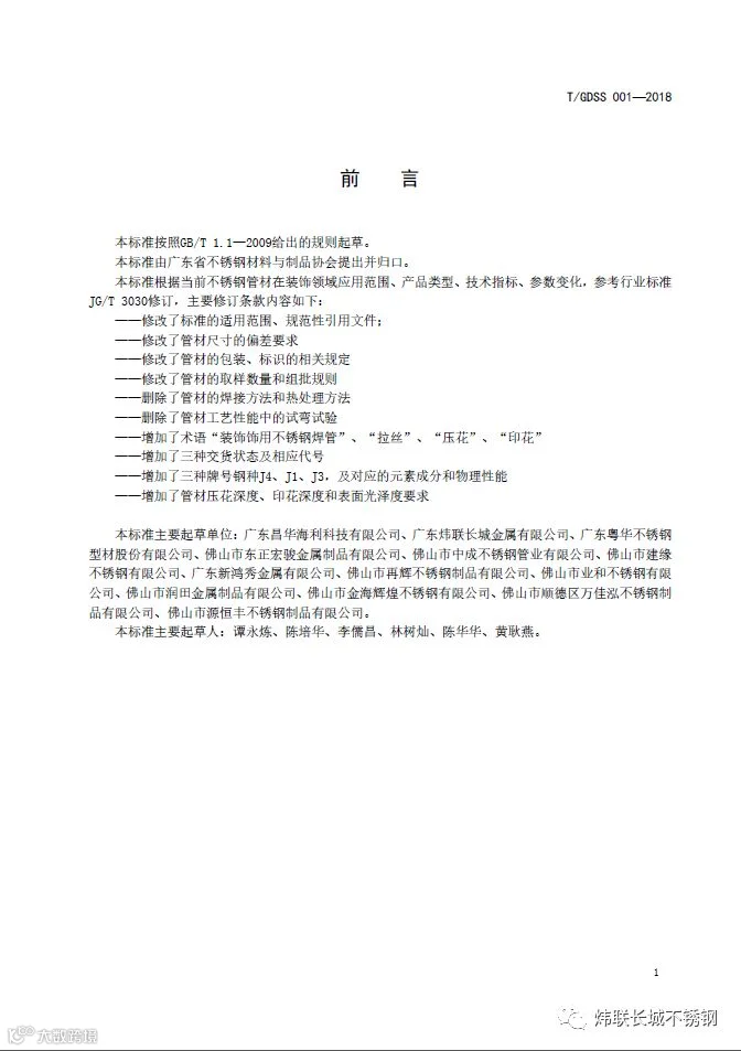
我司参与起草的《装饰用不锈钢焊管》团体标准T/GDSS 001-2018,自2018年1月1日起施行。
点阅读原文下载标准文件
【声明】内容源于网络
0
0
长城不锈钢
我是一家集生产、销售不锈钢管材的大型民营企业。能够生产壁厚0.3mm~3.0mm 的各种规格的不锈钢圆管、方管、矩形管以及多种规格的不锈钢板。通过了ISO9001:2015 质量管理体系认证。并荣获广东省著名商标称号,广东省名牌产品称号。
内容
11
粉丝
0
关注
在线咨询
长城不锈钢
我是一家集生产、销售不锈钢管材的大型民营企业。能够生产壁厚0.3mm~3.0mm 的各种规格的不锈钢圆管、方管、矩形管以及多种规格的不锈钢板。通过了ISO9001:2015 质量管理体系认证。并荣获广东省著名商标称号,广东省名牌产品称号。
总阅读
3
粉丝
0
内容
11