
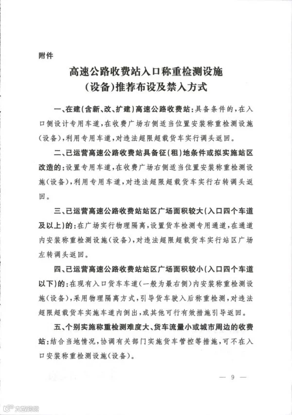
2016年9月21日,修订后的《超限运输车辆行驶公路管理规定》施行,该规章明确规定,高速公路入口应当实行称重检测。
近日,高速公路治超的时间节点来了:2020年底,全国所有封闭式高速公路收费站,入口全面实施入口称重检测!





通知明确了两个时间点:
1、19年12月底,区域内50%以上高速入口完成称重设备安装;
2、20年9月底,完成区域内所有高速入口称重设备安装。




至今,河南省、辽宁省、湖南省、湖北省等多省市地区已陆续执行入口称重检测,但有些小型的封闭式高速入口并没有地磅,超载车辆还是可以进入封闭式高速,本次全国范围的入口称重检测就是要将地磅覆盖于全国的大小封闭式高速入口,只要是超载车辆,就无法进入封闭式高速。
来源:满帮物流社



