
近日,湖南高速20万“天价施救”费引起广泛关注。事情爆出后,3名路政人员被停职。
(视频:大调查)
“天价施救费”层出不穷,类似的情况几乎每年都有,基本上都是以万起步,无助的司机最终只能求助媒体,以求公道。
2016年4月,有大货车在京港澳高速潭耒段发生侧翻,潭耒高速衡阳施救站收取3万6千元高额施救费。
报道播出后,湖南省发改委成立调查组,对施救公司进行了处罚,两名责任人被清退,多名负责人受处分。

2016年11月,山东的张先生和弟弟运送30吨的肥料前往山东,途中车子侧翻。施救26公里,潭耒高速新塘高速口附近的衡阳救援站列出了4万元的施救费,督促张先生的弟弟在协议上签了字。
新闻播出后,湖南省发改委赶赴现场调查,并对湖南现代投资股份有限公司潭耒分公司做出40万元的行政处罚。

(图:网络)
这些还只是新闻报道过的,那么高速救援到底有没有统一规定的收费标准?
答案是有的,早在2010年,国家发改委联合交通运输部就下发《通知》,要求各地对高速公路车辆救援服务收费统一规范收费项目,合理制定收费标准,任何单位和个人不得强制指定救援机构。
可现在看来,这份《通知》在有些地方并未真正落地。但就像昨天留言里卡友所说的,不管当地有没有真正落地,我们要做到心里有数,救援的时候争取将损失降到最小。

湖南省
湖南省发改委、湖南省交通运输厅联合下发《关于我省高速公路车辆救援服务收费有关问题的补充通知》,通知明确决定扩大高速公路车辆救援服务收费市场调节范围。
最新的湖南省高速公路救援服务收费标准明确公示,20吨以上货物收费2800元一车次,而且不能重复收费或者分解作业收费。




河南省


河北省

山东省


山西省

黑龙江省

吉林省



注:
①不足1公里或1小时,按1公里或1小时计;
②救援服务收费时限:停驶车辆在一小时内自行排除故障(夜间停车不超过20分钟),并能正常行驶的,不得强行收费;
③因报案人原因导致清障车到达现场后不需要清障的,收费取清障费基价的50%;
④交通事故处理期间停放在停车场车辆,按收费标准的50%收取停车费。
浙江省


江苏省

安徽省


江西省



湖北省


云南省


贵州省

福建省


宁夏回族自治区

为推进供给侧结构性改革,优化经济社会发展环境,根据《自治区财政厅、物价局关于清理地方审批设立的行政事业性收费项目的通知》(宁财[综]发[2017]428号)精神,宁夏公路管理局确定自2017年7月1日起,取消我区公路管理部门五个分局所属30辆清障车的高速公路机动车清障费,取消收费后暂时实行免费保障,严禁以任何名目变相收取清障费用,对需清拖的车辆就近拖出收费站出口即完成清障服务。
当遇到重大交通事故或高速公路清障力量不足时,可由事故或故障车辆当事人委托社会救援机构参与清障,由社会救援机构按有关规定收取清障费用。
注意:
这里的免费清障车公路管理部门五个分局所属30辆清障车,救援电话全国统一服务电话12328。如果使用社会机构的清障车,依然是需要付费的。
四川省

内蒙古自治区
内蒙古发改委、纠风办、财政厅、交通厅、公安厅《关于规范公路清障施救服务收费有关问题的通知》(内发改费字[2008]2310号)规定:自治区境内所有公路清障施救服务收费标准实行政府指导价管理。
货车:按被拖车辆的车货总重及行驶公里收费,每吨公里最高收费3元,拖运一次收费总额最高不超过5000元,拖车空驶不另收费。
吊车吊运费按小时(不足一小时按一小时计)收费,每小时最高800元,往返作业地时间不另计费。
陕西省


广西壮族自治区

广东省
9月10日,广东省发改委官网发布了《关于完善高速公路救援服务收费标准有关问题的通知》(以下简称“通知”),该收费标准自2019年10月15日起执行,凡涉及高速公路救援服务收费政策与本通知不符的,一律以此为准。
广东省高速公路拖车服务收费标准
(点击可放大查看)

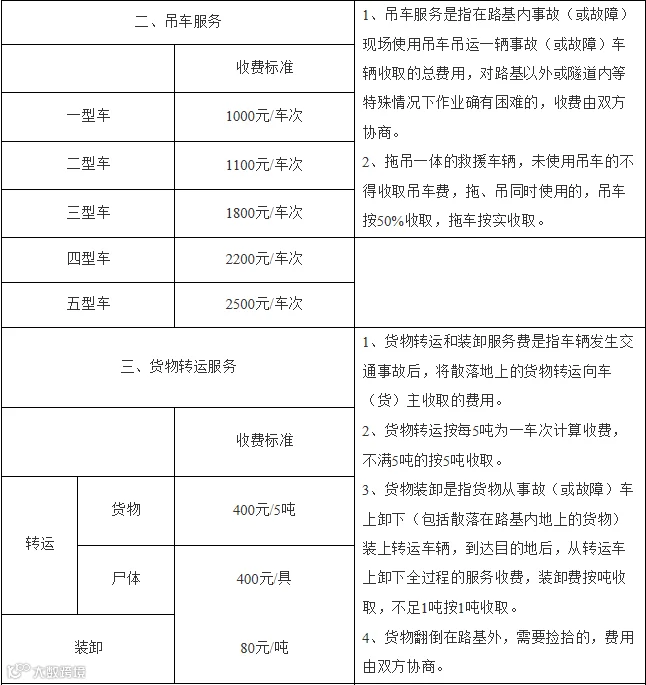
广东省高速公路吊车服务收费标准
(点击可放大查看)

甘肃省





