来源:筑龙电子招投标
编者语
无论是招标人、投标人还是招标代理,都经常被招标投标中的时间规定弄得头昏脑涨,不是招投标老司机,还真的不能把所有时间规定记清楚。无论你是在施工单位、建设单位、招标代理机构,对于招投标你很有可能只是经历了招投标完整流程中的一个环节。今天,小编将与大家一起分享招投标活动中使用频率最高的《招标投标法》和《招标投标法实施条例》中关于时间的规定和史上最完整的招标投标流程和步骤。
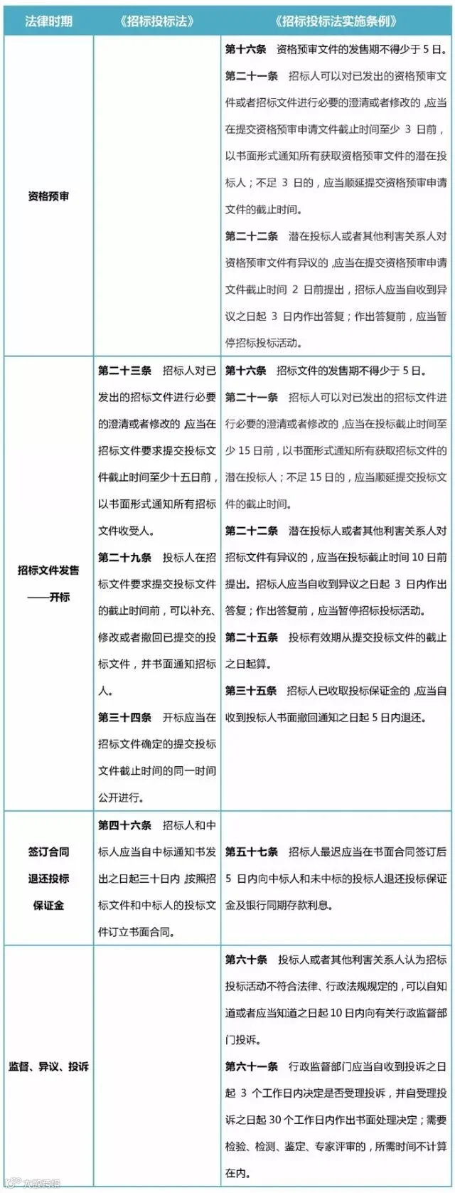
一般招标中的时间规定
依法招标项目的特别规定
招标人准备工作
一、项目立项
1、提交项目建议书主要内容有:投资项目提出的必要性,拟建规模和建设地点的初步设想,资源情况、建设条件、协作关系的初步分析,投资估算和资金筹措设想,项目大体进度安排经济效益和社会效益的初步评价等。
2、编制项目预可行性研究、可行性研究报告并提交主要内容有:国家、地方相应政策,单位的现有建设条件及建设需求;项目实施的可行性及必要性;市场发展前景;技术上的可行性;财务分析的可行性;效益分析(经济、社会、环境)等。
二、建设工程项目报建
招标人持立项等批文向工程交易中心的建设行政主管部门登记报建。
三、建设单位招标资格
1、有从事招标代理业务的营业场所和相应资金。
2、有能够编制招标文件和组织评标的相应专业力量。
3、如果没有资格自行组织招标的,招标人有权自行选择招标代理机构,委托其办理招标事宜。任何单位和个人不得以任何方式为招标人指定招标代理机构。
四、办理交易证
招标人持报建登记表在工程交易中心办理交易登记。
编制资格预审、招标文件
一、编制资格预审文件
资格预审文件内容:资格预审申请函、法定代表人身份证明、授权委托书、申请人基本情况表、近年财务状况表、近年完成的类似项目情况表、正在施工的和新承接的项目情况表、近年发生的诉讼及仲裁情况、其他材料。
二、编制招标文件
1、招标文件内容
招标公告、投标邀请书、投标人须知、评标办法、合同条款及格式、工程量清单、图纸、技术标准及要求、投标文件格式。
2、编制招标文件注意事项
(1)明确文件编号、项目名称及性质;
(2)投标人资格要求;
(3)发售文件时间;
(4)提交投标文件方式,地点和截止时间。 招标文件应明确投标文件所提交方式,能否邮寄,能否电传。投标文件应交到什么地方,在什么时间。
三、投标文件的编制要求
内容包括:投标函及投标函附录、法定代表人身份证明或授权委托书、投标保证金、已标价工程量清、施工组织设计、项目管理机构、其他材料、资格审查资料 。
① 投标的语言;
② 投标文件的构成;
③ 投标文件的装订;
④ 投标文件的式样和签署;
⑤ 投标报价;
四、投标有效期
招标文件应当根据项目的情况明确投标有效期,不宜过长或过短。如遇特殊情况,即开标后由于种种原因无法定标,执行机构和采购人必须在原投标有效期截止前要求投标人延长有效期。这种要求与答复必须是以书面的形式提交。投标人可拒绝执行机构的这种要求,其保证金不会被没收。
五、投标文件的密封递交
① 投标人应按招标文件的要求进行密封和递交。譬如有时执行机构要求投标人将所有的文件包括“价格文件”、“技术和服务文件”“商务和资质证明文件”密封在一起,有时根据需要也会分别单独密封自行递交,这根据实际情况而定,但必须在招标文件中明确;
② 投标人应保证密封完好并加盖投标人单位印章及法人代表印章,以便开标前对文件密封情况进行检查。
六、废标
属以下情形者作废标处理:
① 投标文件送达时间已超过规定投标截止时间(公平、公正性);
② 投标文件未按要求装订、密封 ;
③ 未加盖投标人公章及法人代表、授权代表的印章,未提供法人代表授权书 ;
④ 未提交投标保证金或金额不足,投标保证金形式不符合招标文件要求及保证金、汇出行与投标人开户行不一致的;
⑤ 投标有效期不足的;
⑥ 资格证明文件不全的;
⑦ 超出经营范围投标的;
⑧ 投标货物不是投标人自己生产的且未提供制造厂家的授权和证明文件的;
⑨ 采用联合投标时,未提供联合各方的责任的义务证明文件的;
⑩ 不满足技术规格中主要参数和超出偏差范围的发布招标公告的等。
发布资格预审公告
一、编制资格预审公告内容
主要包括:招标条件、项目概况与招标范围、资格预审、投标文件的递交、招标文件的获取、投标人资格要求等。
二、发布媒介在工程交易中心的网站发布招标公告
发布的媒介有《中国日报》、《中国经济导报》、《中国建设报》和《中国采购与招标网》,招标公告在媒体或网站发布的有效时间为5个工作日。
资格预审
一、出售资格预审文件
二、接受投标单位资格预审申请
三、对潜在投标人进行资格预审
1、接受资格预审文件
2、组建资格预审委员会由招标人组建评审小组,包括财务、技术方面的专门人员。
3、评审程序
(1)初步审查
资格预审文件进行完整性、有效性及正确性的资格预审。
(2)详细审查
营业执照、企业资质等级等 财务方面:是否有足够的资金承担本工程。投标人必须有一定数量的流动资金。 施工经验:是否承担过类似本工程项目,(来源微信公众号:建筑业那点事儿)特别是具有特别要求的施工项目;近年来施工的工程数量、规模。 人员:投标人所具有的工程技术和管理人员的数量、工作经验、能力是否满足本工程的要求。
(3)设备
投标人所拥有的施工设备是否能满足工程的要求。
4、澄清
审查委员会要求申请人,以书面形式对资格预审文件中的不明确的地方给予解释说明。 范围:申请文件中不明确的内容进行书面澄清或说明; 申请人的澄清或说明不得改变申请文件的实质性内容并作为其组成部分。
5、方法
一般在公告中会载明评审方法,评审方法一般由合格制和有限数量制。
6、审查报告
审查委员会完成审查后,确定通过资格预审的申请人名单,并向招标人提交书面审查报告。 通过详细审查申请人的数量不足3个的,招标人重新组织资格预审或不再组织资格预审而采用资格后审方式直接招标。
7、通过评审的申请人名单确定
通过评审的申请人名称,一般由招标人根据审查报告和资格评审文件规定确定。
四、投标采购需要邀请
发售招标文件及答疑、补遗
一、出售招标文件
向资格审查合格的投标人出售招标文件、图纸、工程量清单等材料。自出售招标文件、图纸、工程量清单等资料之日起至停止出售之日止,为五个工作日。招标人应当给予投标人编制投标文件所需的合理时间,最短不得少于二十日,一般为了保险,自招标文件发出之日起至提交投标文件截止之日止为二十五日。
二、开标前工程项目现场勘察和标前会议
1、踏勘组织各投标单位现场踏勘,不得单独或分别组织一个投标人进行现场踏勘。
2、标前会议所有投标人对招标文件中以及在现场踏勘的过程中存在的疑问在标前会议中进行答疑过程。
三、招标文件澄清或修改
补遗招标人对以发出的招标文件进行必要的澄清或者修改的,应当在招标文件要求提交投标文件截止时间至少十五日前,以书面形式通知投标人,解答的内容为招标文件组成部分。
接收投标文件
接收投标人的投标文件及投标保证金,保证投标文件的密封性。
抽取评标专家
在开标前两个小时内,在相应的专业专家库随即抽取评标专家,另招标人派出代表(具有中级以上相应的专业职称)参与评标。
开 标
一、时间、地点
时间为招标文件中载明的时间,地点为工程交易中心。
二、参会人员签到
招标人、投标人、公证处、监督单位、纪检部门等与会人员签到。
三、投标文件密封性检查
开标时,由投标人或者其推选的代表检查投标文件的密封情况,也可以由招标人委托的公证机构检查并公证 。
四、主持唱标
五、开标过程记录,并存档备查。
投标文件评审
一、评标委员会组建
评标委员会由专家和招标人代表组成,一般由招标人代表担任委员会主任,专家在开标前由招标人在专家库抽取,且专家信息需保密。对其专家有“回避原则”。
二、评标准备
1、工作人员及评委准备
工作人员向评委发放招标文件和评标有关表格,评委熟悉招标项目概况、招标文件主要内容和评标办法及标准等内容并明确招标目的、项目范围和性质以及招标文件中的主要技术要求和标准和商务条款等。
2、根据招标文件对投标文件做系统的评审和比较。
三、初步评审
1、投标文件的符合性鉴定
(1)投标文件的有效性
(2)投标文件的完整性
(3)与招标文件的一致性
2、对投标文件的质疑,以书面方式要求投标人给予解释、澄清。
3、废标的有关情况需与招标文件和国家有关规定相符合。
四、详细评审
1、工作人员工作
评标辅助工作人员协助做好评委对各投标书评标得分的计算、复核、汇总工作。
2、评审程序
(1)技术评估
主要内容有施工方案的可行性、施工进度计划的可靠性、施工质量的保证、工程材料和机械设备供应的技能符合设计技术要求、对于投标文件中按照招标文件规定提交的建议方案做出技术评审 。
(2)商务评估
主要内容有审查全部报价数据计算的正确性、分析报价数据的合理性、对建议方案的商务评估。
(3)投标文件的澄清
评标委员会可以约见投标人对其投标文件予以澄清,以口头或书面形式提出问题,要求投标人回答,(来源微信公众号:建筑业那点事儿)随后在规定的时间内投标人以书面形式正式答复,澄清和确认的问题必须由授权代表正式签字,并作为投标文件的组成部分。
五、评标报告
1、报告内容主要有基本情况和数据表、评标委员会成员名单、开标记录、符合要求的投标一览表、废标情况说明、评标标准、评标方法或者评标因素一览表、评分比较一览表、经评审的投标人排序以及澄清说明补正事项纪要等。
2、评标报告由评标委员会成员签字。
3、提交书面评标报告并评标委员会解散。
六、举荐中标候选人
评标委员会推荐的中标候选人应当限定在1~3人,并标明排序。
定 标
对评标结果在市工程交易中心网站进行公示,公示时间不得少于三个工作日。
发出中标通知书
一、发出中标通知书
二、谈判准备
1、谈判人员的组成 。
2、注重相关项目的资料收集工作。
3、对谈判主体及其情况的具体分析
明确谈判的内容,对于合同中既定的,没有争议、歧义、漏洞和有关缺陷的条款任何一方没有讨价还价的余地。
4、拟订谈判方案。
签约前合同谈判及签约
一、签约前合同谈判
在约定地点进行谈判,在谈判过程中要把主动权争取过来,不要过于保守或激进,注意肢体语言和语音、语调,正确驾驭谈判议程,站在对方的角度讲问题,贯彻利他害他原则。
二、签约
招标人与中标人在中标通知书发出30个工作日之内签订合同,并交履约担保。
退还投标保证金
招标人与中标人签订合同后5个工作日内,应当向中标人和未中标人的投标人退还投标保证金。






