
今天给大家带来的内容是一个桥梁老总工对自己数十年间的施工经验做的一个总结,干货非常多,值得我们认真去学习一下。
一、场地平整
工程不论大小,进场后都要对场地平整,对场地进行综合布置,留足主体工程施工空间。
对于市政工程,一般场地狭小,受多种因素制约,布置场地合理性更重要。
场地平整后,才能够适应机械施工,只有场地良好,才能发挥机械效益,减少人工,在许多大型工程中,先修高标准道路,其实质是节约,而不是浪费。


施工先修路,没有可靠的路怎么用大型机械施工

如大桥南路高架桥,桥面跳仓,一个梁段作为一个施工场地。
二、基础施工
在桥梁中,基础通常用桩基础。桩基础有多种形式,大型桥梁常用灌注桩和挖孔桩。下面介绍灌注桩和挖孔桩,其它桩形不介绍。
在工程中,钻孔灌注桩用得较多,有成熟的施工经验,对水下工程施工,依然是以钻孔灌注桩为主。
1、工艺流程


2、钻孔灌注桩施工要点
(1)、成孔质量的控制
①采取隔孔施工程序
②确保桩身成孔垂直精度
③确保桩位、桩顶标高和成孔深度
④检查钢筋笼制作质量和吊放质量
⑤灌注水下混凝土前泥浆的制备和第二次清孔
(2)、成桩质量的控制
①要严格检查验收进场原材料的质保书,对不合格的材料,严禁用于混凝土灌注桩。
②复核配合比和混凝土和易性
③在混凝土灌注时应加强对混凝土搅拌时间和混凝土坍落度的控制
桩基工程属隐蔽项目,质量检查比较困难。
所以加强桩基工程检测是一个手段,要保证钻孔灌注桩的施工质量,其关键还在于人。强调现场管理人员要有高度责任心,以防为主,对桩基各个施工环节要充分重视并精心施工,只有这样桩基的质量控制才能得到保证。
(二)、旋挖灌注桩
旋挖灌注桩与钻孔灌注桩相比仅是成孔工艺不同,从环境保护看有较强优越性,在市政工程中被广泛使用。
1、旋挖灌注桩施工要求
(1)、工艺流程:测量放线——埋设护筒——桩机就位(钢筋笼制作)——挖孔至终孔——钢筋笼按放——砼导管按放——浇筑砼

(2)、桩施工时应保证垂直度,偏差小于0.5%,桩位应许偏差不大于50mm。
(3)、钢筋笼制作允许偏差:主筋间距允许偏差±10mm,箍筋间距及螺旋筋螺距±20mm钢筋笼直径±100mm。
(4)、钢筋笼搬运和吊装时,应防止变形,按放要对准孔位,避免碰撞孔壁,就位后应立即固定。
(5)、支护桩施工应采用隔一跳一施工,应在砼浇筑结束24小时后进行相邻桩的成孔施工。

(三)、人工挖孔灌注桩
人工挖孔灌注桩因为承载力大,施工方便迅速,成桩质量比较容易控制和保证等原因,得到了广泛的应用。单桩承载力很高,是一种非挤土桩。可适用于除淤泥和淤泥质土的各种地层。特别是桩长在10米左右、土质好的情况下是最适合、最经济的。
缺点是:
①、持力层地下水位以下难以成孔
②、需要大量劳动力。
③、挖孔过程中有一定的危险,容易塌孔造成严重后果。

挖孔桩水洗混凝土实例
由检测报告及芯样照片可见,该工程桩基上部小部分混凝土芯样基本完整,但不密实,下部大部分混凝土芯样完全不成形,呈松散样,是典型的水洗混凝土。
经分析:是人工挖孔成孔后,没有及时封底和浇筑混凝土。浇筑混凝土之前又没有有效地清除孔内积水,又没有采取有效地施工措施,就向孔内浇筑混凝土,造成混凝土被孔内积水所洗,石子下沉,水泥浆上浮,造成后果是该工程桩全部报废。因此桩不能作为承载桩。

三、基坑土方开挖
1、按图纸要求测放基础中心桩,定出基础的纵横轴线控制桩,控制桩应尽可能布置在不受基坑开挖影响的位置,设置攀线桩,作以后检查复核的依据。严格控制承台的平面尺寸和标高。

2、开挖由人工配合挖掘机,开挖至基底预留20cm由人工配合机械进行清理,桩头部位由人工开挖,防止对桩基造成机械性损伤。开挖过程中结合实际地质情况做适当放坡处理,避免坑壁坍塌。
3、基坑避免超挖,已经超挖或松动的部分要清除,底部进行夯实处理,可将凿除桩头的废料铺于坑底,整平夯实,保证基底有一定的承载力,防止在钢筋绑扎、模板支立及混凝土浇筑过程中发生沉降。

4、桩身嵌入桥台基础内的尺寸按设计要求,在嵌入桩身上作好凿除标志线,按规定标高凿除桩顶,保证其桩身砼的完好性。
5、当开挖基坑桩暴露后,立即量测各基础桩的平面位置,标高,并作好隐蔽工程记录。
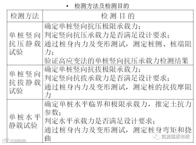
四、桩基检测




五、系梁、承台、墩柱、台帽、台背、盖梁、耳背墙
该部分统称为桥梁下部结构,工艺流程相同,通俗讲就是钢筋、模板、混凝土。



1、钢筋制作、绑扎
1)将垫层表面清扫干净,在垫层上弹出控制边线,按施工图将钢筋排列整齐,以保证成型钢筋绑扎规范。
2)为了保证面层钢筋位置正确不下挠,在面层钢筋和下层钢筋之间设置适当的架立钢筋。
3)承台、墩柱、盖梁等钢筋三位一体,互相伸入对方。

2、模板施工
1)模板采用竹胶板或钢模板,为防止模板接缝漏浆,板与板之间夹海棉胶带,模板底部用砂浆堵缝。
2)安装前,在模板上涂刷脱模剂,安装完毕后及时检查构筑体位置(轴线)及几何尺寸是否符合图纸要求。
3)模板安装后,对模板的稳定性、支撑、螺杆间距、模板的几何尺寸、拼缝、连接牢固程度等进行全面检查,并做好检查记录,若发现隐患及时处理。

3、混凝土
①采用商品砼、汽车泵泵送浇筑。每层厚度不超过300mm,振捣密实。
②浇筑要连续进行,中间因故间断时间超过前层砼的初凝时间时,需按施工缝处理。顶面应按要求修整、抹平。
③安排专人检查支架、模板、钢筋和预埋件稳固情况,发现有松动、变形、移位时及时处理。
④浇筑过程中,应经常检查砼的质量,作好砼的浇筑记录。
⑤砼浇筑完成后要及时进行养生。
⑥拆模待砼达到一定强度后进行,拆模时要轻缓,按顺序进行,避免砼被重击而破落和撬坏模板。
•六、地基硬化•
地基处理集合地面道路施工,一次性到位。没有道路要求的部位,用压路机分层碾压密实,填5cm厚碎石垫层,梁体投影面下部位,全部浇筑15cm厚C20混凝土。
为避免处理好地基受水浸泡,在四周开挖40×30cm的排水沟,排水沟分段开挖形成坡度。

•地基处理土基硬化宽度为桥幅宽+1×2;碾压土基压实度应达到90以上。


•七、支撑体系 •
拫据多年桥梁施工经验,支撑体系多用碗扣支架搭设,碗扣支架适应性强。

1、碗扣支架荷载计算
1)、箱梁砼自重:
① 边腹板部位
② 空腹部位
③ 中腹板部位
④ 翼板部位
⑤端横梁部位
⑥ 中隔板部位
⑦ 中横梁部位

2)、模板、方木及支架自重:
3)、施工动活载:
4)、砼下料冲击力:
将计算所得荷载组合,
拱肋计算也用此类似组合。
2、支架布置 碗扣式支架横杆步距为1.2m时,每根立杆设计荷载为3t,横杆步距为0.6m时,每根立杆设计荷载为4t。荷载组合按计算结果进行布置。通常:

3、柱基承载力验算:
柱基承载力验算应取最大组合荷载部位的容许承载力要满足要求。N/Ad≤K.fk
N-立杆传至基础顶面的轴心力,Ad-垫板面积,K-调整系数、砼取1.0,fk-砼抗压承载力标准值;
每根立杆底部必须设置底座或垫板,垫板必须与地基密贴,若局部地基表面不平整,应处理。

4、碗扣钢管承重支架搭设要求 •杆件采用外径Φ48mm、壁厚3.5mm的钢管。钢管和连接参照《建筑施工扣件式钢管脚手架安全技术规范》JGJ130的要求,必须有质保书、检验报告、还要有生产许可证。钢管进场还要进行验收,必须符合验收标准方可使用。

5、碗扣钢管承重支架搭设要求 在搭设之前,对支架立杆位置进行放样,承重支架是受力支架,立杆是直接受力杆,因此必须严格控制立杆之间距离。•扫地杆离地面高度20cm,如有高低,则在地势低处,加设扫地杆。

支架搭设过程中要及时设置纵向、横向及水平剪刀撑,剪刀撑沿支架高度与宽度(或长度)连续布置成一个整面,纵向剪刀撑每隔4~6m设一道,横向剪刀撑每隔4~6m设一道,水平向剪刀撑每隔2步设一道。剪刀撑与地面夹角设置在45°~60°之间,剪刀撑的斜杆除两端用旋转扣件与支架的立杆或横杆扣紧外,在其中间应增加2~4个扣结点。旋转扣件中心线至主节点的距离不宜大于15cm,剪刀撑斜杆搭接长度不应小于1m,应采用不少于2个旋转扣件。

6、支架验收支架搭设完毕后,还须做好支架的可靠接地(成对设置),支架外侧设置安全标志牌。
组织有关人员(单位工程负责人、安全员、架子工班组长、架子维修工)对支架进行验收,验收标准按落地式脚手架验收记录表内容,验收合格后挂牌,方可进入下道工序作业。强调执行“首层验收制”。

7、安全措施
(1)、脚手架搭设人员必须是持证专业架子工。应定期体检,合格者方可挂牌上岗。
(2)、上岗人员必须戴安全帽、系安全带、穿防滑鞋。
(3)、脚手架的构配件质量与搭设质量,应规定进行检查验收,合格后方准使用。
(4)、作业层上的施工荷载应符合设计要求,不得超载。不得将模板支架、泵送混凝土和砂浆的输送管等固定在脚手架上;严禁悬挂起重设备。
(5)、有六级及六级以上大风和雾、雨、雪天气时应停止脚手架搭设与拆除作业。雨、雪后上架作业应有防滑措施,并应扫除积雪。
(6)、在脚手架使用期间,严禁随意拆除杆件。
(7)、不得在脚手架基础及其邻近处进行挖掘作业,否则应采取安全措施,并报主管部门批准。
(8)、搭设脚手架时,外侧应有防止坠物伤人的防护措施。
(9)、在脚手架上进行电、焊作业时,必须有防火措施和专人看守。
(10)、脚手架接地、避雷措施以及临时用电线路的架设等,应按现行行业标准、规定执行。
(11)、搭拆脚手架时,地面应设围栏和警戒标志,并派专看守,严禁非操作人员入内。
•八、支撑体系预压 •
1、荷载布置
箱梁施工前应对支架进行预压,预压重量不小于箱梁的恒载+施工荷载。
压重材料以砂袋、水袋、或辅以钢筋配重,在预压宽度范围内按梁体断面形状堆高,不同的设计断面分区段设置压重荷载。

2、预压工作主要是为检验支架的稳定性,取得支架变形量,以及地基沉降量。
以下实例是支架预压过程中失稳。

3、预压在支架搭设完成,搁栅、模板布置好以后进行,压重搁置时间为 24 h以上。

4、观测点的设置
支架在预压过程中需观测9个断面共27个观测点,具体观测位置设在每跨的L/8、L/4、3L/8、L/2处及两端墩顶支座处,每组分左、中、右三个点。在点位处固定观测杆,以便于沉降观测。其观测点的设置如附图所示。

测点分别布设在靠近地面处以及顶部的支架上,为便于观测,顶部观测点可采用铅锤引至地面。
地基沉降观测点与支架观测点对应设置,每跨箱梁布置15个观测点。
5、加载顺序

6、操作步骤与目的。
第一步:初始状态的观测
在完成观测点的布设后 进行各观测点初始读数的观测,并做好记录。
第二步:第一级加载
第一级加载模式加载至总重的50%,主要模拟完成底板、腹板钢筋、预应力筋、内模安装、顶板翼缘钢筋、预应力筋的安装等施工过程,其荷载按均布于底板上考虑。
加载过程的观测:由于第一级加载荷载相对较小,可以考虑完成加载后才进行各观测点观测。
第三步:第二级加载
第二级加载模式加载至总重的75%,是模拟底板砼、斜腹板砼、顶板、翼缘板砼已形成一定施工梯度的全断面浇筑,同时顶、底、翼缘板砼在跨中断面的最不利受力状态。
加载过程的观测:第二级加载是模拟施工过程比较不利受力状态,其加载过程共分为三步,第一步底板砼,第二步斜腹板砼,第三步顶板翼缘板砼。每完成每一步加载均要对观测点进行观测、记录,同时测量观测贯穿于加载全过程,发现异常应立即停止加载,查找原因处理后在进行。
第四步:第三级加载
第三级加载模式加载至总重的100%,是模拟箱梁砼浇筑完成的状况.
加载过程观测:第三级加载分为三步加载,第一步为底板砼全部浇筑完成,第二步为完成腹板砼浇筑,第三步为完成顶板翼缘板砼施工。
测量观测必须全过程进行,测出以上每个过程的每个观测点标高变化情况,若发现变形量异常必须立即停止加载进行应急处理,查找原因处理后才能继续进行。
第五步:持荷观测
完成第三级加载后应持荷观测24小时,每小时观测一次,并做好记录,若发现异常应及时上报,进行应急处理。
第六步:卸载观测
卸载观测是“加载预压”的重要一环,通过各级荷载的卸载观测可推算出满堂支架在各级荷载作用下的弹性变形量与残余变形量,卸载观测过程与加载观测过程相反,其过程如下:
第三级加载状态→第二级加载状态→第一级加载状态→初始状态
卸载时每完成一级卸载均待观察完成、做好记录再卸下一级荷载。
第七步:预压过程的总结
编写的预压过程的总结中,应通过“预压-卸载”这一全过程对满堂支架在使用过程中的安全性、可靠性进行评估,对各观测断面的观测点在各施工阶段的残余变形、弹性变形量的计算,对支撑点、跨中、隔梁段的抬高值的确定,对局部刚度不足的部位提出加固方案。
7、满堂支架预压注意事项
①、对预压荷载应认真称量、计算,由专人负责。
②、压重所有材料应提前准备至方便起吊运输的地方。
③、在加载过程中,要严格按加载程序详细记录加载时间、吨位、位置,测量要全过程跟踪观测。未经观测不能加载下一级荷载。每完成一级加载应暂停一段时间,进行测量,并对满堂支架进行检查,发现异常情况停止加载,及时分析,采取相应措施。
④、观测过程要贯穿于支架预压全过程,在此过程要统一组织,统一指挥。
⑤、满堂支架变形观测应采用高精度水准仪,精确至mm,观测过程中前后置尺地方要保持一致。
•九、模板工程
箱梁模板均采用竹胶板制作,箱梁内芯模釆用多层板。墩柱等模板以钢模为主。
1、模板加工制作
(1)模板制作前要熟悉图纸,严格按施工图纸绘制加工图,核对工程结构和构件的各组件尺寸、复杂结构应通过模拟放大,以便能准确配制。
(2) 为使砼浇筑过程中不漏浆和构件成形后转角、棱角分明,在钢模转角处应使用阴、阳角或角条,木模板转角处应加设木条或做成斜角。

(3)为避免漏浆产生砂线、砂斑、蜂窝等通病。模板接缝、拼缝处,应平直、光滑、有止漏浆措施。如在钢模与钢模,钢模与垫层,钢模与木模之间都采用橡胶海绵带衬垫等。

(4)模板安装前应对模板与砼接触面处涂刷脱模剂,脱模剂应涂刷均匀,并不得污染钢筋。
(5)重复使用的钢模、木模,应始终保证其平整、光滑、形状准确。脱模后应即时清理除污、归类,对撞坏的模板要及时更换、修理。

2、模板制作程序框图

3、桥梁模板施工细节
⑴、底模板铺设完毕后,按平面放样,纵横向间隔5m全面测量底板标高,根据测量结果将底模板调整到设计标高。调整完毕后,再次检测,若标高不符合要求再进行调整。

⑵、侧模板与底模板接缝处粘贴海绵胶条。在侧模板外侧背设纵横方木背肋,并用钢管及扣件与支架连接,以固定侧模板。

⑶、箱梁内芯模
箱梁有两种浇筑方案,一次浇筑和分两次浇筑方案。
①、当采取一次浇筑时,箱梁内芯模采用多层板制作,制成整体,上下留空,当底板和隔仓钢筋完成后,布波纹管,放入芯模,绑扎面层钢筋,完成波纹管,穿钢铰线,浇筑砼。

②、两次浇筑方案是箱梁内芯模分两次制作。第一次当底板和隔仓钢筋完成后,布波纹管,立仓内芯模侧墙部分模板,并拉通线校正芯模的位置和整体线型,浇筑砼。待砼达到一定强度后,拆除仓内侧墙模板并清理,立仓内芯模顶模部分,用方木搭设小排架,在排架上铺设2cm厚的模板,然后在板上铺一层油毛毡,油毛毡接头相互搭接5cm,用一排铁钉钉牢,防止漏浆。绑扎面层钢筋,穿钢铰线,再次浇筑砼。

4、 模板的拆除
模板的拆除时间按施工图纸规定,并要符合以下规定:
(1)不承重侧模,在砼强度达到其表面及棱角不因拆模而损伤时,才能拆除。
(2)墙和柱部位的模板在其强度不低于3.5Mpa时方可拆除。
(3)底模在砼强度达到表示规定后方可拆除。
(4)特殊作用的模板,按设计及监理的要求拆除。

5、支架拆除
支架拆除前,先填写《设施拆除申请表》,经相关责任人审批,同意后先清除支架上杂物及地面障碍物,设置安全防范区域、派人现场监护、防止非拆除人员进入拆除现场。
拆卸预应力桥面支架,应待管道压浆强度达到设计强度的80%以上时方可进行。
落架应遵循多孔多点、对称、缓慢、均匀和分级的原则,从跨中向支点拆卸,按照“从上到下,后搭先拆” 逐层进行,横向对称均衡卸落,先拆非承重模板,后拆承重模板。。
拆除人员必须站在平稳牢固可靠的地方,保持自身平衡,不得猛撬,以防失稳坠落,严禁使用起重机直接吊除没撬动的模板。
严禁将钢管与扣件从高处随意抛掷,拆下的钢管应及时整理,作业人员在2m(含2m)以上高处作业必须系安全带,保险绳生根攀牢,严禁上下同时作业。
•十、桥梁支座安装
(1)、为了确保支座的放样精度,在墩柱(盖梁)施工完成后,必须对其平面中心坐标及高程控制点进行一次复测,并在箱梁、梁板施工之前,完成立柱(盖、系梁)上测量控制点的定位工作。
(2)、对于支座部位,在底模处开一个与支座垫板同样大小的孔,梁底与支座垫块间隙以砂填实,并在砂表面抹上一层砂浆,作为底模。落架时将其挖除即可。

(3)、固定在模板上的预埋件和预留孔,其安装须牢固,开孔位置应准确,拼缝要平整严密,若局部间隙较大,可粘贴适量的双面胶或用砂浆嵌缝处理。
(4)、支座摆放严格按设计,注意GPZ盆支座型号中DX、SX、GD的区别,不能错位。
(5)、支座的技术性能应符合JT/T4-2004《公路桥梁板式橡胶支座》要求。

2、南京"11.26"高架桥倾覆事故回放
2010年11月26日晚8:30左右,位于雨花台区小行地铁站附近南京城市快速内环西线南延工程(纬八路-绕城公路)四标段在B17-B18钢箱梁防撞墙施工时,钢箱梁发生倾覆,导致中铁二十四局江苏公司七名施工人员随倾覆钢梁一同坠落(高度约10米),七名施工人员送医院抢救无效死亡,桥下另有三人受伤。



拉压支座的施工方法是本次事故的关键所在,如何使支座通过锚栓与桥墩和钢箱梁有可靠的联接,钢箱梁的偏心荷载通过拉压锚栓有效传递给桥墩,就不会有这样的事故。
支座是今后设计和施工中应关注的问题。
•十一、桥梁钢筋工程
钢筋均应符合GB1499.2-2007和GB1499.1-2008的规定

2、材料采购质量控制
⑴、钢筋必须选择正规厂家的产品,具有质保书及产品合格证明。
在监理工程师护送下到有资质单位进行检验。同一厂家,同一产品,同一炉号的钢材,以60 吨为一批次。
施工必须符合相关规范要求,做好钢筋焊接件,严格遵守“先试验、后使用”的原则。

⑵、钢筋进场存放于棚中保管、不得直接堆在地上,堆场区内每隔不大于2米左右距离设置枕垫,高度不小于20cm,上口在一个平面上,使钢筋保持在一个平面上堆放不变形,尽量避免钢筋锈蚀和遭泥浆污染,试验、领用、退料都必须具有可溯性。场区周边开挖导水盲沟,遇水及时排除。

3、钢筋加工
钢筋加工时,应按照设计要求尺寸进行下料、成型,钢筋安装时控制好间距、位置及数量。绑扎的钢筋要牢固,焊接的钢筋可事先成批次焊接,以提高工效。焊缝长度、饱满度等方面应满足规范要求。

4、钢筋安装顺序
(1)安装绑扎箱梁底板下层钢筋网,按规范或施工图纸的要求控制砼的保护层厚度。

(2)安装腹板钢筋骨架和钢筋;在安装之前完成锚具喇叭口定位。

(3)安装横隔板钢筋骨架和钢筋
焊接钢筋骨架采用从骨架中心向两端对称、错开焊接,先焊骨架下部,后焊骨架上部。焊接时要调整好电焊机的电流量,防止电流量过大或操作不当造成咬筋现象。焊接优先采用双面焊,当双面焊不具备施工条件时,采用单面焊接。钢筋焊接完毕后,将焊渣全部敲除掉。

(4)安装和绑扎箱梁底板上层钢筋网及侧角钢筋;

(5)第一次浇筑混凝土。

(6)待混凝土强度满足设计要求以后,安装和绑扎顶板上下层钢筋网、侧角钢筋和护栏、伸缩缝等预埋件。

5、预应力管道优先原则
(1)、钢筋安装位置与预应力管道或锚件位置发生冲突时,应适当调整钢筋位置,确保预应力构件位置符合设计要求。

(2)焊接钢筋时应避免钢绞线和金属波纹管道被电焊烧伤,防止造成张拉断裂和管道被混凝土堵塞而无法进行压浆。

•十二、桥梁混凝土浇筑工程

2、商品混凝土厂家选择。
由于混凝土使用都有不同程度景观要求,此时要求混凝土颜色统一,外表质量稳定,必需对商品混凝土厂家进行选择,与业主、监理一起,选择满意厂家。
⑴、企业规模及生产能力,要于工程相适应。
⑵、产品性能,要求产品稳定、原材料符合要求,原材料仓储能力好满足工程需要。
⑶、管理严格、抽样检查记录、抽查留样记录、等完整。

3、箱梁两次浇筑混凝土浇筑顺序。
第一次浇筑底板和腹板,浇注至肋板顶部,第二次浇筑顶板和翼板,两次浇筑接缝按施工缝处理。混凝土浇筑从一端向另一端呈梯状分层连续浇筑,上层与下层前后浇筑距离保持2m左右,在下层混凝土初凝前浇筑完成上层混凝土。

4、混凝土浇筑应注意以下事项:
(1)、混凝土浇筑前,用人工及吹风机将模板内杂物清除干净,对支架、模板、钢筋和预埋件进行全面检查,同时对吊车、拌合站、罐车、发电机和振捣棒等机械设备进行检查,确保万无一失。

(2)、混凝土浇筑应对称纵向中心线,先中心,后两侧对称浇筑。混凝土分层厚度为30cm,浇注过程中,随时检查混凝土的坍落度。
(3)、混凝土振捣采用插入式振动棒,移动间距不应超过振动棒作用半径的1.5倍,作用半径约为振动棒半径的8~9倍。
(4)、振动棒振捣时与侧模保持5~10cm的距离,避免振捣棒接触模板和预应力管道等。振捣上层混凝土时,振捣棒要插入下层混凝土10cm左右。对每一振动部位振捣至混凝土停止下沉,不再冒气泡,表面平坦、泛浆为止,避免漏振或过振,每一处振完后应徐徐提出振动棒。

(5)、在混凝土浇筑过程中安排专人跟踪检查支架和模板的情况,模板若出现漏浆现象,要用海绵条进行填塞。在浇筑混凝土前,做好沉降观测点,可用垂线下系钢筋棍,在地面对应位置埋设钢筋棍,在两根钢筋棍交错位置划上标记线,以此来观测混凝土浇筑过程中底板沉降情况,若发生异常情况,立即停止浇筑混凝土,查明原因后再继续施工。

(6)、第一次浇筑混凝土后,浇注至腹板顶部时,做好施工缝。混凝土高度略高出设计腹板顶部1cm左右,将顶面的水泥浆和松散砼凿除掉,露出坚硬的混凝土粗糙面,用水冲洗干净。

(7)第二次浇筑箱梁顶板混凝土浇筑完毕后,混凝土收浆抹面后进行横桥向人工拉毛,深度控制在1~2mm。抹面分两次,第一次抹面对混凝土进行找平,在混凝土接近终凝、表面无泌水时,进行二次抹面收光。拉毛要掌握好时间,早了带浆严重,影响平整度,晚了则深度不够,一般凭经验,在砼表面用手指压时有轻微硬感时拉毛为宜。

(8)、在浇筑箱梁顶板预留孔混凝土前,应清除箱内杂物,避免堵塞底板排水孔。主梁顶面预留孔四壁凿毛,填筑预留孔混凝土要振捣密实。
(9)、混凝土养生采用土工布覆盖洒水养生,保证混凝土表面始终处于湿润状态,养生时间不少于7天。用于控制张拉、落架的混凝土强度试块放置在箱梁室内,同条件进行养生。养生期内,桥面严禁堆放材料。

立即关注!



