
来源:山东省政府官网、各省市住房和城乡建设部门官网,整理:度川管理研究部
目前,已有多地取消施工图审查。深圳、山西、陕西渭南,全面取消图审;青岛、南京部分取消;浙江实行自审备案制;广东要求简化图审,全部网上进行。
近日,山东省印发《关于深化制度创新加快流程再造的指导意见》,明确如下:
1、改革工程图审机制,在中国(山东)自由贸易试验区、中国—上合组织地方经贸合作示范区、青岛西海岸新区探索取消施工图审查或缩小审查范围,2020年12月底前全省依法取消。
2、充分向市县放权。除涉及国家安全、公共安全、生态安全和意识形态安全等重大敏感事项,其它省级行政权力事项2020年12月底前全部下放给各设区的市实施,先期在济南、青岛、烟台市开展试点。
3、大幅压减行政权力事项。3年内将省级行政许可事项压减50%以上,凡能交给市场的一律不再保留审批和许可。2020年12月底前,全面取消市级层面设定的行政许可。
4、优化工程建设项目审批流程,全省范围内简易低风险项目审批不超过20个工作日。
5、建立高级职称评审“直通车”。高层次人才可直接申报评审高级职称,不受国籍、户口、原职称资格、学历资历、继续教育、申报条件等限制,免于职称评审委员会组织的业务测试和支医支教等基层服务经历。
扩展阅读:


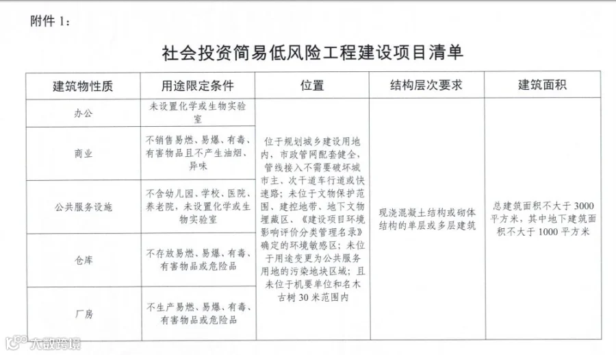
对社会投资简易低风险项目进行以下改革:
取消施工图审查
除特殊建设工程和人员密集场所外,取消消防验收及备案
取消设计方案审查
取消人防、交通、竣工档案验收,以及水、电、气等工程验收

自2019年10月1日起,开始试行。
西海岸新区管委办公室发布《关于进一步提高项目建设行政审批效能的通知》,提出:
自2019年9月12日起,青岛西海岸新区辖区内所有建设工程实行勘察设计质量安全承诺制。
建设单位在办理消防、人防、施工许可等行政审批手续时,提交建设、勘察、设计单位共同签署的《勘察设计质量安全承诺书》,不再要求提交《施工图设计文件审查合格书》。

2019年7月,山西省住建厅发布《关于进一步深化施工图审查制度改革 加强勘察设计质量管理的意见(试行)》的通知,提出:
取消现行的房屋建筑和市政基础设施工程社会中介机构施工图审查环节,全省图审机构停止承接新业务。

2019年8月26日,广州市政府下发《关于印发广州市进一步深化工程建设项目审批制度改革实施方案的通知》,提出:
探索取消政府投资类的房屋建筑工程、市政基础设施工程的施工图设计文件审查,强化建设单位主体责任,建设单位可根据项目实际情况,自行决定是否委托第三方开展施工图设计文件审查,建设单位出具承诺函、提交具备资质设计单位及注册设计人员签章的施工图,可以申请施工许可核准。
2019年7月,浙江省住建厅发布《关于深化房屋建筑和市政基础设施工程施工图审查制度改革的指导意见(征求意见稿)》:
1)法律、法规、规章和国务院没有明确规定作为施工图审查内容的行政管理要求,一律不得作为审查内容。
2)除以下三类工程之外,其他房建和市政工程实行自审备案制:
结构安全要求较高的建设工程;
国家规定需要进行消防设计审查的特殊建设工程、人民防空工程、单独进行防雷装置设计审核的建设工程;
建成后用于销售或者出租的住宅、商业、办公建筑(包括保障性住房)。
3)自审备案:建设单位委托勘察设计单位将全套施工图和自审承诺书上传全省施工图联合审查系统备案,即可作为办理施工许可证所需的施工图纸。
4)对实行自审备案制的建设工程,市、县(市、区)建设部门要在基坑开挖前对施工图进行全面事后检查。
5)不适用自审备案的房屋建筑工程,可以对地下、地上部分(以一层底板顶面为界)分阶段进行施工图审查。
全文如下:

中共山东省委山东省人民政府关于深化制度创新加快流程再造的指导意见
(2020年2月4日)
深化制度创新、加快流程再造,是全面深化改革的重要任务,是推进制度建设和治理能力建设的重要举措。近年来,省委、省政府切实增强“四个意识”、坚定“四个自信”、做到“两个维护”,加快制度创新,持续推动“放管服”改革,取得明显成效,但在有效制度供给、流程优化重塑方面仍存在不少问题和差距,打造手续最简、环节最少、成本最低、效率最高的流程势在必行。现就深化制度创新加快流程再造提出如下指导意见。
一、加强统筹谋划设计
1.把握方向目标。...,落实“换位思考、主动服务、有求必应、无事无需不扰、结果评价”服务理念,聚焦决策、执行、监督环节,推动流程集约化、精准化、平台化、数字化,着力改善营商环境,激发市场活力,提高治理效能,增强企业群众获得感、满意度,为“走在前列、全面开创”提供有效制度保障。
2.明晰改革路径。把握改革系统性整体性协同性要求,强化问题导向、目标导向、结果导向,打破壁垒,破解痛点难点堵点,广泛运用互联网、云计算、人工智能、大数据、区块链等现代信息技术,推动组织管理模式、资源配置方式、制度保障环节等系统性重组重构重塑,构建持续优化、动态调整、迭代更新的流程再造“1+N”制度体系。
3.注重守正创新。坚持刀刃向内,勇于自我革命,破除利益固化藩篱。坚持充分发挥市场在资源配置中的决定性作用,更好发挥政府作用,最大限度激发市场活力和社会创造力。坚持改革与法治同步,在法治下推进改革、在改革中完善法治。坚持与时俱进,做到继承中创新、创新中发展。
4.推动系统优化。注重横向互动、上下贯通,系统集成、协同高效,省级重点推动“减权放权授权”“容新容缺容错”,市、县(市、区)重点推行“一窗受理·一次办好”,乡镇(街道)、村(社区)重点放在基层社会治理、服务群众办事上。各部门配套联动、统筹推进,增强流程再造方案的关联性、耦合性。
二、全面减权放权授权
5.大幅压减行政权力事项。按照“应放尽放、减无可减、放无可放”原则,制定行政许可、行政处罚、行政征收、行政确认、行政检查等省级行政权力事项压减计划,3年内将省级行政许可事项压减50%以上,凡能交给市场的一律不再保留审批和许可。2020年12月底前,全面取消市级层面设定的行政许可。对备案、登记、注册、目录、年检、监制、认定、认证等变相审批行为集中清理整治。
6.充分向市县放权。除涉及国家安全、公共安全、生态安全和意识形态安全等重大敏感事项,其它省级行政权力事项2020年12月底前全部下放给各设区的市实施,先期在济南、青岛、烟台市开展试点。深化“市县同权”改革,推进审批权限扁平化。坚持权责统一,探索建立能放能收的动态调整机制,制定放得下、接得住、用得好的保障措施。
7.实施精准定向赋权。对中国(山东)自由贸易试验区、中国—上合组织地方经贸合作示范区、青岛西海岸新区和国家级开发区,根据用权需求,将省市两级各项经济管理权限放足放到位,实现“区内事区内办”。对省级开发区,由各市制定赋权清单,下放经济管理权限。
三、实行容新容缺容错
8.探索建立容新机制。用发展的眼光对待新技术、新产业、新业态、新模式成长,实行包容审慎监管,不得简单禁止或者变相设置门槛,留足发展空间。创新性举措涉及调整实施现行法律、行政法规等有关规定的,按法定程序报请批准后,可以根据授权先行先试。
9.探索建立容缺机制。研究制定告知承诺、容缺办理制度规范。对符合申请条件、核心要件齐全的依申请类政务服务事项,实行告知承诺、容缺受理,推行“容缺审批”。对达成明确投资意向的社会投资项目,实施“模拟审批”,待手续完备后即时转化为“正式审批”。
10.探索建立容错纠错机制。坚持“三个区分开来”,对改革创新、先行先试、政策不明等因素导致出现失误和偏差、造成一定损失或影响,以及未达到预期效果的,给予容错免责或从轻、减轻处理,对存在的失误和偏差,在容错的同时必须予以纠错。对容错免责的干部,在考核评价、评先选优、选拔任用、职级职称晋升等方面不受影响。对容错从轻、减轻处理的干部,在影响期满后同等对待,合理安排使用。
四、强化大数据支撑
11.构建一体化推进体制。实施大数据发展战略,发挥大数据在流程再造中的重要基础性作用。加强部门职能衔接,构建统筹协调、上下协同、左右联动、高效运行的新体制新模式。调整优化大数据主管部门职能,理顺政府与市场关系,强化规划编制、标准制定、业务指导、监管督查、评估改进等职责,减少微观事务的参与和管理。制定大数据人才专项计划,实施“十百千”工程,每年引进10名大数据领军人才,评选认定100名大数据高端人才,培养1000名中高级大数据专业技术人才。探索以聘任制公务员等方式引进大数据人才,充实省市两级信息化主管部门。加强大数据专业知识培训。加大网络安全管控力度,建立网信、公安、国安等一体化指挥体系。
12.统筹基础设施建设。按照“一个平台、一个号(码)、一张网络、一朵云”总体思路,坚持省级统筹、分级负责、归口管理、多元参与,优化基础设施布局。每年发布省级统建清单,推进政务云、政务网和通用信息系统集约建设。加强自建系统标准化、规范化管理,
制定改造升级和整合计划,分类分批接入统一平台。2020年6月底前,“互联网+政务服务”“互联网+监管”等重点领域系统全省一体化运行。2020年12月底前,省级层面率先普及党政在线协同办公、移动办公,发挥示范带动作用。加快5G基站建设,推动大规模商用。
13.加强数据资源体系建设。推动业务与数据深度融合,构建规范统一的数据资源体系,加快推进历史数据电子化,建设山东“数据湖”。2020年6月底前,实现人口、法人等基础数据全归集。深入破除“信息孤岛”“数据烟囱”,定期发布省市政务数据共享开放责任清单,健全常态化数据供需对接和省级数据向各市返还机制,推进数据共享。开展“数聚赋能”专项行动。加快区块链技术集成创新和融合应用,探索利用区块链数据共享模式,促进业务协同办理。建设济南、青岛“数据谷”。建立数据共享开放评价指数体系,加强部门数据共享开放应用质量的动态监测评估。
14.建立管运分离运行机制。坚持政府管理、市场运营,2020年6月底前,选择实力强、技术优、信誉好的企业,组建运营主体,通过符合政府采购有关规定方式,承担政务信息系统的建设、运营、服务,及时响应业务需求,实现迭代更新。加大政府资金投入,吸引社会资本投资,提高运营维护资金比重。加强与大专院校、科研单位等合作,加快搭建一批国内一流大数据研究平台。争取国家支持,建设中国“数字政府”培训基地。
五、全周期服务高层次人才
15.精简引进程序。实行更加积极、更加开放、更加有效的人才政策,对全职引进到省事业单位工作的高层次人才,纳入机构编制实名制管理,手续办理时间压缩至2个工作日以内,凭“山东惠才卡”即可办理。海外高层次人才办理外国人永久居留身份证,办理周期由180天压减至50天。
16.建立高级职称评审“直通车”。在我省企事业单位工作、与用人单位建立劳动人事关系的高层次专业技术人才,纳入高级职称评审“直通车”范围。高层次人才可直接申报评审高级职称,不受国籍、户口、原职称资格、学历资历、继续教育、申报条件等限制,免于职称评审委员会组织的业务测试和支医支教等基层服务经历。事业单位“直通车”范围内高层次专业技术人才申报评审职称,不受单位岗位总量和结构比例的限制。在省级以上开发区建立特色专业职称评审制度。
17.提供个性精准服务。积极推行“山东惠才卡”电子化,实行在线申领。高层次人才子女入学(转学)不受户籍、房产等条件限制,优先协调办理,符合条件的省内转入、转出学校和双方学校学籍主管部门分别在10个工作日内完成学生学籍转接。高层次人才可凭“山东惠才卡”就医,符合保健证办理条件的,按规定享受相应医疗保健待遇;不符合保健证办理条件的,在高层次人才定点医院享受预约就医等优质服务。建立高层次人才和企业高管(国企)出国洽谈绿色通道。
六、打造标准样板流程
18.加快政务服务标准化。建立全省统一的省市县三级政务服务事项标准化实施清单,推进省市县政务服务大厅业务整合。强化政务服务大厅和基层便民服务中心、代办点规范化建设,依申请类政务服务事项全部纳入线上线下大厅集中办理、就近办理,“大厅之外无审批”。持续推进相对集中行政许可权改革,2020年6月底前,相对统一市县两级行政审批服务局划转事项,厘清职责边界,完善审管互动机制,强化“一枚印章管审批”。
19.实施企业开办“全程网办”。将企业开办合并为营业执照申领、社保登记、医保登记、住房公积金登记和印章刻制、涉税办理2个环节,1个工作日内办结。企业设立登记相关信息一表填报、全程网办,银行开户在线预约。免费为新开办企业提供一套印章、发票及税控设备,并根据不同类型提供相应的“政策包”。
20.推动不动产登记“一网通办”。优化不动产登记流程,对不动产查封、解押、地址变更、更名变更、异议等一般登记业务即时办结,对非涉税抵押登记业务和涉及转移、抵押联办但已完成缴税的业务1日办结。加快建设全省不动产登记“一网通办”便民服务平台,对接各市、县(市、区)不动产登记业务办理系统,2020年6月底前,实现全省“一网通办”、异地可办。
21.优化工程建设项目审批流程。分区域、分类别精准优化工程建设项目审批流程,精简合并有关审批事项和技术审查环节,全省范围内简易低风险项目审批不超过20个工作日。改革工程图审机制,在中国(山东)自由贸易试验区、中国—上合组织地方经贸合作示范区、青岛西海岸新区探索取消施工图审查或缩小审查范围,2020年12月底前全省依法取消,实行告知承诺制和设计人员终身负责制,推行勘察设计责任保险制度。
22.推进重点高频民生事项“掌上办”。聚焦社会保障、卫生健康、就业创业、民政救助、户籍办理、公安交管、交通运输等重点领域,集中开展民生事项流程优化专项行动,适合“掌上办”事项向“爱山东”APP集中,拓展多移动端服务渠道。2020年12月底前,“爱山东”APP实现全省2000项服务事项“掌上办”,各市服务事项接入不低于200项(含政务服务平台办件量前50位的高频事项),提供不少于100类电子证照“亮证”服务。
23.构建差异化监管新模式。推行统一社会信用代码制度,全面建立市场主体信用记录,探索实行守信联合激励、失信联合惩戒机制。对企业实行分级分类监管,对信用较好、风险较低的市场主体可合理降低抽查比例和频次,减少对正常生产经营的影响;对信用风险一般的市场主体,按常规比例和频次抽查;对违法失信、风险较高的市场主体,适当提高抽查比例和频次,依法依规实行严管和惩戒。全面推广信用承诺制,探索开展信用修复试点。建立全省统一、各市互认的信用报告标准。
24.推行全省医疗保障经办服务“六统一”。对职工医疗保障、城乡居民医疗保障、协议定点医药机构三大领域18类34项民生服务事项,进行流程再造、精简优化,统一标准,实现事项名称、申办材料、经办方式、办理流程、办结时限、服务标准“六统一”,办理时限压缩50%以上,医保关系转移、异地就医联网结算等办理流程压缩50%以上,医保经办服务事项“网上办”和“掌上办”不低于80%。2020年12月底前,制定出台协议定点医疗机构经办服务规程等地方标准。
25.推进跨境投资贸易便利化。对不涉及负面清单的外商投资项目立项,除国家特殊规定外,采取告知性备案。实行货物通关“查检合一”“两步申报”通关模式。优化进口大宗资源性商品“先验放后检测”和符合条件的进境水果“即验即放”检验监管方式。出口企业退税审核审批平均用时10个工作日,一类企业2个工作日内办结。在中国(山东)自由贸易试验区对信誉好的企业出口退税探索实行当天申报当天到账。
七、再造部门运行流程
26.推动机关内部事项“一次办好”。改革机关内部办事流程,实行重大事项“由上而下”顶格协调,减少决策层级和环节。按照同类事项一条线运行、一个领导分管、一个处(科)室负责的原则,加强业务、信息、流程整合,实行“一口对外、限时办结、一次办好”。全面推行处(科)室“并联”“限时”审批,办理时限向社会公开,接受社会监督。以强化组织力、执行力为重点,加强处(科)长队伍建设,打通工作运行“中梗阻”,拧紧责任“螺丝”。
27.推动跨部门事项“一次办好”。涉及多部门事项,实行主办部门负责制,确定一个牵头部门,赋予其评价协办部门工作成效的权责。对有争议的事项,由省委编办出具意见。建立协同监督推进落实机制,发挥人大、政协以及媒体作用,建立各类监督渠道线索移送、反馈、通报、处理规范机制,提高监督实效,督促工作落实。建立健全机关职能运行监管制度,加强部门职能运行管理。完善评价激励机制,拉大绩效奖励差距。
28.推动跨层级事项“一次办好”。建立决策实施公开机制,对重大公共政策、重大事项决策,采取公开答辩、听证会等形式进行论证。建立纵向联动的跨层级服务模式,对重要事项、重点项目实行集中办公、上下协同、联合推进,改串联办理为并联办理。建立问题直报机制,各县(市、区)每年可通过“提级调度机制”,将1个最急需解决的问题直报省委、省政府;需要省直部门解决的问题或有关意见建议同步报送省、市对口部门,省有关部门在5个工作日内处理并回复。
八、加大落实保障力度
29.强化组织领导。加强党的集中统一领导,把推进制度建设和治理能力建设贯穿始终,压实党政主要领导同志责任,协调多方力量,形成强大合力,为流程再造改革提供坚强有力保障。建立工作长效机制,定期开展评估,持续完善“1+N”制度体系。
30.健全法规和制度规范。对制约流程再造的地方性法规、政府规章和规范性文件及时进行修改。2020年12月底前,制定颁布山东省社会信用条例、山东省优化营商环境条例。出台电子印章、电子证照、电子档案等规定和保障“一窗受理·一次办好”改革规定。总结推广各级各部门行之有效的经验,成熟的及时依法固化。
各级各部门要加大监督检查力度,综合运用纪检监察、审计、督查等方式对流程再造情况进行监督,强化主管部门、职能部门全过程日常监管,确保各项改革措施落地见效。各级各部门工作开展情况,及时向省委、省政府报告。

立即关注!



