
今天,就来为大家汇总一下全国部分省市货车通行证办理的途径以及所需资料。全是干货,建议大家收藏,万一以后要去哪个城市送货,可以提前准备。有了这份攻略,也能更省心一些。

深圳市
深圳市机动车在禁止通行道路上的临时通行许可证主要包括:《车辆载运超限物品道路通行证》、《大型货车临时通行证》、《小型货车临时通行证》、《深圳特区机动车辆临时通行证》、《工程抢险准行证》、《深圳市余泥渣土砂石运输车辆临时通行证》、《会展中心布撤展货车通行证》、《搅拌车辆临时通行证》。
办理途径:

1、在线办理:可以通过广东省网上办事大厅深圳分厅官网、或者深圳市公安局官网,民生警务个人业务版块,在线申请办理。一般七个工作日就可以办理成功,可以选择到市民中心行政服务中心1、2号窗口领取结果或可申请将证件邮寄到家。

2:窗口办理:可通过网上深圳交警网站预约,再前往办事窗口提出申请。深圳市市直部门交通警察局西部高速公路大队 、东部高速公路大队 、罗湖交警大队三个窗口均可办理。同样可以选择到市民中心行政服务中心1、2号窗口领取结果或可申请将证件邮寄到家。
所需资料:
1、《车辆载运超限物品道路通行证》:

2、《大型货车临时通行证》:

3、《小型货车临时通行证》:

4、《深圳特区机动车辆临时通行证》:

5、《工程抢险准行证》:

6、《深圳市余泥渣土砂石运输车辆临时通行证》:

7、《会展中心布撤展货车通行证》:

8、《搅拌车辆临时通行证》:

注意:除《车辆载运超限物品道路通行证》外, 其它通行证的申请材料均为电子版,要求原件彩色扫描,图片格式为JPG格式。
符合以下全部条件的可以提出申请:
1、车辆合法,按期审验并无交通违法行为未处理;
2、具备在禁行路段上通行的必要性,即除禁行路段外无其他路线可行;
3、属以下范围内:(1)邮政、送肉、送菜、送水、送报等运送市民生活必需品车辆;(2)工商、税务、城管、环保、交通、劳动监察等行政执法单位车辆;(3)环卫、道桥、绿化、路灯、电信、供电和水务系统等市政管理服务单位车辆;(4)社保、医疗等卫生防疫系统车辆;(5)市委、市政府机关公务车辆;(6)公司驻地、居民住址在禁行路段内必须经该禁行路段出入的车辆;(7)在禁行路段内有货运业务或工程施工任务的车辆;
4、会展中心布撤展货车通行证只受理会展主办方提出的申请(企业和个人不予接受申请)。
天津市

天津市针对货车的通行证分为五种:《轻微型封闭货车通行证》、《中重型货车夜间通行证》、《载运煤炭车辆通行证》、《危化品车辆运输通行证》以及《纯电动货车通行证》。
办理途径:
卡友们可以登陆天津市公安交通管理局交通安全综合服务管理平台,在网站的右下角友情链接部分点击:各类通行证申领。

然后选择自己需要办理的通行证类型,进行注册。注册成功之后进行登陆,司机需要点击添加车辆,进行车辆信息录入,并提交审核。
所需资料:
车辆号牌号码、车辆识别代号、车辆类型、车辆型号、发动机型号、登记日期等相关资料。
注意:在需求认定、环保认定通过后,“状态”一栏显示通过,可下载通行证文件。审核不通过的,“状态”一栏显示不通过,“原因”一栏显示未通过原因。可以根据原因进行修改调整再申请。
西安市
陕西省西安市针对货车通行证主要包括:普通货运车通行证、特殊货运车通行证、专用车通行证、危险品运输车通行证。
办理途径:
初次办理和建立档案的需到西安市公安局交警支队警务大厅办理(太白南路222号,交通指挥中心一层);如果是申请通行证路线变更或者通行证换证业务,各大交警大队均可受理,卡友可以根据自己的实际情况就近办理。
所需资料:
普通货运车通行证(每年核定一次,每三个月换发一次 ):个人申请须持申请书、行驶证复印件、产权证(首次办理),商场、超市、集贸市场、建材市场等大型货物运输单位还应提供经办人的身份证复印件。
特殊货运车通行证(每三个月换发一次):须持申请书(金融系统以分行为单位,其他以局为单位)、经办人的身份证复印件、行驶证原件和复印件,车身须有明显标志(见行驶证原件)。持证车辆允许在一定区域内通行,个人车辆不予办理。
专用车通行证(每三个月换发一次):须持申请书、行驶证复印件、产权证(仅限首次办理)、单位经办人的身份证复印件,按照施工地点填写驶入禁行区路线。该证仅限于道路通行使用,临时停车需办理道路占用手续。个人车辆不予办理。
危险品运输车通行证(每三个月换发一次):须持申请书、行驶证复印件、产权证(首次办理)、单位经办人的身份证复印件、危险品运输证、运货单注明拉运物品的名称、性质。
石家庄市
石家庄市针对货车的通行证主要包括:小货车通行证、外埠通行证。
办理途径:
1、首次申请办理通行证,必须去石家庄市交管局综合服务大厅窗口办理。

2、办理续证业务则可以通过手机自主办理。可以关注“石家庄公安交警”微信公众号(sjzhgaji)→业务查询→驾证车管一网通→通行证办理→输入车辆号牌、车辆识别代码→完善资料→点击提交。

但是要注意一点:电子通行证办理需要提前2~3个工作日预约,并且通行证只有在有效周期才可办理续期业务。有效换证周期为到期前7天,过期不超出一个月。
以下情形不予办理电子通行证:机动车存在未处理交通违法行为的;机动车状态不正常的(比如机动车逾期未检验等);机动车不在有效换证周期的;不符合办证条件的。
办理流程:
1、确认车辆违法行为已处理、年检正常、尾气排放合格(持绿色环保检验合格标志)、交强险在有效期内且重点车辆的相关信息已纳入辖区交警大队监管服务平台。
2、携带相关资料由车辆所有人或管理人持相关手续到市公安局交通管理局服务大厅登记备案后,免费办理市区道路《通行证》,并随车携带。
所需资料:
1、车主系个人,且持有本市常住户口的外埠号牌机动车需持证件:行驶证、户口本(或二代身份证)原件及复印件,居住地居委会(或街道办)介绍信。
2、车主系企业、商业公司、驻石机构,且持有石家庄市工商注册手续的外埠号牌机动车需持证件:行驶证原件及复印件,单位介绍信、组织机构代码证复印件(加盖公章)。
3、临时来石的外地单位办公用车确需高峰时段通行的需持证件:行驶证原件及复印件,单位证明信、参会通知等相关证明材料。
兰州市
自从兰州市开始实行最严限行政策之后,进出市区禁行区域必须有通行证。兰州市货车通行证发放范围是向城区运输生产生活必需物资以及重点工程建设物资,确需进入城区限行区域行驶的货运机动车。
主要包括以下货运机动车:工程抢险类车辆、工程运输类车辆、城市配送类车辆、日常生活运输类车辆、企业(市场、仓储)运输类车辆、危化品运输车辆、以及其它需要办理通行证的货运机动车。
办理途径:
1、前往兰州市政务服务中心市公安局窗口交警业务办理,并填写《货运车辆市区通行证申请表》。

2、网上办理:通过登录甘肃政务服务网官网,在线申请办理。
所需资料:
1、基本材料:单位介绍信;车辆行驶证(复印件,用于确认车辆审验信息);车辆登记证书(复印件,用于确认车辆技术参数);电子信息卡安装凭证;经办人的身份证(复印件)及联系方式;车辆无违法信息证明(可到辖区大队申请打印)。
2、危险化学品运输车辆还应当提交:运输企业道路道路运输危险货物运输许可证;运输车辆从事危险货物道路运输的道路运输证;驾驶证、从事危险货物道路运输上岗资格证;押运员身份证及从事危险货物道路运输上岗资格证;危险货物承运人责任保险单;运输汽(液)体罐检证明;紧急切断装置检验报告;运输(供货)合同。
3、商砼车还应当提交:商砼车需求方的采购合同复印件;列入政府重点工程的文件或会议纪要复印件;需要连续浇筑(打筏板)的商砼车需提供建设局、环保局、执法局共同签署意见的证明。
4、煤炭运输车辆还应当提交:市工信委的审核批准材料;煤炭运输需求方的采购合同复印件或介绍信。
5、渣土运输车辆还应当提交:市(区)执法局审核发放的渣土排放证(一个项目一个证);市(区)执法局审核发放的渣土准运证(一辆车一个证)。
6、建材及水泥运输车辆还应当提交:工程需求方的采购合同复印件;建设局或房产局相关的审核意见;
7、城市物流配送、搬家公司运输车辆还应当提交:物流配送企业的资质证明(企业的营业执照或现在的“三证合一”营业执照);省(市)物流协会的审核意见;搬家公司的营业执照或现在的“三证合一”营业执照。
8、拉运生鲜肉禽蛋、蔬菜副食品、餐饮食品餐具配送、医药器械药品配送的车辆还应当提交:上述各类物资配送的不少于三份的供货合同复印件;政府平抑物价或保障民生的菜篮子工程等还需商务局的证明材料;医疗器材或药品配送需食药监督局的审核意见。
9、工程抢险车辆及特种作业车辆还应当提交:具备工程抢险功能的电力、自来水、燃气、热力、广电、通信、市政抢修、车辆施救等单位的证明;具备特种作业功能的运钞、环卫清扫、洒水、吸污、垃圾运输、标线施划、园林绿化,路灯、信号灯及监控设施维护、车载吊车等单位的证明;上述单位雇用的社会车辆,应当提供上述单位的长期雇用协议;工程抢险车原则上都应当是统一喷涂了黄色的抢险车辆标志的车辆。
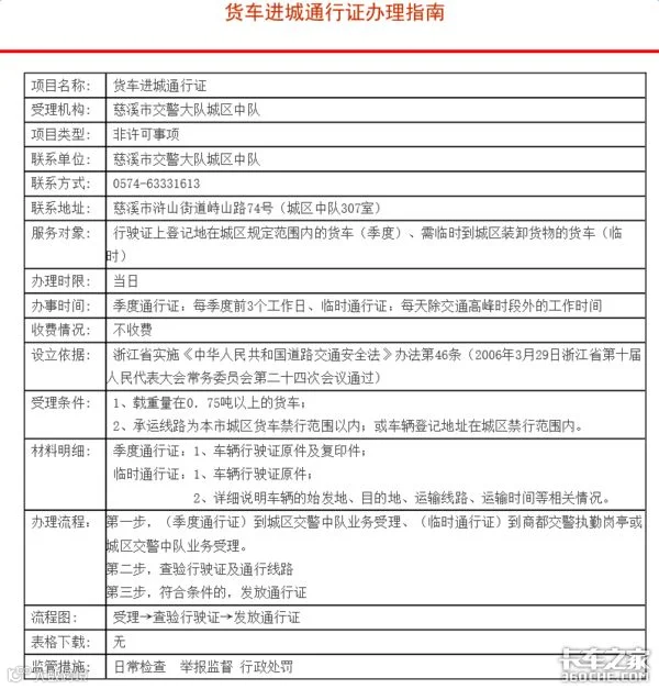
浙江省慈溪市

嘉兴市
嘉兴市针对货车通行证主要包括:市区通行证、辖区通行证、临时通行证。如果车辆定期检验、交强险、违法行为处理、重点车辆备案登记等存在违法行为未处理或未缴款的将不予办理,待违法行为处理完毕后再予核准发放(外地货车临时通行证除外)。
办理途径:
1、可前往市本级直属一、二、三大队、南湖大队、秀洲大队、嘉兴市行政审批中心窗口可申领临时通行证,嘉兴交警支队秩序科可申领年度通行证。
2、通过“嘉兴交警”微信公众号,可申领临时通行证、年度通行证。
注意:普通货运车辆以上两种方式均可选择,危险化学品运输车;自卸货车;运输建筑材料(垃圾)普通货车;散装水泥、预拌混凝土砂浆等特殊结构货车和载货型专项作业车;低速载货汽车等只能通过窗口申领。
所需资料:
1、普通货运车辆市区通行证办理(换发)审批表;
2、车辆行驶证原件及复印件;
3、车辆交通事故责任强制保险单原件及复印件;
4、驾驶员身份证和驾驶证原件及复印件(非本地驾驶员另需提供暂住证原件复印件);
5、市区单位和居民办理年度通行证个人要提供房产证明、停车位证明;单位要提供单位证明;
6、个体户办理还需提供营业执照复印件。
济南市
济南市通行证主要分为临时通行证以及月度通行证里两类,通行证为红色,有效期为1至5天。月度通行证分为两种,小型货车为蓝色,大型货车(2吨以上,含2吨)为红色,有效期分为1个月、3个月、6个月。
办理途径:
1、车主可前往市区主要进出口警务工作站、市区各大队交通科违法处理办公室以及各车管所办证点办理通行证。
2、车主需要到所属交警大队备案,下载注册“泉城行+”APP,或者登陆济南交警支队通行证管理系统,处理完全部违法并如实填写相关信息,即可申请办理通行证。
所需资料:
1、个人车辆需带车辆行驶证原件
2、经办人身份证原件
3、单位车辆需带单位组织机构代码复印件加盖公章
4、车辆行驶证原件
5、经办人身份证原件
重庆市

重庆市针对载货汽车的通行证主要分为四种:
1、黄色通行证主要面对核定载质量1吨以下的轻型载货汽车核发;
2、红色通行证主要面对核定载质量1吨(含)以上的载货汽车核发红色通行证;
3、绿色通行证主要面对对长期从事鲜活物品(菜篮子)、成品油、粮油、急救药品、医疗废物、邮政等享受绿色通道政策的物品以及其他特殊物品运输的载货汽车核发;
4、对其他载货汽车发放白色临时通行证。
办理途径:办理通行证的车辆所有人向公安机关交通管理部门提出书面申请。
所需资料:
1、个人车辆需带车辆行驶证原件
2、经办人身份证原件
3、单位车辆需带单位组织机构代码复印件加盖公章
4、车辆行驶证原件
5、经办人身份证原件
随着政务公开透明化以及网络办证的发展,通行证办理更加方便。大家如有需要,最好提前咨询当地交警大队,准备好资料,切勿轻信中介,避免上当受骗。
来源:卡车之家



