点击上方蓝字
加入建筑人的聚集地
| 来源:住建部官网
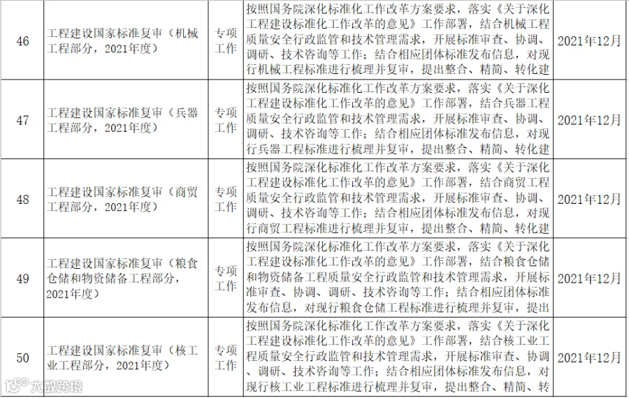
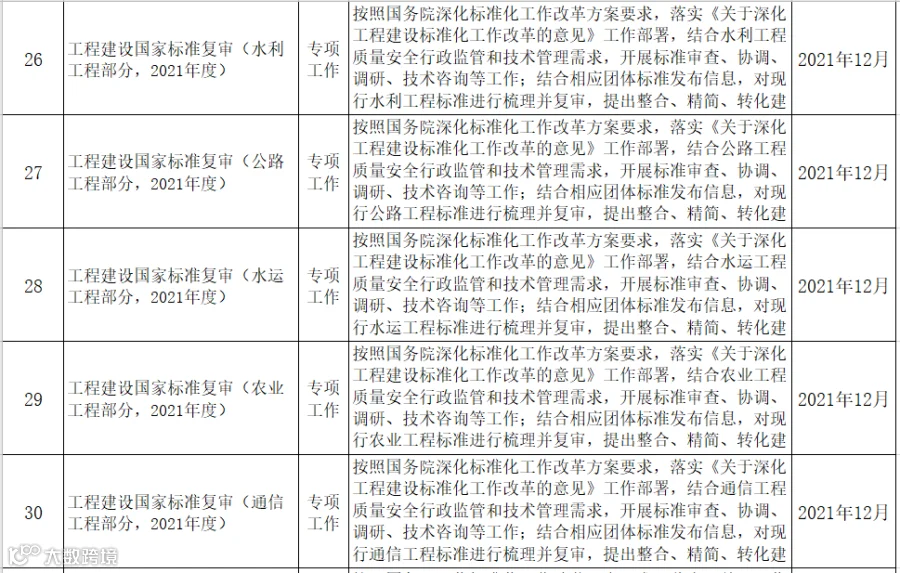
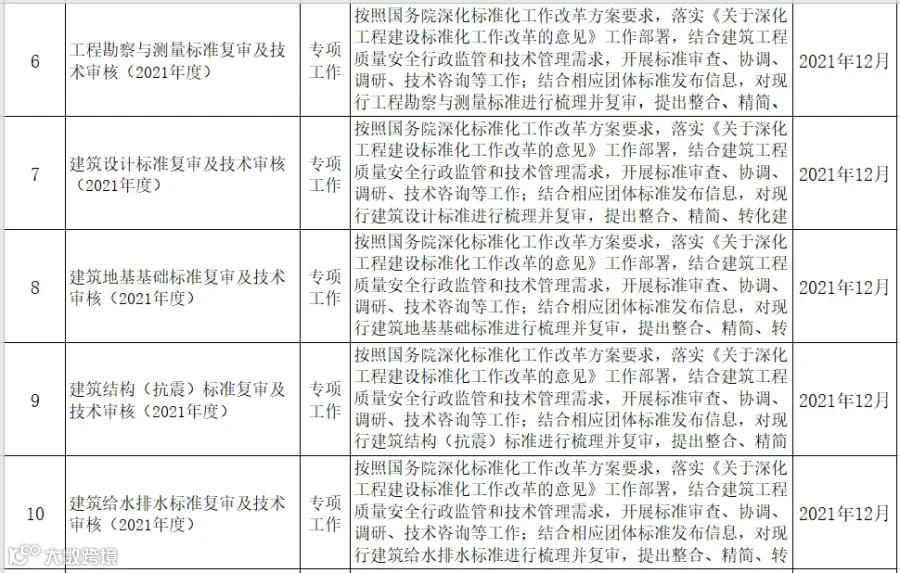
9月17日,住建部发布《2021年工程建设规范和标准编制及相关工作计划(征求意见稿)》,其中包括工程建设强制性国家规范、国家标准、行业标准等。

工程建设强制性国家规范(83项)

工程建设标准(12项)
国家标准
行业标准

标准翻译

国际标准

专项工作


立即关注!

利好,点个“在看”~~


