搜索
首页
大数快讯
大数活动
服务超市
文章专题
出海平台
流量密码
出海蓝图
产业赛道
物流仓储
跨境支付
选品策略
实操手册
报告
跨企查
百科
导航
知识体系
工具箱
更多
找货源
跨境招聘
DeepSeek
首页
>
这5种农产品常被误认为是绿通,卡友们请注意,其实它们是普货
>
这5种农产品常被误认为是绿通,卡友们请注意,其实它们是普货
泰州物流配载
2020-09-21
1
导读:去年8月6日交通部发布了最新的优化绿通政策,政策要求全国统一绿通标准,取消了地方性的绿通目录标准,因此很多地
去年8月6日交通部发布了最新的优化绿通政策,
政策要求全国统一绿通标准,取消了地方性的绿通目录标准
,因此很多地方性补录的鲜活农产品都被取消了绿通资格,由于政策下达之后各地的执行情况不一,导致各地频频有卡友爆出拉绿通踩了雷。
今天笔者就来盘点一些看似“绿通”,实则“非绿通”的鲜活农产品,下面这5种鲜活农产品经常被人
误以为是绿通,其实它们都是普货
!
1
圣女果
圣女果俗称“小番茄”,也有的地方叫它小西红柿,它既可以当水果生吃又可以作为蔬菜熟吃。在2020年1月1日前有不少地方都将圣女果纳入了农产品补录名单,即可以享受地方性的绿通优惠政策。
然而在今年1月份的时候有位卡友从广西运了9吨圣女果到
徐州
,车辆准备从G3高速徐州西出口从绿通通道驶出时却被拦下,并被要求补缴2343元高速费。
这位卡友所
服务
的货主是专门从事圣女果批发的商贩,所以卡友也并非是第一次走广西到徐州这条路线了,但是只有这一次被收了过路费,这到底是怎么回事呢?
笔者特意查阅了相关资料,原来是因为国家废除了地方性的绿通政策,下达的《交通运输部国家发展改革委财政部关于进一步优化鲜活农产品运输“绿色通道”政策的通知》中要求从
2020年1月1日起,各省市要统一执行《鲜活农产品品种目录》政策,圣女果是地方性补录的绿通农产品。
而收费站执行的《鲜活农产品品种目录》目前是2009年版本的,圣女果并不在目录之中,因此拉圣女果的车辆也就不再享受免费通行的政策了。
除了圣女果之外,很多地方性补录的农产品也一律被取消了,
比如江苏省补录的娃娃菜、菠萝蜜和榴莲等,江西省补录的杏鲍菇、香菇、藜蒿等蔬菜,还望这两个省份的卡友拉绿通的时候多加注意。
2
油麦菜
油麦菜是一种十分常见的蔬菜,有些地方也被称作油荬或者香水生菜。从外观上看,很多卡友都会误以为油麦菜是绿通货物,然而最近云南收费站的一则通知却打破了很多卡友的认知,通知内容如下:
油麦菜、青笋尖不在减免范围,请相互转告
。
油麦菜从外观到市场售价,无论怎么看都非常符合绿通的标准,但是却因为不在《鲜活农产品品种名录》导致运输油麦菜的车辆变成普货并要补缴上千元过路费,司机辛苦跑一趟货可能还要倒赔不少钱。
为此,有卡友甚至直接跑到了
交通部的官网上询问“油麦菜是否是绿通”,然而得到的回答却是油麦菜不属于《鲜活农产品品种名录》内产品
,所以经常拉绿通的卡友要注意了,“绿色蔬菜”并不一定就是绿通。
卡友们一定要熟读《鲜活农产品品种名录》,仔细甄别货物是否属于绿通,以免拉错,避免不必要的损失。
3
甜根菜
有很多司机可能不了解甜根菜,甜根菜外形跟萝卜非常相似,因此导致不少司机在拉货的时候会以为拉的是绿通,但
甜根菜其实是普货
。
去年4月份的时候有一位杨师傅就曾从云南
曲靖
拉过一车“假萝卜”,因为顶着“绿通车”的头衔,一路畅通无阻。
直到行驶到贵州的安江高速石固收费站时被执法人员拦下,路政当场仔细查验了这批绿通货物,发现这批“萝卜”的外形和普通萝卜有所不同,这批“萝卜”外形比平常的萝卜偏短小圆润一些,根皮也呈紫红色,野生感强。
于是路政切开了“萝卜”查看,发现里面的果肉为浆红色,果肉纹理也有些像树木年轮,经过证实,这批货物实际为甜根菜而非萝卜,最终驾驶员不但需要足额补缴通行费还要面临“假冒绿通”的处罚。
甜根菜虽然外形和萝卜有些相似,但
萝卜是绿通,甜根菜不是绿通
,还望卡友们在拉萝卜等货物的时候仔细查验货物,注意区分,避免触雷。
4
枳壳
枳壳又叫“酸橙”
,外表翠绿,长的像未成熟时的柑橘,却比柑橘皮厚一些,枳壳看着像水果,其实它
是一种药材,绿通名录里也没有它,因此卡友们在拉桔子或橘子时千万不要粗心大意,一定要仔细检查。
前两年有个冀F牌的货车就拉过一车枳壳,司机被货主误导,以为自己拉的是一车柑橘,在经过
常德
桃源收费站X02车道时被查,验货出了问题,被执法人员发现拉的是中药枳壳,而不是水果绿通“柑橘”,
司机涉嫌运输“假绿通”被现场要求补缴通行费+罚款
。
有时候货主会有心蒙骗司机,为了避免类似情况的出现,卡友们在运输绿通时最好先查询一下该货物是否符合《鲜活农产品品种目录》,避免被货主坑骗,也可减少损失。
5
藤椒
由于鲜藤椒的采摘期短,48小时内如果没有进行后续加工容易变质的特性,
新鲜采摘的藤椒以前在不少省份都属于鲜活农产品,比如最盛产藤椒的四川、
重庆
等地,但是自从绿通统一全国标准后,鲜藤椒就不再享受高速绿色通道优惠政策了。
曾经因为藤椒是不是绿通还引发了过一场网络大讨论,事情的经过是这样的:当时有8辆共载有200多吨鲜藤椒的车辆在经过乐雅高速洪雅南收费站时想要走绿色通道被强制拦下,收费人员要求司机缴纳相应的过路费。
据当地的藤椒农户说,一直以来他们的车辆都是走的绿色通道,这次不知道为什么被拦下来了。
为了能够顺利通行,收购藤椒的洪雅县幺麻子公司还派了工作人员到当地的农业局和畜牧局开具了藤椒属于鲜活农产品的证明,但是收费站方面依旧不肯放行。
眼看着藤椒面临变褐变质的风险,当事司机冲动的砸碎了岗亭的玻璃,并殴打了收费站岗亭内的收费人员。后续此事在网络上发酵,很多网友纷纷表示鲜藤椒应该算绿通,不应该收取通行费。
最后的结果是公司方面补缴了通行费,但由于在收费站僵持了11个小时,运输的藤椒后续经过清点,大约有1万多斤损坏,损失大概在6万多元,损失最终由农户平摊。
除了运输
藤椒需要缴纳过路费外,干品藤椒,比如干藤椒、红花椒等,都不属于绿通,运输此类货物都需缴纳高速通行费,还望卡友们多加注意!
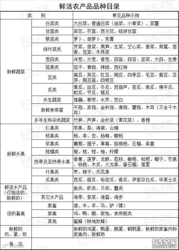
目前很多地方执行的绿通标准是2009版的,而
2020版则新增了鲜玉米、马铃薯、甘薯等新绿通品种。但由于国家并未下达执行2020版绿通标准,所以很多收费站还是以2009版的绿通标准为主,
具体标准如下图:
希望司机师傅们在拉绿通前能够熟读《鲜活农产品品种目录》,千万不要以为拉的是绿色农产品就以为是绿通,很可能它只是普货。此外,
拉绿通还需标载并准备好相关的绿通“四证”,不熟悉如何拉绿通的卡友千万不要乱入行!
【声明】内容源于网络
0
0
泰州物流配载
泰州华东五金城物流园区是“省重点物流基地”是引领行业创新的公路港第四方物流平台集成服务商,是物流企业集群发展平台,是服务公路物流的综合性、平台型、创新型企业。 公司服务:仓储、长途运输、国内配送、第三方物流方案设计及供应链管理等其他增值服务
内容
0
粉丝
0
关注
在线咨询
泰州物流配载
泰州华东五金城物流园区是“省重点物流基地”是引领行业创新的公路港第四方物流平台集成服务商,是物流企业集群发展平台,是服务公路物流的综合性、平台型、创新型企业。 公司服务:仓储、长途运输、国内配送、第三方物流方案设计及供应链管理等其他增值服务
总阅读
0
粉丝
0
内容
0