INTERPRETATION
专题解码
2024年已圆满收官,“新质生产力”作为年度热词,首次被写入政府工作报告,并被列为2024年十大工作任务之首。发展新质生产力是经济高质量发展的必然趋势。加快发展新质生产力的举措包括积极培育新兴产业和未来产业、深入推进数字经济创新发展、推动产业链供应链优化升级。
在上期内容中,围绕新一代信息技术行业的基本概况进行了全方位的阐述。那么行业中目前有哪些细分领域?相应的行业现状和人才需求如何?本期内容,将通过对大数据、云计算等行业热点分类深入解读,助力企业高质量发展。
PART ONE
云计算
一、市场规模
我国云计算市场规模增速一直领先于全球云计算市场规模增速,中国信息通信研究院预测数据显示,2023年预计我国云计算市场规模为6192亿元,同比增速为36.1%,未来两年我国整体云计算市场规模增速将有所下降。
二、市场需求
■ 第一梯队:金融、政务、电信等
该梯队已进入成熟期,从全面上云过渡到深度用云。一是推进信息技术生态兼容,搭建云计算可信生态;二是从建云用云向持续云优化治理过渡;三是实现高效低碳运行,推动云运营绿色发展。
■ 第二梯队:工业、交通、医疗等
该梯队已进入成长期,企业上云热度持续攀升。一是上云业务由外部服务系统向内部生产控制等系统过度;二是一体化综合解决方案相关云生态服务开始兴起,助力企业一体化上云用云。
■ 第三梯队:石油化工、钢铁冶金、煤矿等
该梯队云平台建设与应用处于规划和发展阶段,一是应用系统多样复杂,难以云化改造;二是存在数据孤岛,云上安全流通受阻;三是人才储备严重不足,用云管云难度大。
*数据来源:中国信息通信研究院,《云计算白皮书》,2023年7月。
三、产业人才总体情况
云计算产业人才需求旺盛,其中云计算工程技术人员作为云计算产业发展的核心支撑人才,是云计算产业发展需求的重点人才。
人社部发布的《新职业——云计算工程技术人员就业景气现状分析报告》指出,“统计数据显示,2018年,国内云计算人才在互联网岗位占比不到5%,而在未来5年,我国云计算产业面临高达150万人的人才需求。如今,我们已经迈入产业互联网时代,各行各业都开始积极‘上云’,云计算等相关人才需求与日俱增。”
重点人才:云计算工程技术人员,从事云计算技术研究,云系统构建、部署、运维,云资源管理、应用和服务的工程技术人员。
PART TWO
物联网
一、市场规模
我国正大力推动物联网与其他新一代信息技术加速集成和融合,物联网连接规模和应用持续增长。
预测数据显示,到2021年底,中国物联网IP连接量达到57.42亿,2020-2025年,中国物联网IP连接量年复合增速17.8%,到2025年总连接量将达到102.7亿。
二、市场需求
针对公共、生产和生活领域各行业应用需求,行业企业与服务商积极拓展物联网应用,提供数字化发展能力。
三、产业人才总体情况
物联网产业仍存在人才缺口,其中物联网工程技术人员是核心支撑人才。
人社部发布的《新职业——物联网工程技术员就业景气现状分析报告》指出,“目前许多本科及职业院校已开设了物联网相关专业,并加大专业建设投入,提升人才培养的质量。同时,市场对这方面人才的需求量越来越大。有调查显示,未来五年,物联网行业人才需求缺口总量超过1600万人,物联网工程技术人员将拥有非常广阔的职业发展空间。”
重点人才:物联网工程技术人员,从事物联网架构、平台、芯片、传感器、智能标签等技术的研究和开发,以及物联网工程的设计、测试、维护、管理和服务的工程技术人员。
PART THREE
人工智能
一、市场规模
Frost&Sullivan预测数据显示,2023年中国人工智能市场规模为532亿元,人工智能市场渗透率为5.7%;预计2024-2026年,我国人工智能市场规模复合年增长率为39.99%。
二、市场需求
当前人工智能技术快速发展,应用能力快速提升,企业在积极探索人工智能技术对现有工作与业务的变革推动。
无论从人工智能技术应用情况还是企业人工智能战略布局方面,我国较全球领先水平仍有差距。
人工智能整体战略尚不成熟:AI战略从顶层指导AI的设计、落地及业务协调,对AI成效和公司整体营收都有显著影响。对于中国企业而言迫在眉睫的是,改善AI相关战略的设计与配套机制体制,并增进企业高管对AI的认同。
人工智能使用率暂时落后于全球平均水平,较世界领先国家仍有较大提升空间。近5年来,全球范围内企业的AI使用率大幅提升,从2017年的20%增长到2022年的50%,且逐渐趋于稳定。中国目前的AI使用率为41%,暂时落后于全球平均水平,表明存在较大提升空间。
*数据来源:麦肯锡,《麦肯锡全球人工智能最新调研:AI在中国企业的落地进展如何?中国AI往哪发力?》
三、产业人才总体情况
人工智能产业人才持续存在缺口,但随着产业持续发力,大量人才涌入,其他领域人工智能产业人才缺口增速相对较低。
重点人才:人工智能工程技术人员,从事与人工智能相关算法、深度学习等多种技术的分析、研究、开发,并对人工智能系统进行设计、优化、运维、管理和应用的工程技术人员。
聚焦产业头部人才方面,中国顶尖AI人才数量稳步增长,但仍存在顶尖人才少、复合型人才缺失、人才供给不均衡等问题。以北京为例,北京AI产业位居全国第一,但产业人才仍有较大缺口,根据中关村产业研究院测算,到2025年,预计北京AI人才需求量约为54万人,缺口将达37万人(其中核心产业技术人才16万,复合型AI技能人才21万)。
此外,中国企业对内部人才培养的重视程度较低。中国公司更倾向于从高校和科技公司招聘AI人才,而内部对人才培养的重视程度较低。约30%的中国公司依赖内部培养AI人才,低于全球平均水平。然而,内部人才对公司业务和组织结构了解更多,将其转型为AI转译员通常能够降低沟通成本,更有效地推进AI技术的实施。
PART FOUR
大数据
一、市场规模
2022年我国数据产量达8.1ZB,同比增长22.7%,占全球数据总产量的10.5%,位居世界第二。随着我国数据资源供给能力持续提升,我国数据资源流通利用发展能力也在持续增强。
二、市场需求
伴随着技术工具和市场环境的不断成熟、与数据结合紧密的行业越来越多、企业的数据意识不断提升、企业应用大数据的能力逐渐增强、大数据行业应用门槛的不断降低,数据与实体经济的融合程度不断加深。数据应用同业务融合的趋势显著,服务对象逐步由机构高层向机构全域转变,普惠化、场景化、智能化进程加速。
*数据来源:中国信通院云计算与大数据研究所,《数据应用发展趋势观察》;大数据技术标准推进委员会,《数据应用八大发展趋势解读》,2024年1月。
三、产业人才总体情况
大数据产业人才应用范围较广,也持续存在较大人才缺口。
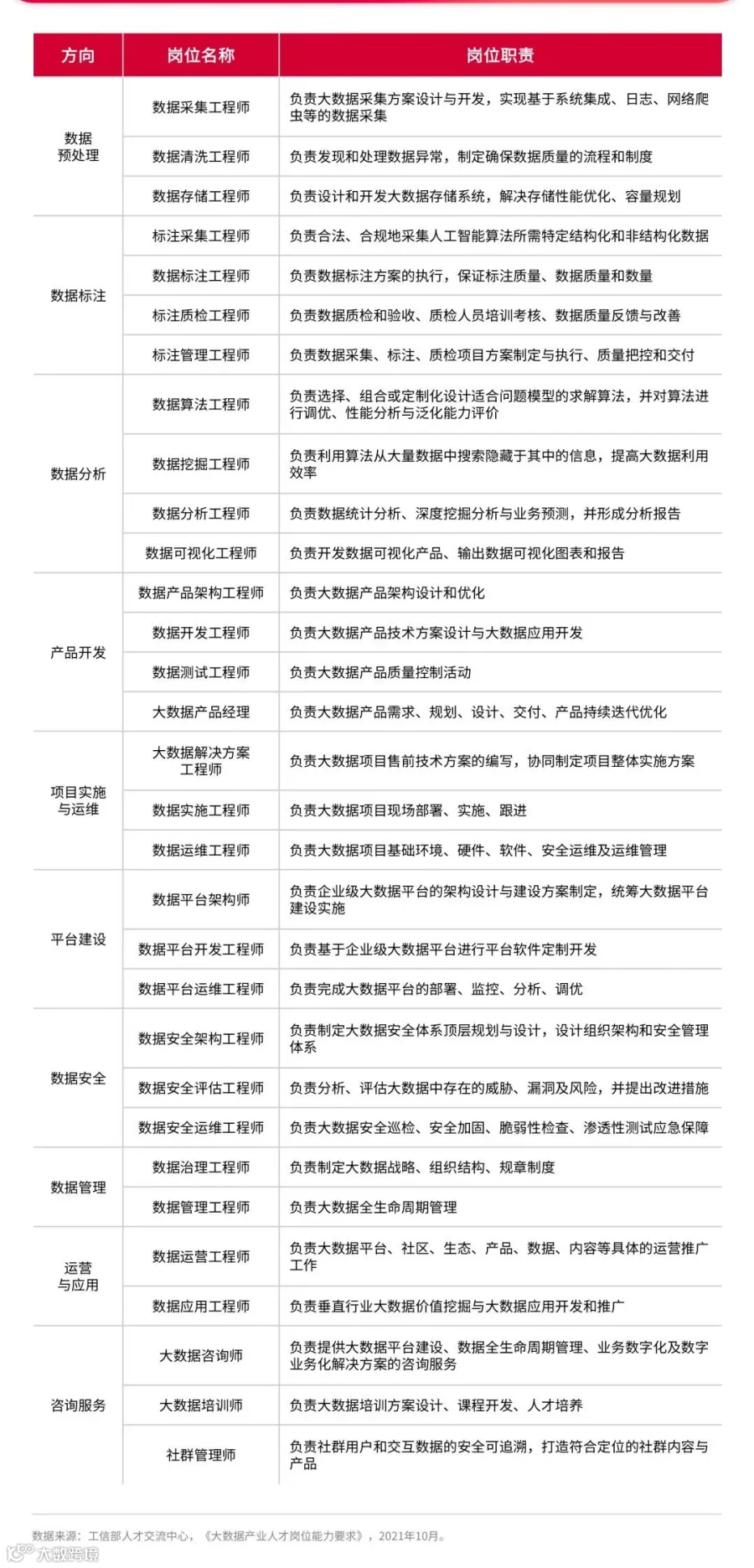
重点人才:大数据工程技术人员,从事大数据采集、清洗、分析、治理、挖掘等技术研究,并加以利用、管理、维护和服务的工程技术人员。
同时,大数据工程技术人才在不同细分领域中呈现的岗位类型与职责也存在差异。
新一代信息技术是提升新质生产力的重要助力,它激发物联网、云计算等前沿技术在传统产业数字化转型中的动力作用,而数字人才作为连接新技术与多领域应用的桥梁,有效推动经济社会全面转型。下期内容,将围绕数字人才发展问题及策略,探析如何实现人才培养与市场需求同步,为企业注入发展活力。
■■■■
内容来源:FESCO人力资本研究中心
责任编辑:北京国际人力品宣部


