
近日,河南省郑州市城乡建设局发布了关于开展2020年度建筑业政策奖励工作的通知,对注册地在郑州市的建筑业企业、勘察设计企业、监理企业等建筑企业出台了奖励标准,最高奖励1000万元,4月10日截止申报。具体奖励标准如下:
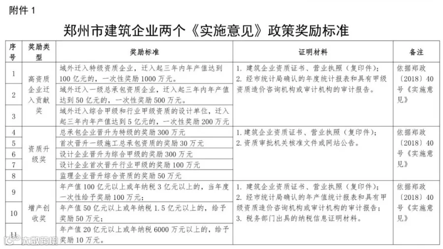
总承包企业晋升为特级的奖励300万元
首次晋升一级施工总承包资质的奖励30万元
设计企业晋升为综合甲级的奖励300万元
设计企业首次晋升行业甲级的奖励100万元
监理企业晋升综合资质的奖励50万元
域外迁入特级资质企业,迁入起三年内年产值达到100亿元的,一次性奖励1000万元。
域外迁入一级总承包资质企业,迁入起三年内年产值达到50亿元的,一次性奖励500万元。
域外迁入综合甲级和行业甲级资质的设计单位,迁入起三年内年产值达到5亿元的,一次性奖励200万元。
域外特级总承包资质企业迁入或设立特级资质独立法人子公司的,一次性给予1000万元。
域外一级总承包资质企业迁入我市或特级、一级总承包资质企业在我市设立一级总承包资质独立法人子公司的,一次性300万元奖励。
域外特、一级总承包资质企业在我市设立二级总承包资质独立法人子公司的,一次性给予100万元奖励。
综合甲级或行业甲级资质的设计单位总部迁入我市的, 一次性给予300万元奖励。
主创“詹天佑奖”、“鲁班奖”、“市政金杯奖”等国家行业最高奖的奖励30万元。
获得国家发明专利、国家级施工工法的建筑企业,一次性给予企业奖励2万元。
对获得国家级科技进步奖的,一次性给予奖励20万元。
发明专利获得“国家专利奖”的,给予奖励30万元。

▌原文如下:
郑州市城乡建设局关于开展2020年度建筑业政策奖励工作的通知
各开发区、区县(市)建设行政主管部门,各建筑企业,各有关单位:
为贯彻落实《郑州市人民政府关于促进建筑业持续健康发展的实施意见》(郑政〔2018〕40号)和《郑州市人民政府关于加强建筑业总部经济建设的实施意见》(郑政〔2019〕13号)(以下统称“两个《实施意见》”)文件精神,表彰奖励注册地在本市的建筑企业2020年度取得的突出成绩,经研究,决定组织开展2020年度《实施意见》政策奖励工作。具体要求通知如下:
一、申报条件
注册地在我市的建筑业企业、勘察设计企业、监理企业等建筑企业,在2020年度取得满足两个《实施意见》政策奖励标准的业绩(详见附件1),均可提出申请。
二、申报时间
申报截止日期2021年4月10日,以市城建局复核受理时间为准。
三、申报程序
按照“企业申请、属地初审、市级核准”的程序,在申报时限内,企业提出书面申请,填写申报表(详见附件2、附件3),并提供相应的证明材料。具体如下:
(一)企业申报。按照两个《实施意见》及本《通知》要求,企业填写申请表,并同时报送相关纸质证明材料及其他必要材料(一式三份),具体包括:
1.申请报告和申请表(法人签字);
2.建筑企业资质证书、营业执照(复印件);
3.申报符合奖励政策的证明材料;
4.需要统计、税务、科技等部门出具的认定材料;
5.由法定代表人签字委托的经办人证明材料。
其中,附件4除报送纸质材料外,另需以电子表格形式发送至邮箱,建筑业企业、监理企业发送至zzscjjjgc@163.com,勘察设计企业请发送至zzjwsj@163.com。
(二)企业注册地县(市、区)建设局初审。原则上由县(市、区)建设局分管建筑企业的管理部门受理。
1.各县(市)、区建设局应按照《通知》要求,严格程序,及时组织注册地在本辖区的建筑企业奖励申报及资料初审。
2.对照《实施意见》奖励标准,受理、审查、核实申报企业的申报材料,并出具初审意见。
(三)市城建局复核认定。通过初审的建筑企业持申报材料分别报市城建局相关部门复核认定,经公示后报市促进建筑业持续健康发展领导小组批准。其中,建筑业企业、监理企业的复核由市城建局建筑市场监管处(市城建局1411室)受理,勘察设计企业的复核由市城建局勘察设计处(市城建局1602室)受理。
(四)向市政府申请奖励。根据市城建局认定意见,向市政府(市财政局)申请专项奖励资金并拨付企业。
四、工作要求
(一)高度重视。开展两个《实施意见》的政策奖励工作是贯彻落实我市建筑业转型发展激励政策的重要举措,各县(市、区)建设局、各建筑企业、各有关单位应高度重视,以开展对建筑企业的政策奖励为契机,强化对企业的服务与指导,确保奖励工作顺利开展,确保政策激励取得成效。
(二)严格程序。各相关单位要安排专人负责,符合条件的企业要一次性提出申请,逾期未申请的,视为自愿放弃。审查部门、业绩认定部门要对照《实施意见》规定认真审查,在资料齐全完整情况下应及时出具认定证明或审查意见。
(三)强化服务。各有关单位、各县(市、区)建设局要通过多种途径广泛宣传,提高政策知晓率。要认真贯彻落实两个《实施意见》文件精神,高质量高标准开展精准服务。
(四)严格监督。市、县(市、区)建设主管部门要严肃审查纪律,市纪委监委驻市城建局纪检监察组将加强监督,有关处室要严格工作标准,确保审查工作依法、透明、公开。
本奖励政策与市政府总部企业奖励等其他奖励政策不重复享受。
咨询电话:
市城建局建筑业市场管理处 67188921
市城建局勘察设计处 67188925
监督电话:
市纪委监委驻市城建局纪检监察组 67188933
附件:
1.郑州市建筑企业扶持政策奖励标准
2.郑政〔2018〕40号文件奖励申请表
3.郑政〔2019〕13号文件奖励申请表
4.2020年度建筑业政策奖励项目汇总表
2021年3月10日
▌附件如下:






来源丨郑州市城乡建设局

PS:本次数据统计来源于全国各省市建筑交易中心类网站所发布的中标通知书,信息来源真实、有效。但由于少部分建筑交易中心未被发现,或少量工程项目要求联合体投标被重复统计,可能导致本次统计数据出现一定误差。
| 2020年全国各省建企中标100强 | |||
| 吉林 | 辽宁 | 黑龙江 | 河北 |
| 北京 | 天津 | 山东 | 山西 |
| 陕西 | 内蒙古 | 甘肃 | 宁夏 |
| 青海 | 新疆 | 西藏 | 河南 |
| 江苏 | 浙江 | 上海 | 安徽 |
| 福建 | 江西 | 湖北 | 湖南 |
| 重庆 | 四川 | 云南 | 贵州 |
| 广西 | 广东 | 海南 | 全国 |
注:全国(未计入港澳台地区)各省建筑施工企业年度百强榜,蓝色为已经发布的省份,点击相关省份(市)即可直接查看。 |
|||

立即关注!



