点击上方蓝字
加入建筑人的聚集地
来源:住建部官网、建筑工程鲁班联盟、当宁消防网、老王和你聊电气等
全文强条的国家标准GB55037-2022《建筑防火通用规范》(文末附全文),6月1日起就要实施了!本规范为强制性工程建设规范,全部条文必须严格执行。现行工程建设标准中有关规定与本规范不一致的,以本规范的规定为准。
之前,我们对GB 55037-2022《建筑防火通用规范》和GB 50016-2014《建筑设计防火规范》(2018年版)条款内容的变动之处作了对比。(←详情点击)
今天着重了解一下新规废止的部分内容。
新规废止了三十二条标准的700多款强制性条文,如下(上下滑动查看全部):
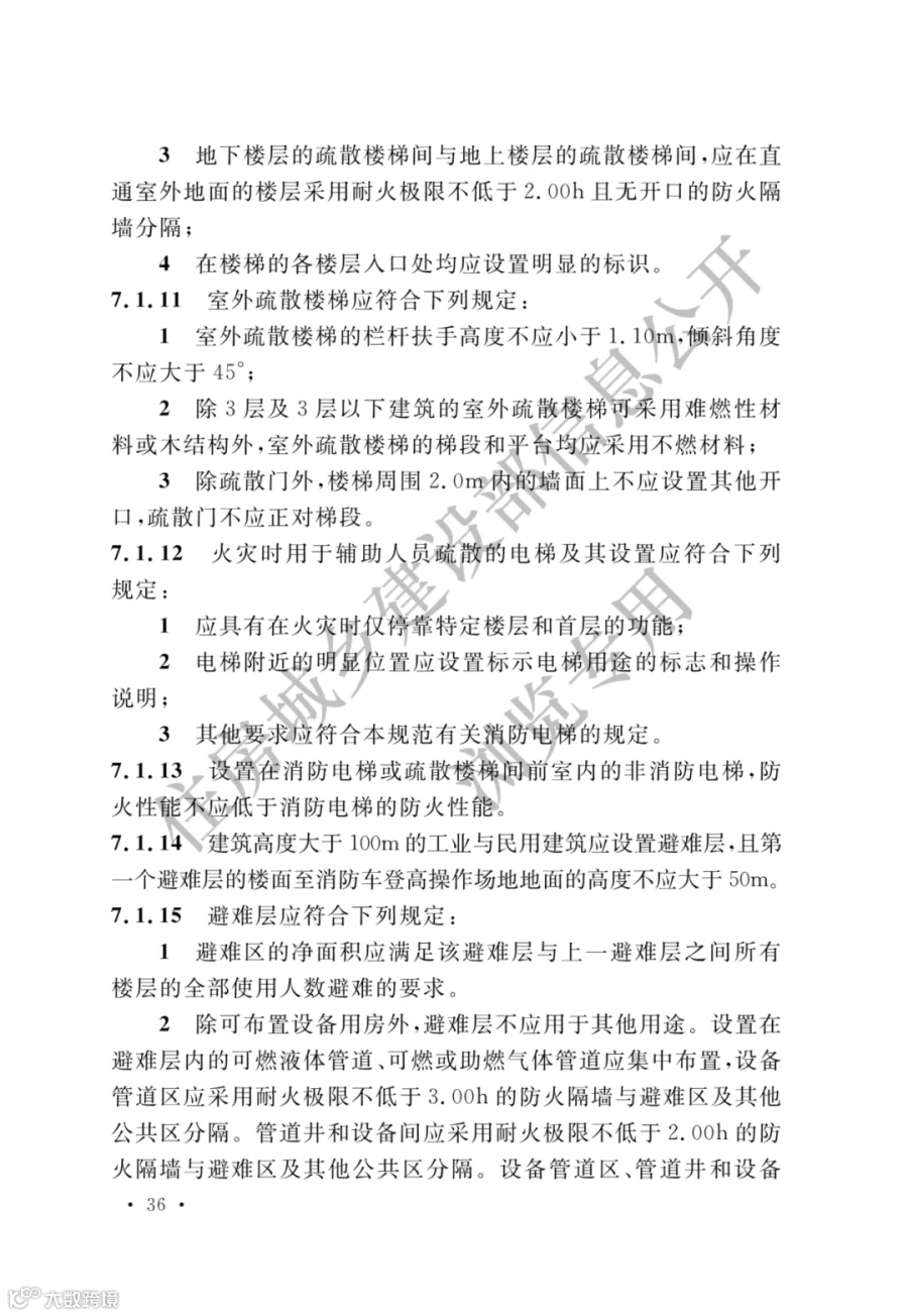
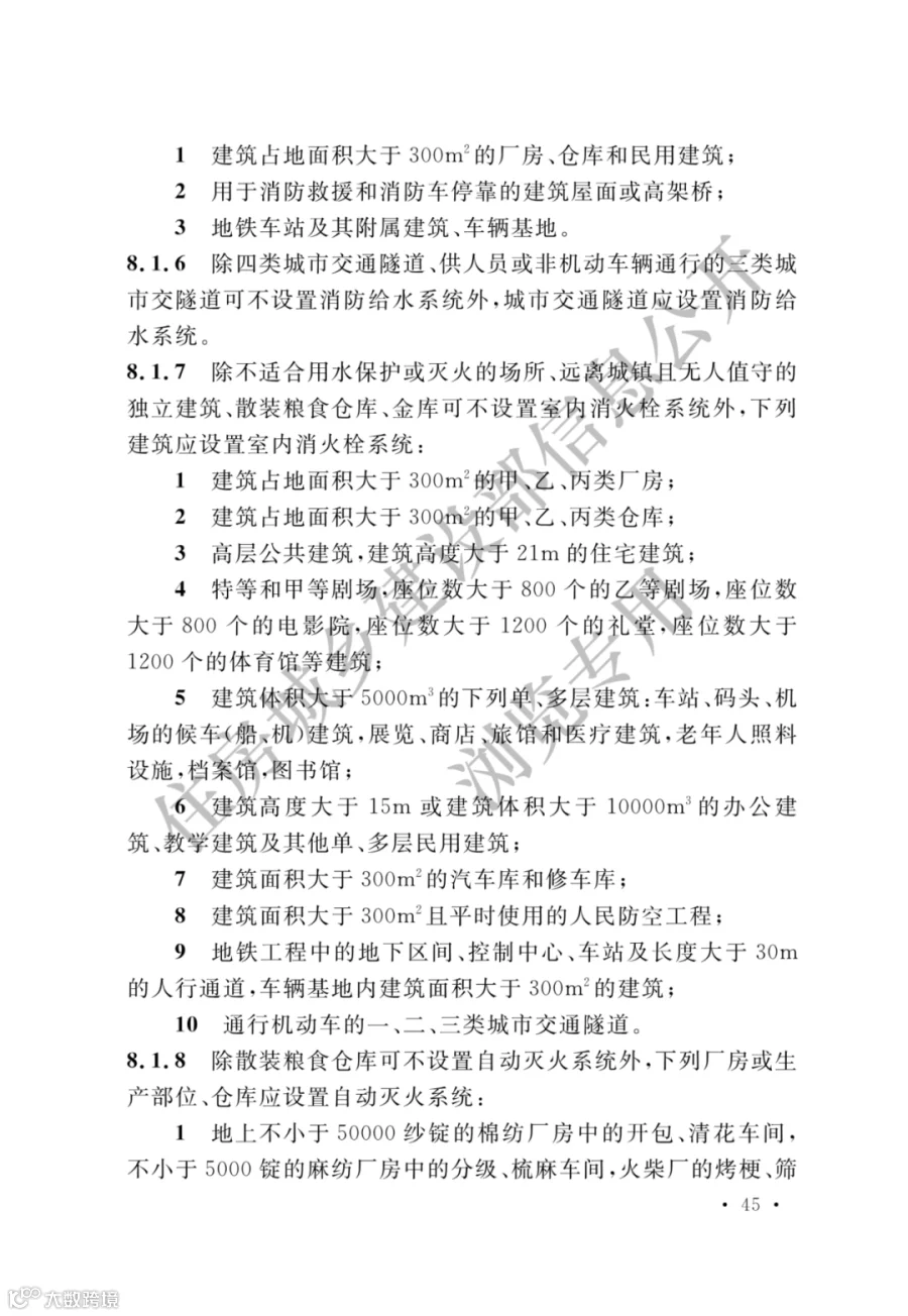
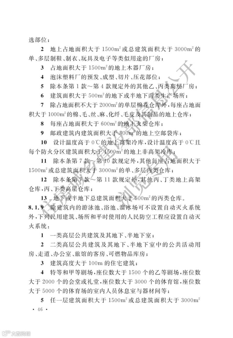
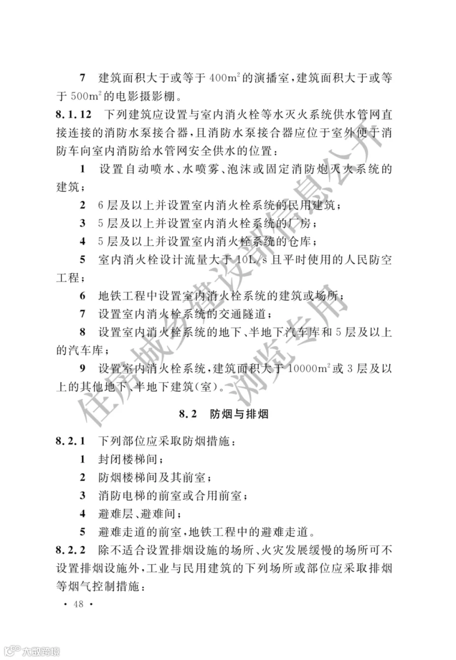
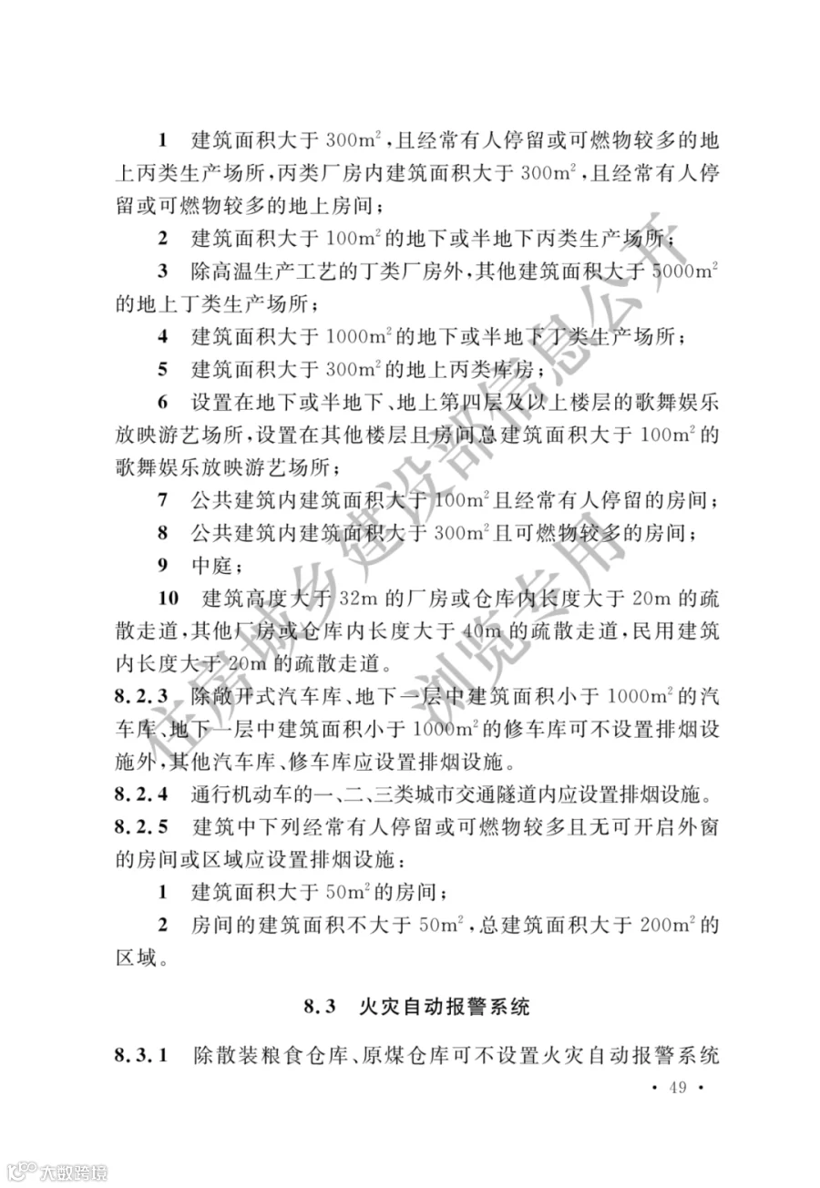
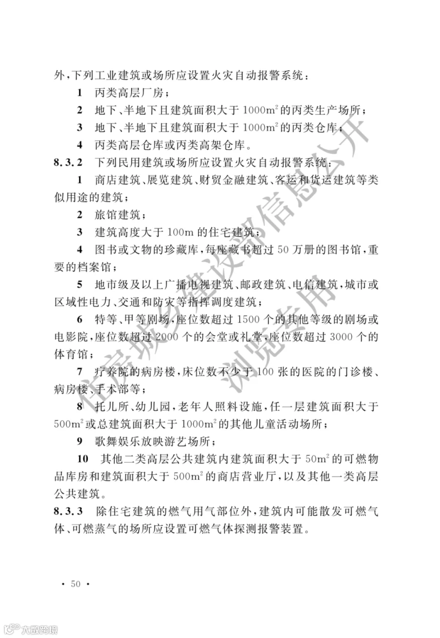
一、《建筑设计防火规范》GB 50016-2014(2018年版)第3.2.2、3.2.3、3.2.4、3.2.7、3.2.9、3.2.15、3.3.1、3.3.2、3.3.4、3.3.5、3.3.6(2)、3.3.8、3.3.9、3.4.1、3.4.2、3.4.4、3.4.9、3.5.1、3.5.2、3.6.2、3.6.6、3.6.8、3.6.11、3.6.12、3.7.2、3.7.3、3.7.6、3.8.2、3.8.3、3.8.7、4.1.2、4.1.3、4.2.1、4.2.2、4.2.3、4.2.5(3、4、5、6)、4.3.1、4.3.2、4.3.3、4.3.8、4.4.1、4.4.2、4.4.5、5.1.3、5.1.3A、5.1.4、5.2.2、5.2.6、5.3.1、5.3.2、5.3.4、5.3.5、5.4.2、5.4.3、5.4.4(1、2、3、4)、5.4.4B、5.4.5、5.4.6、5.4.9(1、4、5、6)、5.4.10(1、2)、5.4.11、5.4.12、5.4.13(2、3、4、5、6)、5.4.15(1、2)、5.4.17(1、2、3、4、5)、5.5.8、5.5.12、5.5.13、5.5.15、5.5.16(1)、5.5.17、5.5.18、5.5.21(1、2、3、4)、5.5.23、5.5.24、5.5.25、5.5.26、5.5.29、5.5.30、5.5.31、6.1.1、6.1.2、6.1.5、6.1.7、6.2.2、6.2.4、6.2.5、6.2.6、6.2.7、6.2.9(1、2、3)、6.3.5、6.4.1(2、3、4、5、6)、6.4.2、6.4.3(1、3、4、5、6)、6.4.4、6.4.5、6.4.10、6.4.11、6.6.2、6.7.2、6.7.4、6.7.4A、6.7.5、6.7.6、7.1.2、7.1.3、7.1.8(1、2、3)、7.2.1、7.2.2(1、2、3)、7.2.3、7.2.4、7.3.1、7.3.2、7.3.5(2、3、4)、7.3.6、8.1.2、8.1.3、8.1.6、8.1.7(1、3、4)、8.1.8、8.2.1、8.3.1、8.3.2、8.3.3、8.3.4、8.3.5、8.3.7、8.3.8、8.3.9、8.3.10、8.4.1、8.4.3、8.5.1、8.5.2、8.5.3、8.5.4、9.1.2、9.1.3、9.1.4、9.2.2、9.2.3、9.3.2、9.3.5、9.3.8、9.3.9、9.3.11、9.3.16、10.1.1、10.1.2、10.1.5、10.1.6、10.1.8、10.1.10(1、2)、10.2.1、10.2.4、10.3.1、10.3.2、10.3.3、11.0.3、11.0.4、11.0.7(2、3、4)、11.0.9、11.0.10、12.1.3、12.1.4、12.3.1、12.5.1、12.5.4条(款)。
二、《农村防火规范》GB 50039-2010第1.0.4、3.0.2、3.0.4、3.0.9、3.0.13、5.0.5、5.0.11、5.0.13、6.1.12、6.2.1(2)、6.2.2(3)、6.3.2(1、4)、6.4.1、6.4.2、6.4.3条(款)。
三、《汽车库、修车库、停车场设计防火规范》GB 50067-2014第3.0.2、3.0.3、4.1.3、4.2.1、4.2.4、4.2.5、4.3.1、5.1.1、5.1.3、5.1.4、5.1.5、5.2.1、5.3.1、5.3.2、6.0.1、6.0.3、6.0.6、6.0.9、7.1.4、7.1.5、7.1.8、7.1.15、7.2.1、8.2.1、9.0.7条。
四、《人民防空工程设计防火规范》GB 50098-2009第3.1.2、3.1.6(1、2)、3.1.10、4.1.1(5)、4.1.6、4.3.3、4.3.4、4.4.2(1、2、4、5)、5.2.1、6.1.1、6.4.1、6.5.2、7.2.6、7.8.1、8.1.2、8.1.5(1、2)、8.1.6、8.2.6条(款)。
五、《石油化工企业设计防火标准》GB 50160-2008(2018年版)第4.1.6、4.1.8、4.1.9、4.2.12、4.4.6、5.1.3、5.2.1、5.2.7、5.2.16、5.2.18(2、3、5)、5.3.3(1、2)、5.3.4、5.5.1、5.5.2、5.5.12、5.5.13、5.5.14、5.5.17、5.5.21(1、2)、5.6.1、6.2.6(1、2、3、4)、6.2.8、6.3.2(1、2、4)、6.3.3、6.4.1(2、3)、6.4.2(6)、6.4.3(1、2)、6.4.4(1)、6.5.1(2)、6.6.3、6.6.5、7.1.4、7.2.2、7.2.16、7.3.3、8.3.1、8.3.8、8.4.5(1)、8.7.2(1、2)、8.10.1、8.10.4(1、2、3)、8.12.1、8.12.2(1)、9.1.4、9.2.3(1)、9.3.1条(款)。
六、《石油天然气工程设计防火规范》GB 50183-2004第3.1.1(1、2、3)、3.2.2、3.2.3、4.0.4、5.1.8(4)、5.2.1、5.2.2、5.2.3、5.2.4、5.3.1、6.1.1、6.4.1、6.4.8、6.5.7、6.5.8、6.7.1、6.8.7、7.3.2、7.3.3、8.3.1、8.4.2、8.4.3、8.4.5、8.4.6、8.4.7、8.4.8、8.5.4、8.5.6、8.6.1、9.1.1、9.2.2、9.2.3、10.2.2条(款)。
七、《建筑内部装修设计防火规范》GB 50222-2017第4.0.1、4.0.2、4.0.3、4.0.4、4.0.5、4.0.6、4.0.8、4.0.9、4.0.10、4.0.11、4.0.12、4.0.13、4.0.14、5.1.1、5.2.1、5.3.1、6.0.1、6.0.5条。
八、《火力发电厂与变电站设计防火标准》GB 50229-2019第3.0.1、3.0.9、4.0.15、5.1.1、5.1.2、5.1.3、5.2.5、5.3.7、6.2.4、6.4.8、6.4.17、6.5.2(1、2、3、4、9)、6.7.3、6.7.6、6.8.4、6.8.7、6.8.8、6.8.11、6.8.12、7.1.4、7.3.1、7.5.3、7.6.4、7.13.7、8.1.2、9.1.1、9.1.2、9.1.4、9.1.5、9.2.1、10.1.1、10.2.1、10.2.2、10.5.3、11.1.1、11.1.5、11.1.7、11.2.8、11.2.9、11.5.11、11.5.17、11.6.1、11.6.2、11.7.1(1、2、3、4)条(款)。
九、《消防通信指挥系统设计规范》GB 50313-2013第4.1.1(1、2、3、5)、4.2.1(1、2、3)、4.2.2(1)、4.3.1(1、5、6、7)、4.4.3(1、2、4、5)、5.11.1(1)、5.11.2(3、4)条(款)。
十、《飞机库设计防火规范》GB 50284-2008第3.0.2、3.0.3、4.1.4、4.2.2、4.3.1、5.0.1、5.0.2、5.0.5、5.0.8、9.1.1、9.1.2、9.2.1、9.2.2、9.2.3、9.3.1、9.3.4(1、2)、9.3.6、9.4.2、9.4.3、9.5.4条(款)。
十一、《储罐区防火堤设计规范》GB 50351-2014第3.1.2、3.1.7条。
十二、《建筑内部装修防火施工及验收规范》GB 50354-2005第2.0.4、2.0.5、2.0.6、2.0.7、2.0.8、3.0.4、4.0.4、5.0.4、6.0.4、7.0.4、8.0.2、8.0.6条。
十三、《煤矿井下消防、洒水设计规范》GB 50383-2016第3.1.1、3.1.2(2、4、5)、4.2.3(1)、4.2.4、5.1.3、5.2.1、5.2.2(1、2、3)、5.2.3、5.2.6、5.4.1、5.4.3、6.1.1、6.3.1、9.1.1(3)、9.3.2、10.0.9条(款)。
十四、《消防通信指挥系统施工及验收规范》GB 50401-2007第4.1.1、4.7.2条。
十五、《钢铁冶金企业设计防火标准》GB 50414-2018第4.3.3、4.3.4、5.2.1、5.3.1、6.1.6、6.4.1(3)、6.7.3、6.7.6、6.10.3、6.13.1、9.0.5、10.5.4条(款)。
十六、《纺织工程设计防火规范》GB 50565-2010第4.1.4、4.1.7、4.2.10、5.1.3、5.1.4、5.1.5、5.1.6、5.1.8、5.2.1、5.2.2、5.2.5、5.2.9、5.2.12、5.4.2、6.1.1、6.2.2、6.4.1、6.5.2、6.6.2(1)、7.3.1、7.4.1、7.4.3(2)、7.5.1(1、3、4)、7.5.2、7.5.3、8.0.3、9.1.1(1)、9.2.3、9.2.4、9.2.10(1)、9.2.13、10.1.3(1、2)、10.1.4、10.1.6(2、3)、10.1.7、10.1.8、10.2.1条(款)。
十七、《有色金属工程设计防火规范》GB 50630-2010第4.2.3(2)、4.5.5(7、9、11)、4.5.6(1、2)、4.6.5(1、2、3)、4.6.6(3、5)、4.8.7、5.3.1、5.3.4(2)、6.2.2、8.4.2、10.3.6、10.4.3条(款)。
十八、《酒厂设计防火规范》GB 50694-2011第3.0.1、4.1.4、4.1.5、4.1.6、4.1.9、4.1.11、4.2.1、4.2.2、4.3.3、5.0.1、5.0.11、6.1.1、6.1.2、6.1.3、6.1.4、6.1.6、6.1.8、6.1.11、6.2.1、6.2.2、6.2.3、7.1.1、7.3.3、8.0.1、8.0.2、8.0.5、8.0.6、8.0.7、9.1.3、9.1.5、9.1.7、9.1.8条。
十九、《建设工程施工现场消防安全技术规范》GB 50720-2011第3.2.1、4.2.1(1)、4.2.2(1)、4.3.3、5.1.4、5.3.5、5.3.6、5.3.9、6.2.1、6.2.3、6.3.1(3、5、9)、6.3.3(1)条(款)。
二十、《核电厂常规岛设计防火规范》GB 50745-2012第3.0.1、5.1.1、5.1.5、5.3.2、6.3.2、7.1.2、7.2.1、7.3.3、7.5.5、8.1.1、8.1.6、8.2.15、8.4.4条。
二十一、《水电工程设计防火规范》GB 50872-2014第3.0.3、5.1.2、5.1.3、5.2.1、6.1.2、6.4.1、7.0.4、8.0.3、8.0.5、9.0.7、10.0.9、11.2.2、11.2.5、11.3.1、11.3.2、12.1.1、12.1.3、12.1.10、12.1.11、12.2.1、12.2.2、12.3.1、12.3.2(1)、13.1.1、13.1.2、13.2.1条(款)。
二十二、《防火卷帘、防火门、防火窗施工及验收规范》GB 50877-2014第3.0.7、4.1.1、4.2.1、4.3.1、4.4.1、5.1.2、5.2.9、7.1.1条。
二十三、《水利工程设计防火规范》GB 50987-2014第4.1.1、4.1.2、6.1.3、6.1.4、10.1.2条。
二十四、《城市消防站设计规范》GB 51054-2014第3.0.9、4.1.7、4.2.2、4.2.8、4.2.9(8、9)、4.15.2、5.1.10(3、6)、6.5.4条(款)。
二十五、《煤炭矿井设计防火规范》GB 51078-2015第3.1.1、3.1.3、3.1.4(1、2)、3.2.1(2)、3.2.4(2)、3.3.3(3)、4.1.2(1)、4.3.1(1、2)、5.2.1条(款)。
二十六、《城市消防规划规范》GB 51080-2015第4.1.5条。
二十七、《民用机场航站楼设计防火规范》GB 51236-2017第3.2.1、3.3.9、3.3.10、3.4.1、3.4.8、3.5.5、3.5.6、3.5.7条。
二十八、《建筑钢结构防火技术规范》GB 51249-2017第3.1.1、3.1.2、3.1.3、3.2.1条。
二十九、《精细化工企业工程设计防火标准》GB 51283-2020第4.1.5、4.2.9、4.3.2、4.3.3、5.1.6、5.3.3(1、2)、5.5.1、5.5.2、6.4.1(1)、6.4.2(1)、7.1.4、7.2.2、7.3.4(1、2、3)、8.1.2、10.1.1、10.2.5条(款)。
三十、《地铁设计防火标准》GB 51298-2018第4.1.1、4.1.4、4.1.5、5.1.1、5.1.4、5.1.11、5.4.2、5.4.3、5.5.5、8.4.7、9.5.4、11.1.1、11.1.5条。
三十一、《灾区过渡安置点防火标准》GB 51324-2019第3.0.2、4.1.2、5.1.3、5.2.4、5.2.5、5.2.9、5.3.1、5.3.6、5.3.7条。
三十二、《煤化工工程设计防火标准》GB 51428-2021第4.1.5、4.1.6、4.2.5、5.1.1、6.3.8、7.1.6、7.2.2、7.2.3、7.2.18、8.0.1、8.0.6、8.0.7、8.0.8、9.7.1、10.1.3、10.2.3、10.3.5(5)条(款)。
涉及旧规《建筑设计防火规范》GB 50016-2014(2018年版)中的强制性条文,其中包括关于设置“环形消防车道”的强制性要求,取而代之的是“沿建筑的两条长边设置消防车道”,甚至住宅建筑仅“沿建筑的一条长边设置消防车道”即可。
区别示例:

新旧规范条文详情如下:
《建筑设计防火规范》GB 50016-2014(2018年版)关于设置“环形消防车道”的规定:
7.1.2 高层民用建筑,超过3000个座位的体育馆,超过2000个座位的会堂,占地面积大于3000m²的商店建筑、展览建筑等单、多层公共建筑应设置环形消防车道,确有困难时,可沿建筑的两个长边设置消防车道;对于高层住宅建筑和山坡地或河道边临空建造的高层民用建筑,可沿建筑的一个长边设置消防车道,但该长边所在建筑立面应为消防车登高操作面。
7.1.3 工厂、仓库区内应设置消防车道。高层厂房,占地面积大于3000m²的甲、乙、丙类厂房和占地面积大于1500m²的乙、丙类仓库,应设置环形消防车道,确有困难时,应沿建筑物的两个长边设置消防车道。
《建筑防火通用规范》GB55037-2022“沿建筑的两条长边设置消防车道”取代“环形消防车”的规定:
3.4.2 下列建筑应至少沿建筑的两条长边设置消防车道:
1 高层厂房,占地面积大于3000m²的单、多层甲、乙、丙类厂房;
2 占地面积大于1500m²的乙、丙类仓库;
3 飞机库。
3.4.3 除受环境地理条件限制只能设置1条消防车道的公共建筑外,其他高层公共建筑和占地面积大于3000m²的其他单、多层公共建筑应至少沿建筑的两条长边设置消防车道。住宅建筑应至少沿建筑的一条长边设置消防车道。当建筑仅设置1条消防车道时,该消防车道应位于建筑的消防车登高操作场地一侧。
解读:
1、新规把“应设置环形消防车道”改为了“应至少沿建筑的两条长边设置消防车道”,相比老规范有所放宽;
2、新规要求住宅建筑不论多层还是高层,均应至少沿建筑的一条长边设置消防车道,这条对于多层住宅项目影响较大。
新旧规范条文详情如下:
《建筑设计防火规范》GB 50016-2014(2018年版)关于消防车道的规定:
7.1.8 消防车道应符合下列要求:
1 车道的净宽度和净空高度均不应小于4.0m;
2 转弯半径应满足消防车转弯的要求;
3 消防车道与建筑之间不应设置妨碍消防车操作的树木、架空管线等障碍物;
4 消防车道靠建筑外墙一侧的边缘距离建筑外墙不宜小于5m;
5 消防车道的坡度不宜大于8%。
7.1.9 环形消防车道至少应有两处与其他车道连通。尽头式消防车道应设置回车道或回车场,回车场的面积不应小于12m×12m;对于高层建筑,不宜小于15m×15m;供重型消防车使用时,不宜小于18m×18m。
消防车道的路面、救援操作场地、消防车道和救援操作场地下面的管道和暗沟等,应能承受重型消防车的压力。
消防车道可利用城乡、厂区道路等,但该道路应满足消防车通行、转弯和停靠的要求。
《建筑防火通用规范》GB55037-2022关于消防车道的规定:
3.4.5 消防车道或兼作消防车道的道路应符合下列规定:
1 道路的净宽度和净空高度应满足消防车安全、快速通行的要求;
2 转弯半径应满足消防车转弯的要求;
3 路面及其下面的建筑结构、管道、管沟等,应满足承受消防车满载时压力的要求;
4 坡度应满足消防车满载时正常通行的要求,且不应大于10%,兼作消防救援场地的消防车道,坡度尚应满足消防车停靠和消防救援作业的要求;
5 消防车道与建筑外墙的水平距离应满足消防车安全通行的要求,位于建筑消防扑救面一侧兼作消防救援场地的消防车道应满足消防救援作业的要求;
6 长度大于40m的尽头式消防车道应设置满足消防车回转要求的场地或道路;
7 消防车道与建筑消防扑救面之间不应有妨碍消防车操作的障碍物,不应有影响消防车安全作业的架空高压电线。
解读:
1、新规把消防车道的坡度由“不宜大于8%”改为“不应大于10%”,相比老规范有所放宽;
2、新规把消防车道长度放宽到大于40m时,尽头式消防车道应设置回车道或回车场。

现批准《建筑防火通用规范》为国家标准,编号为GB 55037-2022,自2023年6月1日起实施。本规范为强制性工程建设规范,全部条文必须严格执行。现行工程建设标准中有关规定与本规范不一致的,以本规范的规定为准。同时废止下列工程建设标准相关强制性条文:
一、《建筑设计防火规范》GB 50016-2014(2018年版)第3.2.2、3.2.3、3.2.4、3.2.7、3.2.9、3.2.15、3.3.1、3.3.2、3.3.4、3.3.5、3.3.6(2)、3.3.8、3.3.9、3.4.1、3.4.2、3.4.4、3.4.9、3.5.1、3.5.2、3.6.2、3.6.6、3.6.8、3.6.11、3.6.12、3.7.2、3.7.3、3.7.6、3.8.2、3.8.3、3.8.7、4.1.2、4.1.3、4.2.1、4.2.2、4.2.3、4.2.5(3、4、5、6)、4.3.1、4.3.2、4.3.3、4.3.8、4.4.1、4.4.2、4.4.5、5.1.3、5.1.3A、5.1.4、5.2.2、5.2.6、5.3.1、5.3.2、5.3.4、5.3.5、5.4.2、5.4.3、5.4.4(1、2、3、4)、5.4.4B、5.4.5、5.4.6、5.4.9(1、4、5、6)、5.4.10(1、2)、5.4.11、5.4.12、5.4.13(2、3、4、5、6)、5.4.15(1、2)、5.4.17(1、2、3、4、5)、5.5.8、5.5.12、5.5.13、5.5.15、5.5.16(1)、5.5.17、5.5.18、5.5.21(1、2、3、4)、5.5.23、5.5.24、5.5.25、5.5.26、5.5.29、5.5.30、5.5.31、6.1.1、6.1.2、6.1.5、6.1.7、6.2.2、6.2.4、6.2.5、6.2.6、6.2.7、6.2.9(1、2、3)、6.3.5、6.4.1(2、3、4、5、6)、6.4.2、6.4.3(1、3、4、5、6)、6.4.4、6.4.5、6.4.10、6.4.11、6.6.2、6.7.2、6.7.4、6.7.4A、6.7.5、6.7.6、7.1.2、7.1.3、7.1.8(1、2、3)、7.2.1、7.2.2(1、2、3)、7.2.3、7.2.4、7.3.1、7.3.2、7.3.5(2、3、4)、7.3.6、8.1.2、8.1.3、8.1.6、8.1.7(1、3、4)、8.1.8、8.2.1、8.3.1、8.3.2、8.3.3、8.3.4、8.3.5、8.3.7、8.3.8、8.3.9、8.3.10、8.4.1、8.4.3、8.5.1、8.5.2、8.5.3、8.5.4、9.1.2、9.1.3、9.1.4、9.2.2、9.2.3、9.3.2、9.3.5、9.3.8、9.3.9、9.3.11、9.3.16、10.1.1、10.1.2、10.1.5、10.1.6、10.1.8、10.1.10(1、2)、10.2.1、10.2.4、10.3.1、10.3.2、10.3.3、11.0.3、11.0.4、11.0.7(2、3、4)、11.0.9、11.0.10、12.1.3、12.1.4、12.3.1、12.5.1、12.5.4条(款)。
二、《农村防火规范》GB 50039-2010第1.0.4、3.0.2、3.0.4、3.0.9、3.0.13、5.0.5、5.0.11、5.0.13、6.1.12、6.2.1(2)、6.2.2(3)、6.3.2(1、4)、6.4.1、6.4.2、6.4.3条(款)。
三、《汽车库、修车库、停车场设计防火规范》GB 50067-2014第3.0.2、3.0.3、4.1.3、4.2.1、4.2.4、4.2.5、4.3.1、5.1.1、5.1.3、5.1.4、5.1.5、5.2.1、5.3.1、5.3.2、6.0.1、6.0.3、6.0.6、6.0.9、7.1.4、7.1.5、7.1.8、7.1.15、7.2.1、8.2.1、9.0.7条。
四、《人民防空工程设计防火规范》GB 50098-2009第3.1.2、3.1.6(1、2)、3.1.10、4.1.1(5)、4.1.6、4.3.3、4.3.4、4.4.2(1、2、4、5)、5.2.1、6.1.1、6.4.1、6.5.2、7.2.6、7.8.1、8.1.2、8.1.5(1、2)、8.1.6、8.2.6条(款)。
五、《石油化工企业设计防火标准》GB 50160-2008(2018年版)第4.1.6、4.1.8、4.1.9、4.2.12、4.4.6、5.1.3、5.2.1、5.2.7、5.2.16、5.2.18(2、3、5)、5.3.3(1、2)、5.3.4、5.5.1、5.5.2、5.5.12、5.5.13、5.5.14、5.5.17、5.5.21(1、2)、5.6.1、6.2.6(1、2、3、4)、6.2.8、6.3.2(1、2、4)、6.3.3、6.4.1(2、3)、6.4.2(6)、6.4.3(1、2)、6.4.4(1)、6.5.1(2)、6.6.3、6.6.5、7.1.4、7.2.2、7.2.16、7.3.3、8.3.1、8.3.8、8.4.5(1)、8.7.2(1、2)、8.10.1、8.10.4(1、2、3)、8.12.1、8.12.2(1)、9.1.4、9.2.3(1)、9.3.1条(款)。
六、《石油天然气工程设计防火规范》GB 50183-2004第3.1.1(1、2、3)、3.2.2、3.2.3、4.0.4、5.1.8(4)、5.2.1、5.2.2、5.2.3、5.2.4、5.3.1、6.1.1、6.4.1、6.4.8、6.5.7、6.5.8、6.7.1、6.8.7、7.3.2、7.3.3、8.3.1、8.4.2、8.4.3、8.4.5、8.4.6、8.4.7、8.4.8、8.5.4、8.5.6、8.6.1、9.1.1、9.2.2、9.2.3、10.2.2条(款)。
七、《建筑内部装修设计防火规范》GB 50222-2017第4.0.1、4.0.2、4.0.3、4.0.4、4.0.5、4.0.6、4.0.8、4.0.9、4.0.10、4.0.11、4.0.12、4.0.13、4.0.14、5.1.1、5.2.1、5.3.1、6.0.1、6.0.5条。
八、《火力发电厂与变电站设计防火标准》GB 50229-2019第3.0.1、3.0.9、4.0.15、5.1.1、5.1.2、5.1.3、5.2.5、5.3.7、6.2.4、6.4.8、6.4.17、6.5.2(1、2、3、4、9)、6.7.3、6.7.6、6.8.4、6.8.7、6.8.8、6.8.11、6.8.12、7.1.4、7.3.1、7.5.3、7.6.4、7.13.7、8.1.2、9.1.1、9.1.2、9.1.4、9.1.5、9.2.1、10.1.1、10.2.1、10.2.2、10.5.3、11.1.1、11.1.5、11.1.7、11.2.8、11.2.9、11.5.11、11.5.17、11.6.1、11.6.2、11.7.1(1、2、3、4)条(款)。
九、《消防通信指挥系统设计规范》GB 50313-2013第4.1.1(1、2、3、5)、4.2.1(1、2、3)、4.2.2(1)、4.3.1(1、5、6、7)、4.4.3(1、2、4、5)、5.11.1(1)、5.11.2(3、4)条(款)。
十、《飞机库设计防火规范》GB 50284-2008第3.0.2、3.0.3、4.1.4、4.2.2、4.3.1、5.0.1、5.0.2、5.0.5、5.0.8、9.1.1、9.1.2、9.2.1、9.2.2、9.2.3、9.3.1、9.3.4(1、2)、9.3.6、9.4.2、9.4.3、9.5.4条(款)。
十一、《储罐区防火堤设计规范》GB 50351-2014第3.1.2、3.1.7条。
十二、《建筑内部装修防火施工及验收规范》GB 50354-2005第2.0.4、2.0.5、2.0.6、2.0.7、2.0.8、3.0.4、4.0.4、5.0.4、6.0.4、7.0.4、8.0.2、8.0.6条。
十三、《煤矿井下消防、洒水设计规范》GB 50383-2016第3.1.1、3.1.2(2、4、5)、4.2.3(1)、4.2.4、5.1.3、5.2.1、5.2.2(1、2、3)、5.2.3、5.2.6、5.4.1、5.4.3、6.1.1、6.3.1、9.1.1(3)、9.3.2、10.0.9条(款)。
十四、《消防通信指挥系统施工及验收规范》GB 50401-2007第4.1.1、4.7.2条。
十五、《钢铁冶金企业设计防火标准》GB 50414-2018第4.3.3、4.3.4、5.2.1、5.3.1、6.1.6、6.4.1(3)、6.7.3、6.7.6、6.10.3、6.13.1、9.0.5、10.5.4条(款)。
十六、《纺织工程设计防火规范》GB 50565-2010第4.1.4、4.1.7、4.2.10、5.1.3、5.1.4、5.1.5、5.1.6、5.1.8、5.2.1、5.2.2、5.2.5、5.2.9、5.2.12、5.4.2、6.1.1、6.2.2、6.4.1、6.5.2、6.6.2(1)、7.3.1、7.4.1、7.4.3(2)、7.5.1(1、3、4)、7.5.2、7.5.3、8.0.3、9.1.1(1)、9.2.3、9.2.4、9.2.10(1)、9.2.13、10.1.3(1、2)、10.1.4、10.1.6(2、3)、10.1.7、10.1.8、10.2.1条(款)。
十七、《有色金属工程设计防火规范》GB 50630-2010第4.2.3(2)、4.5.5(7、9、11)、4.5.6(1、2)、4.6.5(1、2、3)、4.6.6(3、5)、4.8.7、5.3.1、5.3.4(2)、6.2.2、8.4.2、10.3.6、10.4.3条(款)。
十八、《酒厂设计防火规范》GB 50694-2011第3.0.1、4.1.4、4.1.5、4.1.6、4.1.9、4.1.11、4.2.1、4.2.2、4.3.3、5.0.1、5.0.11、6.1.1、6.1.2、6.1.3、6.1.4、6.1.6、6.1.8、6.1.11、6.2.1、6.2.2、6.2.3、7.1.1、7.3.3、8.0.1、8.0.2、8.0.5、8.0.6、8.0.7、9.1.3、9.1.5、9.1.7、9.1.8条。
十九、《建设工程施工现场消防安全技术规范》GB 50720-2011第3.2.1、4.2.1(1)、4.2.2(1)、4.3.3、5.1.4、5.3.5、5.3.6、5.3.9、6.2.1、6.2.3、6.3.1(3、5、9)、6.3.3(1)条(款)。
二十、《核电厂常规岛设计防火规范》GB 50745-2012第3.0.1、5.1.1、5.1.5、5.3.2、6.3.2、7.1.2、7.2.1、7.3.3、7.5.5、8.1.1、8.1.6、8.2.15、8.4.4条。
二十一、《水电工程设计防火规范》GB 50872-2014第3.0.3、5.1.2、5.1.3、5.2.1、6.1.2、6.4.1、7.0.4、8.0.3、8.0.5、9.0.7、10.0.9、11.2.2、11.2.5、11.3.1、11.3.2、12.1.1、12.1.3、12.1.10、12.1.11、12.2.1、12.2.2、12.3.1、12.3.2(1)、13.1.1、13.1.2、13.2.1条(款)。
二十二、《防火卷帘、防火门、防火窗施工及验收规范》GB 50877-2014第3.0.7、4.1.1、4.2.1、4.3.1、4.4.1、5.1.2、5.2.9、7.1.1条。
二十三、《水利工程设计防火规范》GB 50987-2014第4.1.1、4.1.2、6.1.3、6.1.4、10.1.2条。
二十四、《城市消防站设计规范》GB 51054-2014第3.0.9、4.1.7、4.2.2、4.2.8、4.2.9(8、9)、4.15.2、5.1.10(3、6)、6.5.4条(款)。
二十五、《煤炭矿井设计防火规范》GB 51078-2015第3.1.1、3.1.3、3.1.4(1、2)、3.2.1(2)、3.2.4(2)、3.3.3(3)、4.1.2(1)、4.3.1(1、2)、5.2.1条(款)。
二十六、《城市消防规划规范》GB 51080-2015第4.1.5条。
二十七、《民用机场航站楼设计防火规范》GB 51236-2017第3.2.1、3.3.9、3.3.10、3.4.1、3.4.8、3.5.5、3.5.6、3.5.7条。
二十八、《建筑钢结构防火技术规范》GB 51249-2017第3.1.1、3.1.2、3.1.3、3.2.1条。
二十九、《精细化工企业工程设计防火标准》GB 51283-2020第4.1.5、4.2.9、4.3.2、4.3.3、5.1.6、5.3.3(1、2)、5.5.1、5.5.2、6.4.1(1)、6.4.2(1)、7.1.4、7.2.2、7.3.4(1、2、3)、8.1.2、10.1.1、10.2.5条(款)。
三十、《地铁设计防火标准》GB 51298-2018第4.1.1、4.1.4、4.1.5、5.1.1、5.1.4、5.1.11、5.4.2、5.4.3、5.5.5、8.4.7、9.5.4、11.1.1、11.1.5条。
三十一、《灾区过渡安置点防火标准》GB 51324-2019第3.0.2、4.1.2、5.1.3、5.2.4、5.2.5、5.2.9、5.3.1、5.3.6、5.3.7条。
三十二、《煤化工工程设计防火标准》GB 51428-2021第4.1.5、4.1.6、4.2.5、5.1.1、6.3.8、7.1.6、7.2.2、7.2.3、7.2.18、8.0.1、8.0.6、8.0.7、8.0.8、9.7.1、10.1.3、10.2.3、10.3.5(5)条(款)。
本规范在住房和城乡建设部门户网站(www.mohurd.gov.cn)公开,并由住房和城乡建设部标准定额研究所组织中国计划出版社有限公司出版发行。
住房和城乡建设
2022年12月27日
▲上下滑动查看全部
标准全文下载:建筑防火通用规范
截至目前,住建部已经发布37本全文强制性工程建设规范(GB55001~55037),其中1本为征求意见稿,以下为37本规范汇总,点击可查看并下载电子版。
| 国家标准-全文强制性规范(按编号倒序) | ||
| 点击文件可查看并下载 | ||
| 序号 | 文件名称 | 实施日期 |
| 01 |
|
2023年6月1日 |
| 02 | 《消防设施通用规范》 GB 55036-2022 |
2023年3月1日 |
| 03 | 《住宅项目规范》 GB 55XXX - 2022 |
征求意见 |
| 04 | 《建筑与市政施工现场安全卫生与职业健康通用规范》 GB 55034-2022 |
2023年6月1日 |
| 05 | 《城市轨道交通工程项目规范》 GB 55033-2022 |
2023年3月1日 |
| 06 | 《建筑与市政工程施工质量控制通用规范》 GB 55032-2022 |
2023年3月1日 |
| 07 | 《民用建筑通用规范》 GB 55031-2022 |
2023年3月1日 |
| 08 |
|
2023年4月1日 |
| 09 |
GB 55029-2022 |
2022年10月1日 |
| 10 | 《特殊设施工程项目规范》 GB 55028-2022 |
2022年10月1日 |
| 11 | 《城乡排水工程项目规范》 GB 55027-2022 |
2022年10月1日 |
| 12 | 《城市给水工程项目规范》 GB 55026-2022 |
2022年10月1日 |
| 13 | 《宿舍、旅馆建筑项目规范》 GB 55025-2022 |
2022年10月1日 |
| 14 | 《建筑电气与智能化通用规范》 GB 55024-2022 |
2022年10月1日 |
| 15 | 《施工脚手架通用规范》 GB 55023-2022 |
2022年10月1日 |
| 16 | 《既有建筑维护与改造通用规范》 GB 55022-2021 |
2022年4月1日 |
| 17 |
GB 55021-2021 |
2022年4月1日 |
| 18 |
GB 55020-2021 |
2022年4月1日 |
| 19 |
GB 55019-2021 |
2022年4月1日 |
| 20 | 《工程测量通用规范》 GB 55018-2021 |
2022年4月1日 |
| 21 | 《工程勘察通用规范》 GB 55017-2021 |
2022年4月1日 |
| 22 | 《建筑环境通用规范》 GB 55016-2021 |
2022年4月1日 |
| 23 | 《建筑节能与可再生能源利用通用规范》 GB 55015-2021 |
2022年4月1日 |
| 24 | 《园林绿化工程项目规范》 GB 55014-2021 |
2022年1月1日 |
| 25 | 《市容环卫工程项目规范》 GB 55013-2021 |
2022年1月1日 |
| 26 | 《生活垃圾处理处置工程项目规范》 GB 55012-2021 |
2022年1月1日 |
| 27 | 《城市道路交通工程项目规范》 GB 55011-2021 |
2022年1月1日 |
| 28 | 《供热工程项目规范》 GB 55010-2021 |
2022年1月1日 |
| 29 | 《燃气工程项目规范》 GB55009-2021 |
2022年1月1日 |
| 30 | 《混凝土结构通用规范》 GB 55008-2021 |
2022年4月1日 |
| 31 | 《砌体结构通用规范》 GB55007-2021 |
2022年1月1日 |
| 32 | 《钢结构通用规范》 GB 55006-2021 |
2022年1月1日 |
| 33 | 《木结构通用规范》 GB55005-2021 |
2022年1月1日 |
| 34 | 《组合结构通用规范》 GB55004-2021 |
2022年1月1日 |
| 35 | 《建筑与市政地基基础通用规范》 GB55003-2021 |
2022年1月1日 |
| 36 | 《建筑与市政工程抗震通用规范》 GB55002-2021 |
2022年1月1日 |
| 37 | 《工程结构通用规范》 GB 55001-2021 |
2022年1月1日 |
— END —
声明:转载此文是出于传递更多信息之目的,不为商业用途。文字和图片版权归原作者所有,若有来源标注错误或侵犯了您的合法权益,请作者与我们联系,我们将及时更正、除,谢谢。
| 2022年全国各省建企中标100强 | |||
| 吉林 | 辽宁 | 黑龙江 | 河北 |
| 北京 | 天津 | 山东 |
山西 |
| 陕西 | 内蒙古 | 甘肃 | 宁夏 |
| 青海 | 新疆 | 西藏 | 河南 |
| 江苏 | 浙江 | 上海 | 安徽 |
| 福建 | 江西 |
湖北 | 湖南 |
| 重庆 | 四川 | 云南 | 贵州 |
| 广西 | 广东 | 海南 | 全国 |
注:全国(未计入港澳台地区)各省建筑施工企业年度百强榜,蓝色为已经发布的省份,点击相关省份(市)即可直接查看。 |
|||
▼关注建筑业观察,获取全国最新建筑政策。

立即关注!

立即关注!





































































