
▎来源:山东省人民政府,整理:度川管理研究部,转载请注明!

《山东省国土空间规划(2021—2035年)》已经国务院批复同意。
1月8日,山东省人民政府正式发布关于印发《山东省国土空间规划(2021—2035年)》的通知。
本规划范围为山东省行政辖区内的全部国土空间,包括陆域国土和省管辖海域。规划期限为2021-2035年,近期至2025年,远景展望至2050年。
未来建设方向
构建综合立体交通网主骨架。贯彻落实《国家综合立体交通网规划纲要》,加快交通强国山东示范区建设,统筹融合铁路、公路、水路、航空等交通基础设施网络。
1.鲁北通道,起自东营,经滨州、济南,至德州,横贯全省北部,是环渤海地区重要通道。
2.济青通道,起自青岛,经潍坊、淄博、济南,至聊城,是国家京藏走廊青岛、济南、石家庄、太原、银川、西宁、拉萨路径的组成部分,横贯全省中部,东向对接21世纪海上丝绸之路,西向连通华北地区,并延伸至西部腹地,是全省经济社会发展的主轴。
3.鲁中通道,起自青岛,经潍坊、淄博、济南、泰安,至聊城,是全省连接中原经济区的重要通道,是晋中、西北地区重要的出海通道。
4.鲁南通道,起自日照,经临沂、枣庄、济宁,至菏泽,横贯全省南部,对外连接淮河生态经济带和中原经济区,是连通黄河流域和沿海港口的重要通道。“
1.沿海通道,起自滨州,经东营、潍坊、烟台、威海、青岛,至日照,是国家京哈走廊沈阳经大连至青岛支线、京津冀-长三角主轴天津港、上海港沿海海上路径的组成部分,串联海洋强省建设主阵地,是连接京津冀、长三角和东北地区的重要通道。
2.京沪辅助通道,起自滨州,经东营、潍坊、日照,至临沂,是国家京津冀-长三角主轴北京、天津、潍坊、淮安、上海路径的组成部分,是全省北连京津冀、南通长三角的重要通道。
3.滨临通道,起自滨州,经淄博、莱芜,至临沂,纵贯全省中部,对外连接京津冀和长三角地区,是华北、华东沿海地区南北纵向的重要通道。
4.京沪通道,起自德州,经济南、泰安、济宁,至枣庄,是国家京津冀-长三角主轴北京、天津、沧州、济南、蚌埠、上海路径的组成部分,纵贯全省中西部,是与京津冀、长三角连通的主要通道。
5.京九通道,起自德州,经聊城、济宁,至菏泽,是国家京津冀-粤港澳主轴北京、雄安、衡水、阜阳、九江、赣州、香港(澳门)路径的组成部分,纵贯全省西部,连接京津冀和粤港澳大湾区,是全省西部地区连通南北的重要通道。
沿黄达海通道,起自东营,经滨州、淄博、济南、德州、聊城、泰安、济宁,至菏泽,连通中原城市群,是黄河流域生态保护和高质量发展的重要支撑。
纵一:青荣城际铁路、青盐铁路、渤海海峡跨海通道、莱阳至蓬莱铁路
纵二:青岛至平度至莱州铁路、青岛至日照至盐城高铁
纵三:京沪高铁辅助通道天津至潍坊段、潍坊至宿迁段、日照至京沪高铁辅助通道
纵四:滨州(东营)至淄博至莱芜至临沂铁路、临沂至连云港铁路、淄博至东营铁路、济南至莱芜高铁
纵五:石济客专、济枣高铁、枣庄至新沂(徐州)铁路、济南至京沪高铁辅助通道联络线济南至商河段
纵六:京沪高铁、德州至沧州铁路、京沪新技术展望铁路
纵七:济南至济宁铁路、济宁至徐州铁路、梁山至济宁至商丘(徐州)铁路
纵八:京雄商高铁山东段、德州至聊城铁路
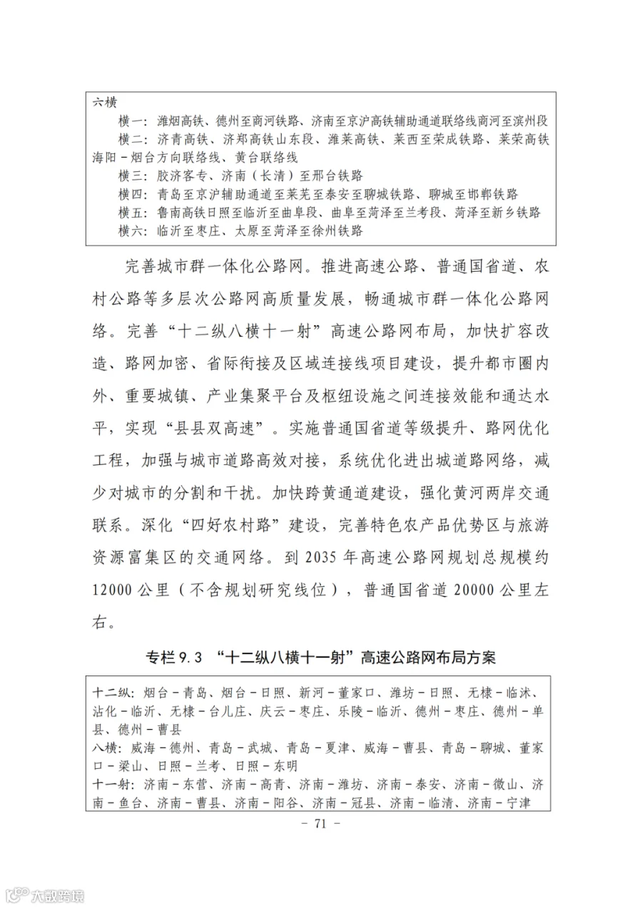
横一:潍烟高铁、德州至商河铁路、济南至京沪高铁辅助通道联络线商河至滨州段
横二:济青高铁、济郑高铁山东段、潍莱高铁、莱西至荣成铁路、莱荣高铁海阳-烟台方向联络线、黄台联络线
横三:胶济客专、济南(长清)至邢台铁路
横四:青岛至京沪辅助通道至莱芜至泰安至聊城铁路、聊城至邯郸铁路
横五:鲁南高铁日照至临沂至曲阜段、曲阜至菏泽至兰考段、菏泽至新乡铁路
横六:临沂至枣庄、太原至菏泽至徐州铁路
十二纵:烟台-青岛、烟台-日照、新河-董家口、潍坊-日照、无棣-临沭、沾化-临沂、无棣-台儿庄、庆云-枣庄、乐陵-临沂、德州-枣庄、德州-单县、德州-曹县
八横:威海-德州、青岛-武城、青岛-夏津、威海-曹县、青岛-聊城、董家口-梁山、日照-兰考、日照-东明十一射:济南-东营、济南-高青、济南-潍坊、济南-泰安、济南-微山、济南-鱼台、济南-曹县、济南-阳谷、济南-冠县、济南-临清、济南-宁津
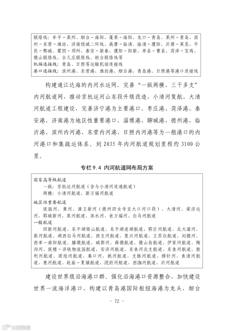
联络线:牟平-莱州、烟台-海阳、蓬莱-海阳、龙口-青岛、莱州-青岛、滨州-东营-潍坊、济南绕城二环线、高唐-临清、临清-濮阳、沂源-莱芜、平邑-鄄城、蒙阴-邳州、泰安-新泰、濮阳-阳新、单县-曹县、菏泽-宝鸡、微山联络线、台儿庄联络线、桓台联络线等
机场连接线:青岛、日照等运输机场连接线
港口连接线:滨州港、东营港、潍坊港、烟台港、青岛港、日照港等港口连接线
打造新亚欧大陆桥、中蒙俄、中尼印、中国-中南半岛、孟中印缅等5条陆路国际运输通道。
完善日韩、跨太平洋至美洲、经东南亚至大洋洲、经东南亚和南亚跨印度洋至欧洲和非洲、跨北冰洋的冰上丝绸之路等5条海上国际运输通道。
加密日韩、拓展欧美国际民航直航航线,探索开通至共建“一带一路”国家直达航线,打造日韩、东南亚、欧洲、美洲、澳洲5大优势空路航线组群。
一纵:京杭运河航道(含与小清河连通航道)
两横:小清河航道、新万福河航道
徒骇河、黄河、漳卫新河(德州四女寺至大口河口段)、大清河、梁济运河、郓城新河、泉河航道、洙水河、老万福河、白马河航道
四新河航道、东平湖银山航道、东平湖老湖航道、郓巨河航道、北大溜河、蔡河航道、湖西白马河航道、西支河航道、复兴河航道、王苏白航道、刘楼河、西单-南阳航道、滕微航道、城郭河、薛微航道、微山岛航道、伊家河航道、陶沟河、侯楼-济铁物流园航道、安济河航道、东鱼河北支航道、东鱼河航道、胜利河航道、团结河航道、秦口河、挑河航道、支脉河航道、绣针河、鱼清河航道、惠河航道、赵庙-夏镇航道、洸府河航道、西泇河航道、沂河航道
构建以青岛港国际枢纽海港为龙头,烟台港、日照港为两翼,威海港、滨州港、东营港、潍坊港为补充的山东半岛“三主四辅”现代化世界级港口群,打造东北亚国际航运枢纽。
优化港口功能,合理布局沿海港口集装箱、煤炭、原油、散粮、进口铁矿石、邮轮、液化天然气(LNG)、商品汽车、滚装、铝矾土等主要货类运输系统重要港址。
增强港口供给能力,加强新港区建设,加快老港区功能调整和升级改造。提升港口智慧绿色水平。
重点提升完善济南、青岛、烟台、临沂机场的枢纽功能,推进济南机场二期、胶东国际机场二期、烟台机场二期、临沂机场、日照机场、菏泽机场二期等扩建工程,实施潍坊、济宁、威海机场迁建。
有序推进聊城、枣庄、淄博、滨州等新机场建设,研究布局泰安机场,按照国家部署开展德州机场前期研究。
加快通用机场建设,构建涵盖医疗救护、应急救援、航空旅游、飞行培训、农林作业、城市管理等功能的通用航空服务网络。
加快建设枢纽城市、枢纽港站,构建多层级、一体化综合交通枢纽系统,打造东北亚乃至“一带一路”的综合交通枢纽。
加快推进青岛国际性综合交通枢纽城市建设,努力培育济南国际性综合交通枢纽城市.
加快建设和培育烟台、潍坊、临沂、菏泽等全国性综合交通枢纽城市,积极建设10个地区性综合交通枢纽城市。
加快国际性、全国性枢纽港站建设,打造一批地区性综合交通枢纽港站。
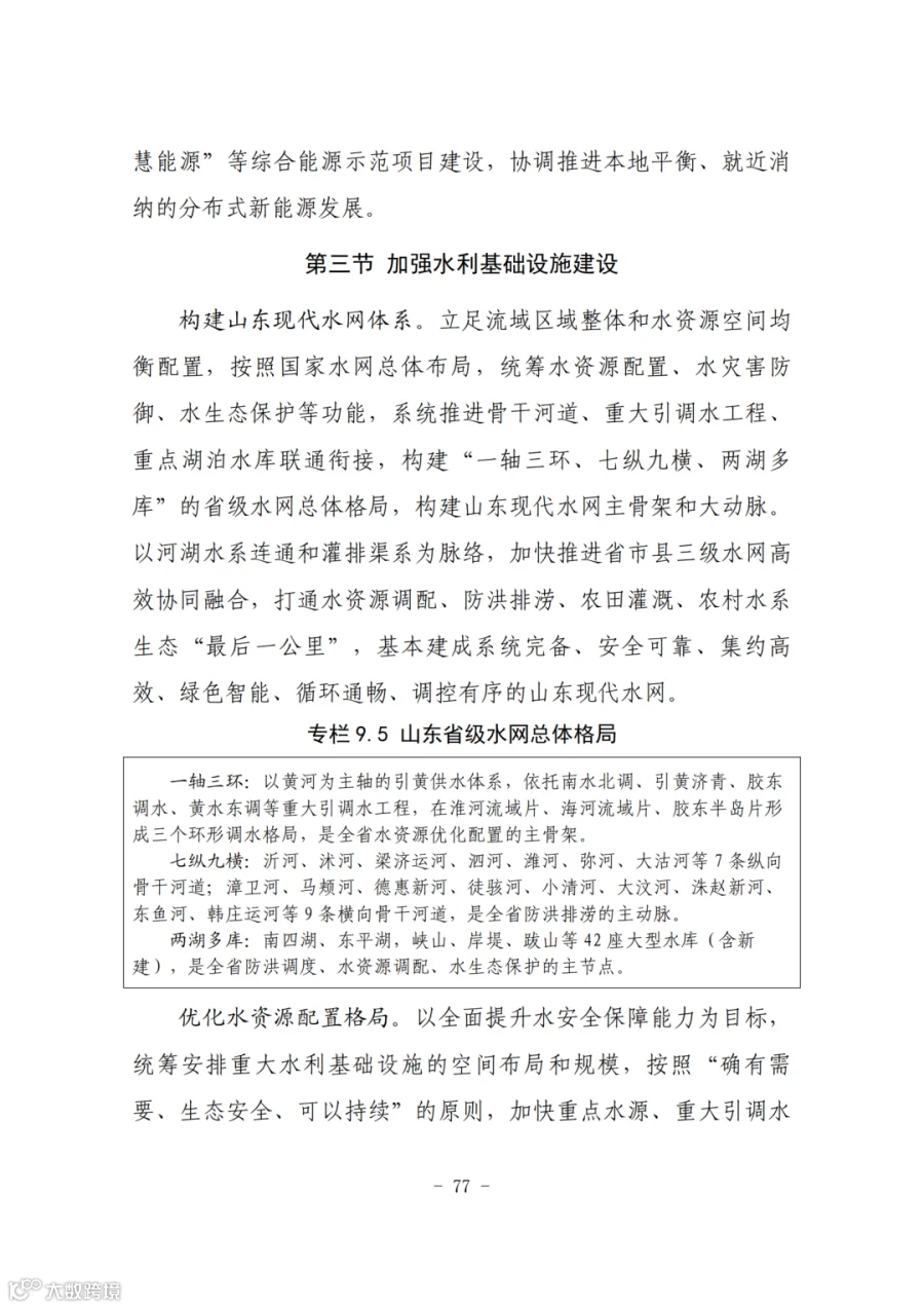
一轴三环:以黄河为主轴的引黄供水体系,依托南水北调、引黄济青、胶东调水、黄水东调等重大引调水工程,在淮河流域片、海河流域片、胶东半岛片形成三个环形调水格局,是全省水资源优化配置的主骨架。
七纵九横:沂河、沭河、梁济运河、泗河、潍河、弥河、大沽河等7条纵向骨干河道;漳卫河、马颊河、德惠新河、徒骇河、小清河、大汶河、洙赵新河、东鱼河、韩庄运河等9条横向骨干河道,是全省防洪排涝的主动脉。
两湖多库:南四湖、东平湖,峡山、岸堤、跋山等42座大型水库(含新建),是全省防洪调度、水资源调配、水生态保护的主节点。
重点水源:老岚、官路、太平、双堠、长会口、黄山等大型水库,洪源、白云、银麦等中小型水库,留格、平畅河、母猪河、黄垒河、傅疃河等地下水库。尼山、岩马、王屋、杨家横、杏林等大中型水库增容,砖舍拦河闸等河道拦蓄工程。
重大引调水:南水北调东线后续工程,沂沭河雨洪资源利用工程,南四湖水资源利用工程。
区域引调水工程:济南市东部四库连通、烟台市水系连通、威海市河库水系连通、临沂市中心城区水系连通、德州市水系连通、枣庄市两库四河水系连通、菏泽市水系连通及水资源综合开发利用等区域水网工程,黄河下游引黄涵闸改建工程。
重大调蓄工程:南四湖退圩还湖工程、东平湖清淤增容工程。
引黄灌区农业节水工程:大型灌区续建配套与现代化改造工程,重点中型灌区续建配套与节水改造工程,新建刘家道口灌区等大中型灌区工程,农村水系综合整治工程,农村供水保障工程,水系连通及水美乡村建设等。
稳步推进鲁西国家煤炭基地建设,提升胜利油田、渤海油气资源勘探开发和清洁低碳生产水平,加强油气开发与新能源融合发展,推动省内能源资源增储稳产。
加快布局省外能源基地,积极参与海外资源采购。
统筹能源应急保障设施布局,围绕能源消费中心、铁路交通枢纽、主要中转港口建设一批煤炭、油气储备基地及配套物流储配园区。
支持日照、烟台、东营、滨州等原油码头建设,青岛港、烟台港等沿海LNG接收站及配套储罐和济南、淄博、枣庄、泰安、济宁、德州等内陆LNG储配设施建设,保障全省能源安全。
深入推进能源革命。因地制宜综合利用海域、沿海滩涂地、废弃坑塘水面、采煤沉陷区等发展光伏发电,重点打造鲁西南采煤沉陷区及黄河故道、鲁北盐碱滩涂地等规模化风电光伏基地。
科学布局陆上风电,加快推进海上风电基地建设,推动“风光同场”海上清洁能源开发,打造千万千瓦级深远海海上风电基地。
在确保绝对安全的前提下在胶东半岛有序发展核电,做好核电建设与丁字湾等生态保护红线区域管控政策的衔接,推动自主先进核电堆型规模化发展,拓展供热、海水淡化等综合利用。
培育壮大氢能产业,推进可再生能源制氢和低谷电力制氢试点示范。推动抽水蓄能电站建设,加大生物质能、地热能、海洋能等可再生能源开发利用力度,建设一批新型多元储能基地。
支持新能源微电网、能源物联网、“互联网+智慧能源”等综合能源示范项目建设,协调推进本地平衡、就近消纳的分布式新能源发展。
适度超前布局新一代通信技术、人工智能、数据中心等新型基础设施,构建泛在链接、高效协同、全域感知、智能融合的信息基础设施体系。
有序推进5G、6G等网络建设,发展第五代超高速光纤网络,加快基于IPv6的下一代互联网部署,建设国家级互联网骨干直联点。
推进数据中心绿色高质量发展,打造“2+5+N”的全省一体化大数据中心体系。
加强中心云建设,布局新一代高性能计算设施和大数据处理平台,建设济南、青岛国家E级超算中心。
建设济南国家量子保密通信产业基地,推动国际通信业务出入口局落户青岛、中国邮政国际交换局落户济宁。
依托济南、青岛、潍坊等市的物联网产业基地,建设物联网公共服务平台,推动“万物互联”。
加快建设国家级山东半岛工业互联网示范区,优先在数字经济园区、智慧化工园区、现代产业集聚区建设低时延、高可靠、广覆盖的网络基础设施。
实施交通、能源、市政等传统基础设施数字化改造。
加快建设时空信息、北斗定位导航服务等重要新型基础设施。
综合运用实景三维、建筑信息模型(BIM)、城市信息模型(CIM)等现代化信息技术,构建城镇运行数据底图。
基于“三区三线”构建国土空间新格局
结合农业、生态、城镇等功能空间优化方向,完善主体功能区布局。
农产品主产区县(市、区)共52个,全部为国家级,主要位于鲁北、鲁西南、鲁西北、胶莱、沂沭、淄潍等平原地区,是黄淮海平原国家农产品主产区的重要组成部分,保障粮食安全和农产品供给的重要区域。
重点生态功能区县(市、区)共17个,其中国家级14个、省级3个,主要位于泰山、沂蒙山、昆嵛山、黄河三角洲、南四湖等地区,是保障生态安全、维护生态系统服务功能、提高生态产品供给能力的重要区域。
城市化地区县(市、区)共67个,其中国家级49个、省级18个,主要集中在济南、青岛都市圈的核心区域,设区市市辖区,以及胶济、京沪等重要交通廊道和枢纽地区,是绿色低碳高质量发展的主要动力源、区域协调发展的重要支撑点。
加快构建“一群两心三圈”区域布局,以济南、青岛为省域双中心,以烟台、临沂等大城市为区域副中心,推动形成多中心、网络化的城市群结构。

以建设现代化国际化大都市为统领,全面提升济南、青岛辐射带动作用。
省市一体推动济南新旧动能转换起步区成形起势、打造黄河流域生态保护和高质量发展引领示范区。
支持青岛建设引领型现代海洋城市,增强国际门户枢纽功能,打造沿海现代化建设示范带。
培育发展济南、青岛现代化都市圈,引领省会经济圈、胶东经济圈一体发展,大力推动鲁南经济圈转型跨越,促进三大经济圈协同发展,形成功能互补、高效协作的城市群一体化发展格局,在黄河流域生态保护和高质量发展中发挥龙头作用。

在全省范围内构建“一群双核、两屏三带、三区九田”的国土空间开发保护总体格局。
以济南、青岛为核心,建成具有全球影响力的山东半岛城市群,形成“一群双核”城镇空间布局。
筑牢鲁中南山地丘陵、鲁东低山丘陵生态屏障,保育沿黄、沿海、沿大运河生态带,构筑以“两屏三带”为重点的生态安全格局。
建设莱州湾、威海、日照海域三大海洋渔业集中发展区,重点保护鲁北、鲁西北、鲁西南、汶泗、湖东、沂沭、鲁东南、胶莱、淄潍九大农田集中区,打造“三区九田”农业空间布局,持续增强粮食和重要农产品供给保障能力,牢牢把住粮食安全主动权,扛牢农业大省的责任。
原文如下:

各市人民政府,省政府有关部门:
《山东省国土空间规划(2021—2035年)》已经国务院批复同意,现印发给你们,请结合实际认真组织实施。
山东省人民政府
2023年12月27日
(此文有删减)
附件(点击可下载查看):山东省国土空间规划(2021-2035年).pdf
山东省国土空间规划(2021-2035年)共111页














































































































声明:转载此文是出于传递更多信息之目的,不为商业用途。文字和图片版权归原作者所有,若有来源标注错误或侵犯了您的合法权益,请作者与我们联系,我们将及时更正、除,谢谢。


欢迎加入:未来产业CEO成长计划
【联系方式】
咨询人:李老师
联系电话:139 1144 5864(同微信)
邮箱:1847623599@qq.com
微信:nt2014520(请备注“未来产业”)
长按下方二维码添加李老师微信(请备注:未来产业)

【联系方式】
咨询人:李老师
联系电话:139 1144 5864(同微信)
邮箱:1847623599@qq.com
微信:nt2014520(请备注“未来产业”)
长按下方二维码添加李老师微信(请备注:未来产业)

长按识别二维码,关注建筑业观察。


