
▎来源:住建部、牧之说注考
昨日,住建部发布了《住房城乡建设部2024年部门预算公开信息》。其中:
1.执业资格和人才管理项目(一级项目)已报全国人大审议,明确3个项目及发展方向!
2.注册人次、阅卷专家人数指标大增。
可点此下载:住房城乡建设部部门预算(2024年).pdf
住建部提出3个发展方向!
“执业资格和人才管理”项目包括三个子项目:住房和城乡建设行业执业资格考试与注册、管理流动人员人事档案公共服务、领导干部和国家级专业技术人才培训及能力建设。
1.对建筑行业专业技术人员开展执业资格考试和注册工作,推动建立全国统一建筑市场准入制度。
规范市场行为和秩序,保证工程质量,维护社会公众利益和人民生命财产安全,包括组织开展一级建造师、注册建筑师、勘察设计注册工程师、注册房地产估价师的考试、注册工作,以及注册监理工程师的注册等工作内容。
2.为流动人员提供人事档案管理公共服务等。
3.加强教育和培训工作,提高党政领导干部和住房城乡建设系统领导干部专业能力和专业水平。
包括组织市长培训班、住房城乡建设部党校培训班、住房城乡建设系统领导干部培训班等工作内容。
1.住房和城乡建设部执业资格注册中心每年根据人力资源和社会保障部发布的考试计划以及人力资源和社会保障部考试中心印发的考试考务文件,制定全年考试相关工作计划,并根据实际工作需要安排执业资格考试与注册工作支出。
2.住房和城乡建设部人力资源开发中心根据实际工作需要,合理安排档案管理相关支出,积极为流动人员提供人事档案公共服务。
3.全国市长研修学院于上年10月启动本年度培训计划制定工作,3—11月份实施本年度相关培训,并根据培训工作进度合理安排经费开支。
1.通过组织实施各类专业考试,强化执业标准,提升执业人员执业技能,增强执业人员责任感,满足建筑业企业项目管理需要,对保证工程建设质量和安全生产发挥重要作用;通过执业资格注册管理工作,确保执业人员符合执业注册标准,推动建筑行业科学、规范、安全、高效发展,为国际资格互认奠定基础。
2.按照人事档案管理制度,规范流动人员人事档案服务流程,严格人事档案利用程序,畅通档案转递渠道,宣传普及档案政策知识,充分发挥档案资政作用。
3.通过组织实施人才培训,全面提升地方党政领导干部城乡建设管理专业化能力,大幅提高住房城乡建设系统领导干部党性修养和专业素养。
2024年拟安排该项目一般公共预算3919.89万元,同时拟使用上年结转资金42.97万元和其他资金5127.46万元。其中:
1.住房和城乡建设行业执业资格考试与注册项目8016.46万元。
主要包括2024年执业资格考试、注册工作经费。
2.管理流动人员人事档案公共服务项目111万元。
主要包括为流动人员提供档案管理公共服务、制作数字化档案等经费
3.领导干部和国家级专业技术人才培训及能力建设项目962.86万元。
主要包括市长培训经费、党校班培训经费、住房城乡建设系统领导干部培训经费等。
1.住房和城乡建设部执业资格注册中心负责住房和城乡建设行业执业资格考试与注册项目的实施。
2.住房和城乡建设部人力资源开发中心负责管理流动人员人事档案公共服务项目的实施。
3.全国市长研修学院负责领导干部和国家级专业技术人才培训及能力建设项目的实施。
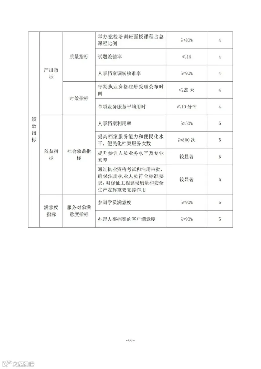
注册人次、阅卷专家人数指标大增!
《住房城乡建设部2024年部门预算公开信息》中<执业资格和人才管理项目绩效目标表>(2024年度)明确2024年注册人次、阅卷专家人数最新指标。相较于2023年,人数大增!
截图如下:

关于2024年度注册考试的部分指标如下:
注册证书印刷成本≤3 元/每份
普通试卷印刷成本≤6 元/每份
办理执业资格注册人次≥90 万人次
组织参与命、审题及评卷工作专家人数≥1500 名
专业技术人员资格考试科目数≥75 科
而2023年度注册考试同等指标如下:
注册证书印刷成本 ≤3 元/每份
普通试卷印刷成本 ≤6 元/每份
办理注册人次 ≥60 万人次
组织参与命、审题及评卷工作专家人数≥500 名
专业技术人员资格考试科目数≥75 科
由上可知,2024年度办理注册人次目标大幅提升,由60万人次提高到了90万人次;
2024年度组织参与命、审题及评卷工作专家人数指标比2023年度提高了2倍,达到了1500名。
对比了2022年度的同等指标,2022年度的指标与2023年的指标相同,只有2024年度有了变化。
而专业技术人员资格考试科目数没有变化,则说明没有增加新的考试。
住建部执业资格注册中心主要承担注册建筑师、勘察设计注册工程师的考试、注册、继续教育和国际交流工作,协调并指导各地、各专业委员会开展执业资格相关工作。受部委托开展建造师的考试、注册工作,注册监理工程师的注册工作,住房城乡建设行业职业技能培训管理工作,注册安全工程师建筑施工安全专业类别职业资格专业科目考试及中级注册安全工程师初审相关工作。
既然这样定绩效指标,最起码到决算的时候是要大致完成的。
需要注意的是,勘察设计考试的考生规模与建造师、监理工程师等小的多。
注册人次应该就是初始、延续、转注等的人次,而阅卷专家人数则与需要批阅的卷子数量相关。
2024年度这两个目标指标大幅提升,原因为何?欢迎评论区内讨论!
住建部原文如下:

可点此下载:住房城乡建设部部门预算(2024年).pdf
















































































欢迎加入:健康中国--未来中医药产业领航计划2024
【联系方式】
咨询人:李老师
联系电话:139 1144 5864(同微信)
邮箱:1847623599@qq.com
微信:nt2014520(请备注“中医药+姓名+企业名称”)
长按下方二维码添加李老师微信(请备注:中医药+姓名+企业名称)

【联系方式】
咨询人:李老师
联系电话:139 1144 5864(同微信)
邮箱:1847623599@qq.com
微信:nt2014520(请备注“中医药+姓名+企业名称”)
长按下方二维码添加李老师微信(请备注:中医药+姓名+企业名称)

长按识别二维码,关注建筑业观察。


