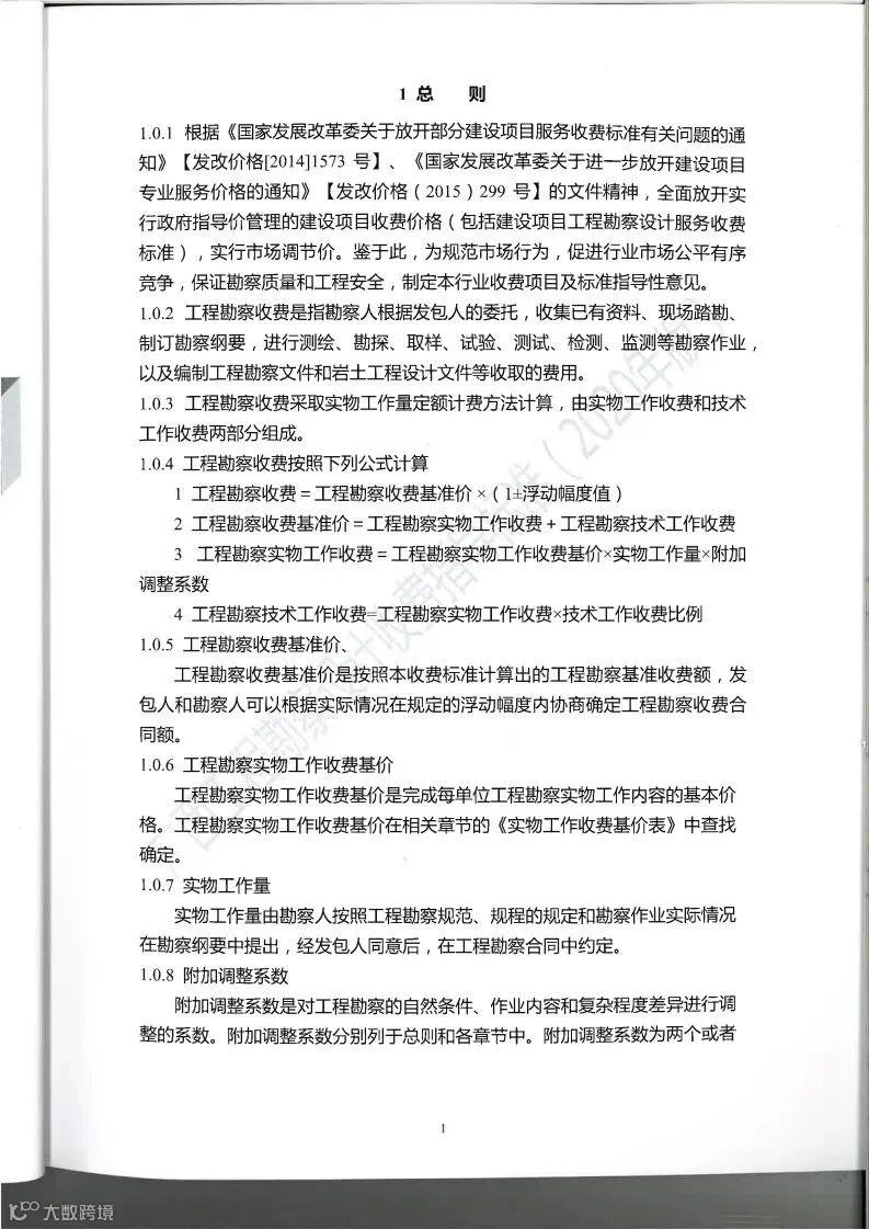
点击上方蓝字
加入建筑人的聚集地
关于发布(广西工程勘察设计收费指导标准(2020年版)的通知
各相关单位:
自2015年2月28日国家发改委发布《关于放开建设项目服务价格的通知)(发改价格〔2015)299号)以来,广西勘察设计行业一直缺乏规范公正的收费依据。
为规范广西勘察设计行业市场收费行为,维护市场参与各方的合法权益,促进市场公平有序竟争,保障行业健康发展,由广西勘察设计协会牵头,会同广西建设工程造价管理协会、广西大学设计研究院、广西财经学院共同主编,全区共有32家工程勘察单位、56家工程设计单位参编了《广西工程勘察设计收费指导标准》(2020年版)(以下简称标准》)。
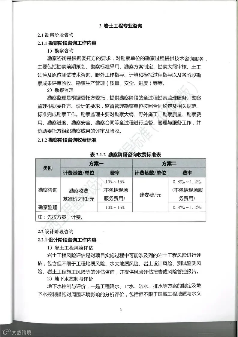
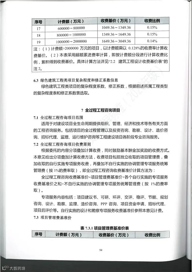
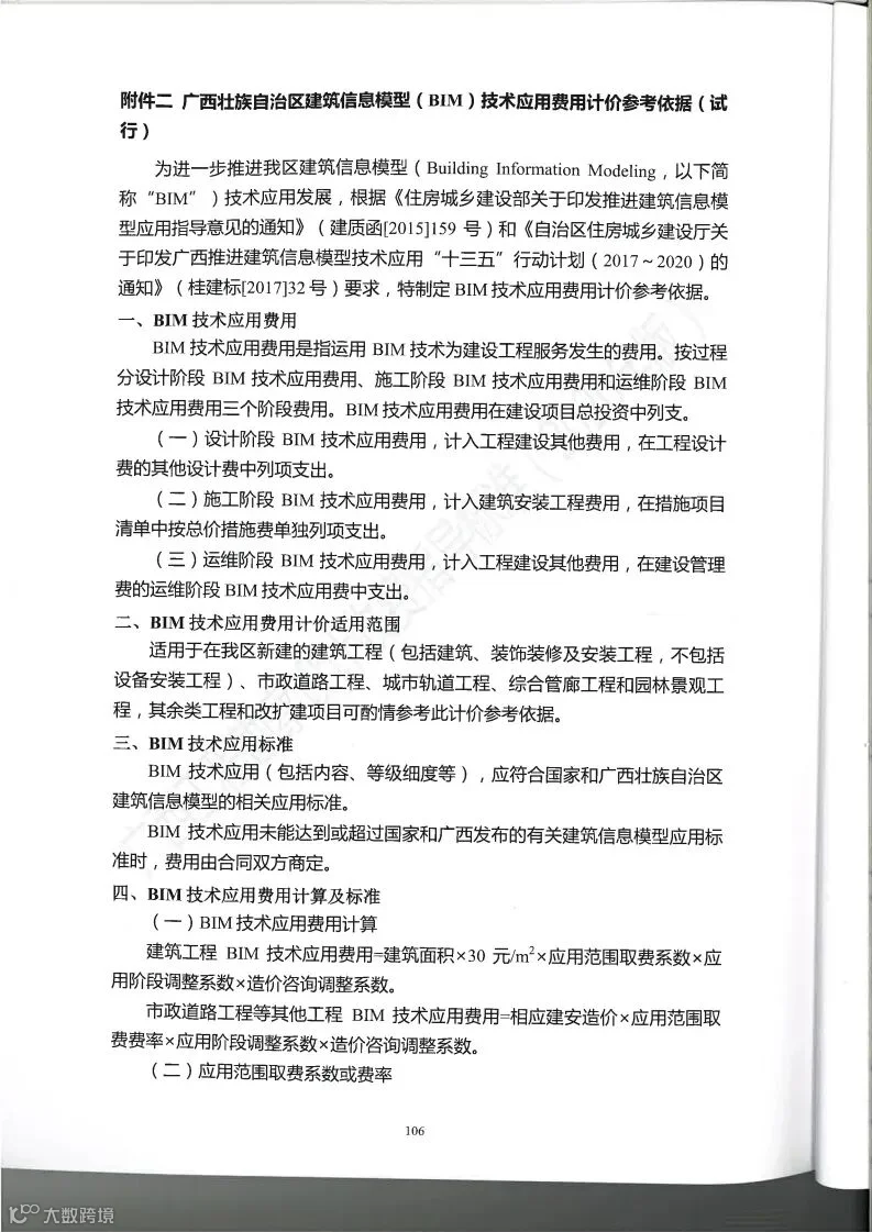
经广西勘察设计协会组织召开专题会议讨论并广泛征求意见建议,最终将《标准》定稿并公开发布。本《标准》作为广西建筑工程、市政工程、园林景观工程设计收费以及工程勘察收费的依据,同时,也可作为工程项目可行性研究中估算工程勘察设计收费和工程项目勘察设计招标测算、工程勘察设计控制价的依据。
本《标准》自发布之日起实行,由广西勘察设计协会、广西建设工程造价管理协会负责解释,有必要时将进行修订改版。为适应可能出现的特殊情况以及本《标准》颁布后国家和广西地方新出台的相关政策文件规定,请各相关单位在使用本《标准》的过程中,注意总结经验积累资料,可随时将发现的问题及解决的意见和建议反馈给《标准》编制组,以便于今后改版时修订完善,
联系人:蒙主任,联系电话:0771-3232844,电子邮箱47691952@qq.com
培训通知(点击图片查看详情)





