点击上方蓝字
加入建筑人的聚集地
各勘察设计单位:
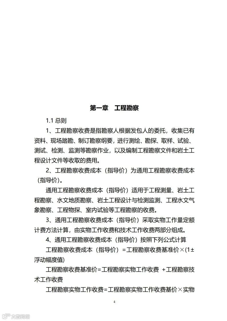
为维护勘察设计市场公平有序的竞争环境,确保建设工程的设计质量,规范勘察设计市场,按照市住房和城乡建设委员会的要求,重庆市勘察设计协会组织中煤科工集团重庆设计研究院有限公司、重庆市设计院、重庆市市政设计研究院牵头编制了《重庆市建筑市政工程勘察、设计收费指导意见》,现印发给你们,作为重庆市建筑市政工程勘察、设计收费指导。
重庆市勘察设计协会
本文图片、文字等来自网络,版权归原作者,如有侵权,请联系删除。

立即关注!



