
本文来源:各建企年报、施工技术,如需转载请注明出处。
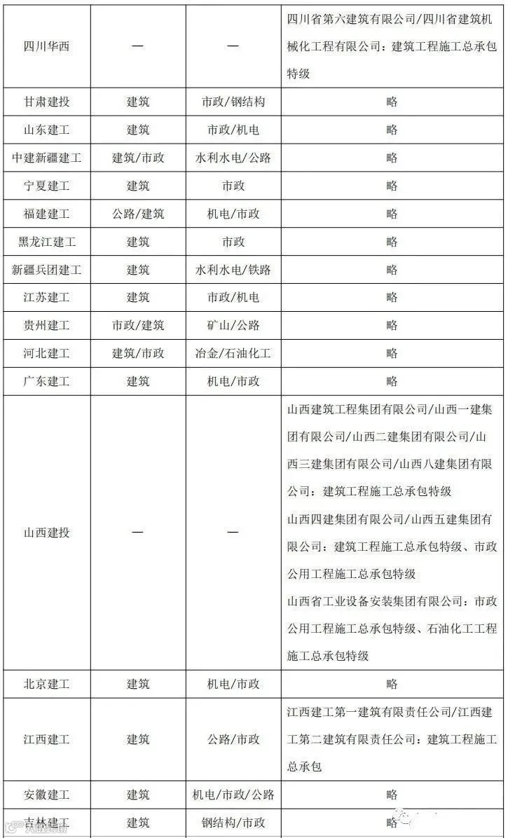
近日,上海建工、广西建工、陕西建工、云南建投、湖南建工、浙建集团、四川华西、重庆建工、甘肃建投、安徽建工、北京建工、山西建投、广东建工、贵州建工、江苏建工、新疆兵团建工、福建建工、中建新疆建工陆续发布了2020年年报,江西建工、黑龙江建工最新数据为2019年数据,河北建工、宁夏建工等尚未有公开数据。





开学典礼:2021年7月22日-25日

欢迎加入:中国建筑企业家创新转型学习项目(黄埔十二期)
【联系方式】
咨询人:李老师
联系电话:139 1144 5864(同微信)
邮箱:1847623599@qq.com
微信:nt2014520(请备注“黄埔十二期”)
长按下方二维码添加李老师微信(请备注:黄埔十二期)

【联系方式】
咨询人:李老师
联系电话:139 1144 5864(同微信)
邮箱:1847623599@qq.com
微信:nt2014520(请备注“黄埔十二期”)
长按下方二维码添加李老师微信(请备注:黄埔十二期)

长按识别二维码,关注建筑业观察。


